Вольтмод. Зачем нужно, как сделать, почему и как это работает.
Вольтмод. Зачем нужно, как сделать, почему и как это работает.<br/>Зачем это всё нужно и как работает…
<br/>Почему повышение напряжения питания может увеличить разгонный потенциал? Всё просто… Разгон обычно ограничен несколькими факторами: паразитная ёмкость п.п. переходов (она снижает время переключения и растягивает фронты), индуктивность и ёмкость проводников (растягивает фронты и вносит помехи в сигнал), взаимное влияние сигналов в проводниках (вносит помехи в сигнал) и т.д. Т.е. всё очень плохо и всё против нас…
<br/>Что мы можем сделать, не имея возможности менять дизайн платы (проводники и их взаимное влияние) и структуру устройства и свойства п.п. перехода (паразитные ёмкости)?
<br/>1.Можно увеличить токи сигналов чтобы «перебороть» паразитные ёмкости, это ...
Вольтмод. Зачем нужно, как сделать, почему и как это работает.
Зачем это всё нужно и как работает…
Почему повышение напряжения питания может увеличить разгонный потенциал? Всё просто… Разгон обычно ограничен несколькими факторами: паразитная ёмкость п.п. переходов (она снижает время переключения и растягивает фронты), индуктивность и ёмкость проводников (растягивает фронты и вносит помехи в сигнал), взаимное влияние сигналов в проводниках (вносит помехи в сигнал) и т.д. Т.е. всё очень плохо и всё против нас…
Что мы можем сделать, не имея возможности менять дизайн платы (проводники и их взаимное влияние) и структуру устройства и свойства п.п. перехода (паразитные ёмкости)?
1.Можно увеличить токи сигналов чтобы «перебороть» паразитные ёмкости, это уменьшит фронты переключения.
2.Увеличить амплитуду полезного сигнала, тогда его легче будет распознать на фоне шумов и помех.
3.Увеличить скорость переключения логических элементов.
4.Уменьшить помехи в сигналах.
Ну и ещё по мелочи…
Пункты 1 и 2 можно выполнить, подняв напряжение питания устройства (увеличатся токи и амплитуды сигналов). Именно для этого предназначен вольтмод.
П. 3. – этого можно добиться понижением температуры устройства.
П. 4 – можно только частично выполнить. Часть помех от шины питания устройства передаётся сигналам. Таким образом, улучшив питание, уменьшив помехи в нём, можно немного уменьшить помехи в полезном сигнале.
Кратко рассмотрим процесс передачи и распознавания высокочастотного цифрового сигнал сигнала между 2мя микросхемами (ядро - память).
Слабый по уровню сигнал, сформированный ядром, поступает на мощные выходные усилители (буферные усилители сигнала). Там он усиливается по амплитуде и току.
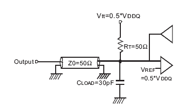
На рисунке представлена входная часть мс памяти, где Vddq – питание буферных усилителей. Далее, усиленный по амплитуде сигнал идёт, по относительно длинному проводнику, волновое сопротивление которого обычно согласовано с выходом (точнее должно быть согласовано, чтобы не появлялся отражённый сигнал) и входом и равно 50 Ом. Пройдя по этому проводнику, сигнал сильно слабеет по амплитуде (из-за паразитных индуктивности и емкости) и к нему подмешивается множество помех. Ослабленный и искажённый сигнал поступает на вход приёмного устройства. При распознавании полезного сигнала часто поступают очень просто: всё что выше на некоторую фиксированную величину условного уровня напряжения (Vref) считают за логическую «1», а что ниже – «0».
Таким образом, мы можем изменять амплитуду выходного сигнала, меняя напряжение питания выходных усилителей, также, совсем немного меняя Vref вверх или вниз можно найти оптимальное значение, при котором будет наилучшее распознавание сигнала.
Обычно в микросхемах памяти, напряжения питания ядра, напряжения питания выходных буферов и Vref независимы и их можно независимо регулировать. Если разгон ограничен именно из-за ошибок при передаче данных – имеет смысл поднимать напряжение питания буферов (соотв. и амплитуды сигнала), и в небольших пределах можно попробовать изменять Vref (оно обычно равно половине питания выходных буферов) как вверх так и вниз. Если разгон ограничен именно ошибками в ядре на памяти, можно поднять напряжение питания ядра памяти.
И так, преимущества вольтмода:
1.Выше амплитуда полезного сигнала => легче его распознать (меньше ошибок) => можно увеличить частоты при передаче.
2.Большие токи сигнала, которые позволяют лучше бороться с паразитными ёмкостями и сделать фронты переключения более резкими, что позволяет увеличить частоты.
Если всё так хорошо, почему же не увеличивают напряжение питания до очень больших значений, тем самым значительно повысив частоты работы устройств? Ответ прост. Во-первых, сами ключевые (логические) элементы имеют предел допустимого напряжения питания (иначе наступит пробой). Во-вторых, при повышении питания увеличиваются амплитуды и токи (из-за паразитных ёмкостей) сигналов, что вызывает неизбежный рост потерь энергии при переключении и на ключевые элементы значительно возрастает нагрузка. Это вызывает увеличение потребления энергии устройством и, соответственно, увеличение нагрева устройства. Это чревато локальным перегревом отдельного элемента или перегревом всего устройства. В-третьих, простое повышение частоты переключения неизбежно ведёт к значительным повышениям потерь при самом переключении и при передаче сигнала, причём, потери растут много быстрее, чем растут частоты. Это чревато как перегревом, так и увеличением шумов в сигнале, что неизбежно ведёт к ошибкам.
П.п. приборы очень чувствительны к перегреву, при этом могут произойти необратимые изменения в кристалле. Производители и так стремятся выжать из своих устройств как можно больше, при этом, часто они работают почти на пределе температурных и частотных возможностей.
Из плюсов (повышение часты и быстродействия) и минусов (возможность перегрева (и выход из строя, снижение срока службы детали), повышенное энергопотребление и появление ошибок при передаче сигнала) нужно выбрать компромисс. Наличие ошибок совсем не приемлемо. Границей разгона по частоте будем считать частоту, при которой нет ошибок, при повышении которой, ошибки появляются, и на этой частоте поддерживается нормальный температурный режим (без критичных локальных и глобальных перегревов) и достаточно мощности источника питания. Также, температура устройства значительно влияет на максимальную стабильную частоту работы. При повышении температуры у п.п. устройств снижается скорость переключения, увеличиваются токи утечки (что дополнительно вызывает нагрев), уменьшается срок службы устройства. Таким образом, всегда полезным и эффективным средством при разгоне является хорошее охлаждение устройства (во многих случаях именно от этого зависит успех разгона), поэтому всегда нужно иметь хорошее, достаточно мощное и качественное охлаждение, и обеспечить разгоняемое устройство качественным питанием.
Вольтмод может быть полезен только в том случае, если будет обеспечено качественное питание (учитывая значительно возросшее энергопотребление) и качественное охлаждение (учитывая значительно возросшее тепловыделение). Сначала желательно определить ограничивающие разгон факторы, к сожалению, иногда это можно сделать только экспериментальным путём. Так же необходимо знать хотя бы примерный безопасный потолок подъёма напряжения, его можно узнать либо по собственному горькому опыту (стоящему сгоранием устройства) или по чужому (что гораздо лучше), посмотрев статистику сгорания устройств этого класса. Не стоит забывать, точное значение потолка напряжение сильно зависит от самого экземпляра и от режимов эксплуатации. Обычно, относительно безопасно можно повышать напряжение питания до 10% от номинального.
Итак, у нас есть хорошее охлаждение со значительным запасом по рассеиваемой тепловой мощности, хорошее питание (с большим запасом по мощности), частоты уже установлены максимальные стабильные, но хотим большего (пусть даже ценой потери гарантии, наличия вероятности сгорания устройства и сокращения стока службы (хотя обычно незначительно))…
Многие считают, что для качественного питания достаточно только хорошего (мощного и качественного БП). Это не совсем так. Мощный и качественный БП естественно необходим, но этого не достаточно. Конечные устройства (по крайней мере те, что мы разгоняем) питаются от отдельных преобразователей питания (которые, в свою очередь, питаются от БП). Часто преобразователи не могут обеспечить качественное питание устройства, в этом случае вольтмод будет только вреден и о хорошем разгоне не может быть и речи. Нередко немного повысить качество питания и мощность преобразователя можно просто дополнительно его охладить (управляющие и силовые элементы). Кстати, вольтмод – это именно повышение напряжения на выходе преобразователей питания.
И так всё готово для вольтмода (есть желание, прямые руки, хорошее охлаждение и хорошее питание (именно после преобразователя питания)), но часто не удаётся найти его описание для конкретной модели устройства (будь то видеокарта или MB). На самом деле это и не нужно! Преобразователи питания принципиально сильно не отличается.
Рассмотрим применительно вольтмода видеокарты.
Есть 3 питания которые можно поднять для дальнейшего разгона. Это питание самого чипа (практически всегда выполнено по импульсной схеме и питается от +5 или +12В), и 2 питания для памяти (входные буферы и логика (Vdd) и выходные буферы (Vddq)), в подавляющем большинстве это линейные стабилизаторы (мощности относительно не высоки) и питаются от 3.3 или 5В.
Принципиально импульсный преобразователь состоит из управляющего контроллера, силовых ключей и дросселя с конденсаторами. Про принцип работы StepDown преобразователя можно почитать здесь.
Как их найти: Импульсные преобразователи могут быть выполнены в одном корпусе или раздельно (контроллер питания и выходные мощные каскады (mosfet транзисторы)). Обычно возле них располагается большое количество других «крупногабаритных» деталей (дроссели и конденсаторы). Контроллер управления обычно представляет собой небольшую микросхему с 8 – 16 ножками (часто установлен на обратной стороне видеоплаты). Иногда встречаются преобразователи, где совмещен контроллер с выходным каскадом, корпус у них обычно похож на корпус мощных транзисторов, но ножек побольше.
Как можно поднять напряжение: все преобразователи работают по одной схеме, сначала формируется выходное напряжение, потом оно сравнивается с эталонным, и в зависимости от разницы, повышается или понижается (отрицательная обратная связь, на рисунках выделена красным). Эталонное напряжение формируется внутри контроллера управления (практически во всех импульсных) или отдельной микросхемой (мс типа 431), его трогать не рекомендуется, могут возникнуть проблемы со стабильностью. Но есть выход, можно немного обмануть «сравниватель», и на его вход подать не то что на выходе, а немного заниженное, тогда он будет «думать» что на выходе оно занижено и повысит его (до такого уровня, когда наше заниженное вырастет до эталонного). Занизить напряжение легко обычным резисторным делителем, одно из плеч – переменный резистор, чтобы можно было регулировать величину «занижения».
И так, смотрим маркировку контроллера, ищем на него даташит (документацию), можно в
http://www.google.com или http://www.datasheetlocator.com по производителю. Часто в этих документах уже расписано как можно изменить напряжение на выходе. Смотрим цоколёвку контролера.
Импульсный преобразователь (питание ядра).
Обычно вход ОС обозначают «FB», для уверенности смотрим там же типовую схему включения, выход должен идти на «FB» (часто через резистор или резисторный делитель). Обычно реальные схемы почти не отличаются от рекомендуемых. Смотрим непосредственно на плате, как реально идёт дорожка от «FB» к выходу (напрямую, через резистор или через делитель). Если через резистор или делитель - то половину работы производитель уже сделал – нам нужно только изменить номиналы делителя или резистора (путём допаивания переменного резистора). Максимальное сопротивление резистора легко рассчитать, зная, на сколько планируется увеличить напряжение.
Для делителя: Vfb = R2 * (Vout_max – (R1max +R2)). Зная, что Vfb никогда не меняется (контроллер его держит на одном уровне и лучше его измерить до вольтмода и запомнить), можно рассчитать номиналы резисторов (R1 и R2). Их лучше выбирать в диапазоне 100 Om – 1KOm . Если на плате уже есть делитель, то при расчёте нужно учитывать, что будет параллельное подключение резисторов, и по формуле будет общее сопротивление.
Линейный стабилизатор питания памяти:
Часто бывают выполнены в виде небольшой, 3-х или больше, выводной мс стабилизатора напряжения (генератор эталонного напряжение) и мощного повторителя (усилителя по току), его корпус обычно с 3-мя выходами или больше выводами, как у транзистора или выходной каскад на mosfet транзисторе. Напряжение можно изменять также как и в случае импульного преобразователя.
В качестве генератора эталнного напряжения часто используется мс типа 431x.
Линейные стабилизаторы напряжения питания.
На риc. a) представлена аналогичная схема стабилизатора 431х. При разности напряжений между анодом и ref, меньшей чем сумма падений на стабилитроне и транзисторе, транзистор закрыт, ток через катод не течёт. При увеличении этого напряжения выше Vref, через стабилитрон и базу транзистора начинает течь ток, открывается транзистор, через катод начинает течь ток. На b) представлена типичная схема стабилизатора с выходным каскадом на мощном mosfet транзиторе. ОС берётся с выхода, и через делитель подаётся на ref мс стабилизатора. Для вольтмода достаточно поменять (увеличить) сопротивление R1 (см. рис с)). На рис. d) показана типичная схема стабилизатора с выходным каскадом на повторителе напряжения (усилителе тока) (например RT9173). В данном случае ОС берётся непосредственно с выхода стабилизатора. Аналогично предыдущему случаю, изменив (добавив в схему) резистор R1 и/или R2 можно изменить глубину ОС, соответственно изменить выходное напряжение.
Сопротивление резисторов можно расчитать по формуле:
Vout = Vref ( 1+ R1/R2) + Iref * R1, т.к. Iref обычно мало и сопротивления R1 и R2 не велики, то можно считать, что Vout = Vref ( 1+ R1/R2). Vref – зависит от мс, равно напряжению на «ref» и часто равно напряжению Vout до вольтмода (т.к. «ref» был соединен и Vout). При выборе порядка сопротивлений R1 и R2, нужно помнить, что если через них будет течь слишком большой ток (вслучае схемы d)), через резистор R3 может не хватить тока питания, при этом, стабилизатор перестанет нормально работать. Также, слишком малые токи через делитель, могут увеличить влияние Iref, что скажется на уровне выходного напряжения.
Напряжение на выходе, не может быть выше напряжения питания выходных каскадов и питания схемы управления ими. Минимальная разница между питанием вых. каскадов и вых. напряжение может быть до 0.1В, а вот мин. разница между питанием управления и выходным, может составлять несколько вольт. Это значит, что должно быть: Vпит. упр. > Vпит.сил. > Vout.
Я рекомендую изменять (повышать) именно сопротивление R1, хотя для этого потребуется выпаять то R1, что уже было установленно. Именно потому, что, зарание расчитав его максимальное сопротивление, выходное напряжение мы сможем регулировать только в допустимых (расчитаных) пределах, даже при случайном закорачивании R1, не будет превышено выходное напряжение. Нередко, при вольтмоде меняют сопротивление R2. Это проще рализовать, достаточно допаять параллельно уже существующему R2 нужное переменное сопротивление. Но в случае даже кратковременного замыкания, или хотябы чрезмерного понижения сопротивления, напряжение на выходе может значительно возрости, что может привести к сгоранию всего устройства.
При изменении напряжения питания, его величину следует постоянно контролировать и помнить, что даже очень кратковременное превышение максимально допустимого (самим устройствам, а не производителем) грозит сгоранием устройства.
Для начала следует немного поднять одно из вольтмодных напряжений и посмотреть, как это повлияет на разгон, если совсем никак, значит разгон лимитирован другими причинами, и далее поднимать это напряжение не имеет большого смысла. Так же следует избегать переразгона - когда устройство работает (иногда на превый взгляд абсолютно стабильно), но появляются различные некритичные ошибки, которые могут привести к снижению общей скорости работы устройства или вызвать критичную ошибку.
Многие сталкиваются с ситуациями, когда дальнейшее повышение напряжения питания только добавляет ошибок. Нередко это связано или с перегревом самого устройства, или с недостаточной мощностью преобразователя или источника питания.
Так что всё просто…
Обсуждение, критика, вопросы, предложения...
Удачного и стабильного всем разгона!
Зачем это всё нужно и как работает…
Почему повышение напряжения питания может увеличить разгонный потенциал? Всё просто… Разгон обычно ограничен несколькими факторами: паразитная ёмкость п.п. переходов (она снижает время переключения и растягивает фронты), индуктивность и ёмкость проводников (растягивает фронты и вносит помехи в сигнал), взаимное влияние сигналов в проводниках (вносит помехи в сигнал) и т.д. Т.е. всё очень плохо и всё против нас…
Что мы можем сделать, не имея возможности менять дизайн платы (проводники и их взаимное влияние) и структуру устройства и свойства п.п. перехода (паразитные ёмкости)?
1.Можно увеличить токи сигналов чтобы «перебороть» паразитные ёмкости, это уменьшит фронты переключения.
2.Увеличить амплитуду полезного сигнала, тогда его легче будет распознать на фоне шумов и помех.
3.Увеличить скорость переключения логических элементов.
4.Уменьшить помехи в сигналах.
Ну и ещё по мелочи…
Пункты 1 и 2 можно выполнить, подняв напряжение питания устройства (увеличатся токи и амплитуды сигналов). Именно для этого предназначен вольтмод.
П. 3. – этого можно добиться понижением температуры устройства.
П. 4 – можно только частично выполнить. Часть помех от шины питания устройства передаётся сигналам. Таким образом, улучшив питание, уменьшив помехи в нём, можно немного уменьшить помехи в полезном сигнале.
Кратко рассмотрим процесс передачи и распознавания высокочастотного цифрового сигнал сигнала между 2мя микросхемами (ядро - память).
Слабый по уровню сигнал, сформированный ядром, поступает на мощные выходные усилители (буферные усилители сигнала). Там он усиливается по амплитуде и току.
На рисунке представлена входная часть мс памяти, где Vddq – питание буферных усилителей. Далее, усиленный по амплитуде сигнал идёт, по относительно длинному проводнику, волновое сопротивление которого обычно согласовано с выходом (точнее должно быть согласовано, чтобы не появлялся отражённый сигнал) и входом и равно 50 Ом. Пройдя по этому проводнику, сигнал сильно слабеет по амплитуде (из-за паразитных индуктивности и емкости) и к нему подмешивается множество помех. Ослабленный и искажённый сигнал поступает на вход приёмного устройства. При распознавании полезного сигнала часто поступают очень просто: всё что выше на некоторую фиксированную величину условного уровня напряжения (Vref) считают за логическую «1», а что ниже – «0».
Таким образом, мы можем изменять амплитуду выходного сигнала, меняя напряжение питания выходных усилителей, также, совсем немного меняя Vref вверх или вниз можно найти оптимальное значение, при котором будет наилучшее распознавание сигнала.
Обычно в микросхемах памяти, напряжения питания ядра, напряжения питания выходных буферов и Vref независимы и их можно независимо регулировать. Если разгон ограничен именно из-за ошибок при передаче данных – имеет смысл поднимать напряжение питания буферов (соотв. и амплитуды сигнала), и в небольших пределах можно попробовать изменять Vref (оно обычно равно половине питания выходных буферов) как вверх так и вниз. Если разгон ограничен именно ошибками в ядре на памяти, можно поднять напряжение питания ядра памяти.
И так, преимущества вольтмода:
1.Выше амплитуда полезного сигнала => легче его распознать (меньше ошибок) => можно увеличить частоты при передаче.
2.Большие токи сигнала, которые позволяют лучше бороться с паразитными ёмкостями и сделать фронты переключения более резкими, что позволяет увеличить частоты.
Если всё так хорошо, почему же не увеличивают напряжение питания до очень больших значений, тем самым значительно повысив частоты работы устройств? Ответ прост. Во-первых, сами ключевые (логические) элементы имеют предел допустимого напряжения питания (иначе наступит пробой). Во-вторых, при повышении питания увеличиваются амплитуды и токи (из-за паразитных ёмкостей) сигналов, что вызывает неизбежный рост потерь энергии при переключении и на ключевые элементы значительно возрастает нагрузка. Это вызывает увеличение потребления энергии устройством и, соответственно, увеличение нагрева устройства. Это чревато локальным перегревом отдельного элемента или перегревом всего устройства. В-третьих, простое повышение частоты переключения неизбежно ведёт к значительным повышениям потерь при самом переключении и при передаче сигнала, причём, потери растут много быстрее, чем растут частоты. Это чревато как перегревом, так и увеличением шумов в сигнале, что неизбежно ведёт к ошибкам.
П.п. приборы очень чувствительны к перегреву, при этом могут произойти необратимые изменения в кристалле. Производители и так стремятся выжать из своих устройств как можно больше, при этом, часто они работают почти на пределе температурных и частотных возможностей.
Из плюсов (повышение часты и быстродействия) и минусов (возможность перегрева (и выход из строя, снижение срока службы детали), повышенное энергопотребление и появление ошибок при передаче сигнала) нужно выбрать компромисс. Наличие ошибок совсем не приемлемо. Границей разгона по частоте будем считать частоту, при которой нет ошибок, при повышении которой, ошибки появляются, и на этой частоте поддерживается нормальный температурный режим (без критичных локальных и глобальных перегревов) и достаточно мощности источника питания. Также, температура устройства значительно влияет на максимальную стабильную частоту работы. При повышении температуры у п.п. устройств снижается скорость переключения, увеличиваются токи утечки (что дополнительно вызывает нагрев), уменьшается срок службы устройства. Таким образом, всегда полезным и эффективным средством при разгоне является хорошее охлаждение устройства (во многих случаях именно от этого зависит успех разгона), поэтому всегда нужно иметь хорошее, достаточно мощное и качественное охлаждение, и обеспечить разгоняемое устройство качественным питанием.
Вольтмод может быть полезен только в том случае, если будет обеспечено качественное питание (учитывая значительно возросшее энергопотребление) и качественное охлаждение (учитывая значительно возросшее тепловыделение). Сначала желательно определить ограничивающие разгон факторы, к сожалению, иногда это можно сделать только экспериментальным путём. Так же необходимо знать хотя бы примерный безопасный потолок подъёма напряжения, его можно узнать либо по собственному горькому опыту (стоящему сгоранием устройства) или по чужому (что гораздо лучше), посмотрев статистику сгорания устройств этого класса. Не стоит забывать, точное значение потолка напряжение сильно зависит от самого экземпляра и от режимов эксплуатации. Обычно, относительно безопасно можно повышать напряжение питания до 10% от номинального.
Итак, у нас есть хорошее охлаждение со значительным запасом по рассеиваемой тепловой мощности, хорошее питание (с большим запасом по мощности), частоты уже установлены максимальные стабильные, но хотим большего (пусть даже ценой потери гарантии, наличия вероятности сгорания устройства и сокращения стока службы (хотя обычно незначительно))…
Многие считают, что для качественного питания достаточно только хорошего (мощного и качественного БП). Это не совсем так. Мощный и качественный БП естественно необходим, но этого не достаточно. Конечные устройства (по крайней мере те, что мы разгоняем) питаются от отдельных преобразователей питания (которые, в свою очередь, питаются от БП). Часто преобразователи не могут обеспечить качественное питание устройства, в этом случае вольтмод будет только вреден и о хорошем разгоне не может быть и речи. Нередко немного повысить качество питания и мощность преобразователя можно просто дополнительно его охладить (управляющие и силовые элементы). Кстати, вольтмод – это именно повышение напряжения на выходе преобразователей питания.
И так всё готово для вольтмода (есть желание, прямые руки, хорошее охлаждение и хорошее питание (именно после преобразователя питания)), но часто не удаётся найти его описание для конкретной модели устройства (будь то видеокарта или MB). На самом деле это и не нужно! Преобразователи питания принципиально сильно не отличается.
Рассмотрим применительно вольтмода видеокарты.
Есть 3 питания которые можно поднять для дальнейшего разгона. Это питание самого чипа (практически всегда выполнено по импульсной схеме и питается от +5 или +12В), и 2 питания для памяти (входные буферы и логика (Vdd) и выходные буферы (Vddq)), в подавляющем большинстве это линейные стабилизаторы (мощности относительно не высоки) и питаются от 3.3 или 5В.
Принципиально импульсный преобразователь состоит из управляющего контроллера, силовых ключей и дросселя с конденсаторами. Про принцип работы StepDown преобразователя можно почитать здесь.
Как их найти: Импульсные преобразователи могут быть выполнены в одном корпусе или раздельно (контроллер питания и выходные мощные каскады (mosfet транзисторы)). Обычно возле них располагается большое количество других «крупногабаритных» деталей (дроссели и конденсаторы). Контроллер управления обычно представляет собой небольшую микросхему с 8 – 16 ножками (часто установлен на обратной стороне видеоплаты). Иногда встречаются преобразователи, где совмещен контроллер с выходным каскадом, корпус у них обычно похож на корпус мощных транзисторов, но ножек побольше.
Как можно поднять напряжение: все преобразователи работают по одной схеме, сначала формируется выходное напряжение, потом оно сравнивается с эталонным, и в зависимости от разницы, повышается или понижается (отрицательная обратная связь, на рисунках выделена красным). Эталонное напряжение формируется внутри контроллера управления (практически во всех импульсных) или отдельной микросхемой (мс типа 431), его трогать не рекомендуется, могут возникнуть проблемы со стабильностью. Но есть выход, можно немного обмануть «сравниватель», и на его вход подать не то что на выходе, а немного заниженное, тогда он будет «думать» что на выходе оно занижено и повысит его (до такого уровня, когда наше заниженное вырастет до эталонного). Занизить напряжение легко обычным резисторным делителем, одно из плеч – переменный резистор, чтобы можно было регулировать величину «занижения».
И так, смотрим маркировку контроллера, ищем на него даташит (документацию), можно в
http://www.google.com или http://www.datasheetlocator.com по производителю. Часто в этих документах уже расписано как можно изменить напряжение на выходе. Смотрим цоколёвку контролера.
Импульсный преобразователь (питание ядра).
Обычно вход ОС обозначают «FB», для уверенности смотрим там же типовую схему включения, выход должен идти на «FB» (часто через резистор или резисторный делитель). Обычно реальные схемы почти не отличаются от рекомендуемых. Смотрим непосредственно на плате, как реально идёт дорожка от «FB» к выходу (напрямую, через резистор или через делитель). Если через резистор или делитель - то половину работы производитель уже сделал – нам нужно только изменить номиналы делителя или резистора (путём допаивания переменного резистора). Максимальное сопротивление резистора легко рассчитать, зная, на сколько планируется увеличить напряжение.
Для делителя: Vfb = R2 * (Vout_max – (R1max +R2)). Зная, что Vfb никогда не меняется (контроллер его держит на одном уровне и лучше его измерить до вольтмода и запомнить), можно рассчитать номиналы резисторов (R1 и R2). Их лучше выбирать в диапазоне 100 Om – 1KOm . Если на плате уже есть делитель, то при расчёте нужно учитывать, что будет параллельное подключение резисторов, и по формуле будет общее сопротивление.
Линейный стабилизатор питания памяти:
Часто бывают выполнены в виде небольшой, 3-х или больше, выводной мс стабилизатора напряжения (генератор эталонного напряжение) и мощного повторителя (усилителя по току), его корпус обычно с 3-мя выходами или больше выводами, как у транзистора или выходной каскад на mosfet транзисторе. Напряжение можно изменять также как и в случае импульного преобразователя.
В качестве генератора эталнного напряжения часто используется мс типа 431x.
Линейные стабилизаторы напряжения питания.
На риc. a) представлена аналогичная схема стабилизатора 431х. При разности напряжений между анодом и ref, меньшей чем сумма падений на стабилитроне и транзисторе, транзистор закрыт, ток через катод не течёт. При увеличении этого напряжения выше Vref, через стабилитрон и базу транзистора начинает течь ток, открывается транзистор, через катод начинает течь ток. На b) представлена типичная схема стабилизатора с выходным каскадом на мощном mosfet транзиторе. ОС берётся с выхода, и через делитель подаётся на ref мс стабилизатора. Для вольтмода достаточно поменять (увеличить) сопротивление R1 (см. рис с)). На рис. d) показана типичная схема стабилизатора с выходным каскадом на повторителе напряжения (усилителе тока) (например RT9173). В данном случае ОС берётся непосредственно с выхода стабилизатора. Аналогично предыдущему случаю, изменив (добавив в схему) резистор R1 и/или R2 можно изменить глубину ОС, соответственно изменить выходное напряжение.
Сопротивление резисторов можно расчитать по формуле:
Vout = Vref ( 1+ R1/R2) + Iref * R1, т.к. Iref обычно мало и сопротивления R1 и R2 не велики, то можно считать, что Vout = Vref ( 1+ R1/R2). Vref – зависит от мс, равно напряжению на «ref» и часто равно напряжению Vout до вольтмода (т.к. «ref» был соединен и Vout). При выборе порядка сопротивлений R1 и R2, нужно помнить, что если через них будет течь слишком большой ток (вслучае схемы d)), через резистор R3 может не хватить тока питания, при этом, стабилизатор перестанет нормально работать. Также, слишком малые токи через делитель, могут увеличить влияние Iref, что скажется на уровне выходного напряжения.
Напряжение на выходе, не может быть выше напряжения питания выходных каскадов и питания схемы управления ими. Минимальная разница между питанием вых. каскадов и вых. напряжение может быть до 0.1В, а вот мин. разница между питанием управления и выходным, может составлять несколько вольт. Это значит, что должно быть: Vпит. упр. > Vпит.сил. > Vout.
Я рекомендую изменять (повышать) именно сопротивление R1, хотя для этого потребуется выпаять то R1, что уже было установленно. Именно потому, что, зарание расчитав его максимальное сопротивление, выходное напряжение мы сможем регулировать только в допустимых (расчитаных) пределах, даже при случайном закорачивании R1, не будет превышено выходное напряжение. Нередко, при вольтмоде меняют сопротивление R2. Это проще рализовать, достаточно допаять параллельно уже существующему R2 нужное переменное сопротивление. Но в случае даже кратковременного замыкания, или хотябы чрезмерного понижения сопротивления, напряжение на выходе может значительно возрости, что может привести к сгоранию всего устройства.
При изменении напряжения питания, его величину следует постоянно контролировать и помнить, что даже очень кратковременное превышение максимально допустимого (самим устройствам, а не производителем) грозит сгоранием устройства.
Для начала следует немного поднять одно из вольтмодных напряжений и посмотреть, как это повлияет на разгон, если совсем никак, значит разгон лимитирован другими причинами, и далее поднимать это напряжение не имеет большого смысла. Так же следует избегать переразгона - когда устройство работает (иногда на превый взгляд абсолютно стабильно), но появляются различные некритичные ошибки, которые могут привести к снижению общей скорости работы устройства или вызвать критичную ошибку.
Многие сталкиваются с ситуациями, когда дальнейшее повышение напряжения питания только добавляет ошибок. Нередко это связано или с перегревом самого устройства, или с недостаточной мощностью преобразователя или источника питания.
Так что всё просто…
Обсуждение, критика, вопросы, предложения...
Удачного и стабильного всем разгона!
Лента материалов
Правила размещения комментариев
Соблюдение Правил конференции строго обязательно!
Флуд, флейм и оффтоп преследуются по всей строгости закона!
Комментарии, содержащие оскорбления, нецензурные выражения (в т.ч. замаскированный мат), экстремистские высказывания, рекламу и спам, удаляются независимо от содержимого, а к их авторам могут применяться меры вплоть до запрета написания комментариев и, в случае написания комментария через социальные сети, жалобы в администрацию данной сети.


Сейчас обсуждают