Непокорный ASUS9550GE
Собственно карту купил ещё летом. Предварительно почитал(неоднократно <img src="http://cp.people.overclockers.ru/smiles/icon_smile.gif" border="0"> ) всю ветку про сабжевые карты. В те времена у многих ASUS 9550GE гнался по памяти до частот порядка 580 и больше на гнусмасовой 5-ти наносекундной памяти. Был у меня выбор брать Sapphire или ASUS. И он был зделан в пользу ASUS. Мало того: в течении нескольких дней я взял две карточки(вторую для знакомого) с одной и тойже конторы.
<br/>Память на карте Samsung K4D261638F-TC40 - в общем то распространёная достаточно. Разгон составил по ядру около 430Мц, по памяти 540Мц, причём ATT ловила иногда артефакты, но играться (NFSUG2 - специально для неё обновлял видео...
Собственно карту купил ещё летом. Предварительно почитал(неоднократно
) всю ветку про сабжевые карты. В те времена у многих ASUS 9550GE гнался по памяти до частот порядка 580 и больше на гнусмасовой 5-ти наносекундной памяти. Был у меня выбор брать Sapphire или ASUS. И он был зделан в пользу ASUS. Мало того: в течении нескольких дней я взял две карточки(вторую для знакомого) с одной и тойже конторы.
Память на карте Samsung K4D261638F-TC40 - в общем то распространёная достаточно. Разгон составил по ядру около 430Мц, по памяти 540Мц, причём ATT ловила иногда артефакты, но играться (NFSUG2 - специально для неё обновлял видео
) можно было весь день без видимых артефактов. Интересно что вторая карточка показала разгон практически один в один (разве что ядро на 5-10Мц чють больше погналось). Меня сильно терзали мысли: как же так у людей с такой же картой и с номинально худшей памятью гонится куда лучше?
Собственно я до сих пор этого не понимаю. Ну да ладно - в любом случает разгон получился на уровне среднего(даже выше) так что можно радоватся.
Первая попытка вольтмода
Перечитал всё что было на то время по вольтмодам видеокарт серии 9550-9600. Основной вывод всех статей по вольтмоду данных видеокарт это то, что вольтмод ядру очень даже кстати, а памяти положительных результатов было мало. Ну да ничего подумал я будем ядро прогревать. Напряжение без модификаций 1.19В на ядре и 2.62В на памяти (одинаковое по Vdd и Vddq). На карте установлен PWM-контроллер ISL6522 . Как его "приручить" информации было более чем достаточно. Достаточно по обратной связи(нога FB) "дорисовать" сопротивление. Тем самым, заставляя думать контроллер, что выходное напряжение понизилось. Как, куда и что паять писать не буду, т.к. найти информацию по этому поводу не проблема. В общем поднимаю напряжение до 1.3В и всё... память уже вместо 540Мц стабильно только около родных 400Мц. Дальше-хуже. Успел погонять ядро ради спортивного интереса - при напряжении 1.3В 3dmark2001&2003 карточка проходила на частоте 490Мц по ядру, но результат был далёк от ожидаемого. В общем благополучно забыл про модификации до начала этого года. Но вот в начале года снова вернулся энтузиазм
.
Попытка номер два
Первый раз я проводил вольтмод, тупо прочитав к какой ноге нужно подпаятся. Сейчас решил разобратся основательно. В "разборках" основным инструментом был мультиметр(точнее его звонилка
). В самый раз перве фотки выложить:
размер 280Кб
Карта немного не в лучшем виде
- титановая серебрянка никак не хотела отмыватся. Значит справа я выделил питание ядра: 1) - контроллер, 2) - мосфеты, 3) - конденсатор(с него снимаем выходное напряжение). Слева я обвёл мосфеты, которые формируют питание памяти - Верхний для Vdd нижний для Vddq(как ещё часто называют - питание выходных буферов).
Вот про питание памяти я попробую подробнее расказать. Дело в том, что большинство статей про вольтмоды написаны в стиле: "Ищем вот такую-то контактную площадку, и допаиваем туда такой-то резистор". И все дружно вольтмодят какрточки ни грама не представляя, как это всё работает.
Вся, нижеописанная, информация про память была "выужена" из видеокарты - ничего подобного я не встречал (по крайней мере на наших сайтах), поэтому попытаюсь заполнить пробел (хоть и не явлюсь специалистом в этом деле).
Смотрим на плату в области памяти - видим два мосфета. Можно было предположить, что рядом должен быть рулящий их контроллер (как в случае питания ядра), но осмотр платы (и гугл) показал обратное - ничего похожего. Я так понимаю это не редкий случай. Смотрим на микросхему памяти:
Первая нога и есть питание памяти (Vdd) - именно его обычно вольтмодят. Третья нога это питание выходных буферов (Vddq) - именно его часто не рекомендуют трогать, пугая сгоранием карточки. Берём звонилку (обычно мультиметр) становимся например на первую(vdd) ногу одним щупом и начинаем шарится в "окрестностях" другим. Т.е. находим кондёр (Большие и не очень бочонки около микросхем памяти) или несколько возможно - хоть один должен быть.
300кб
Отмеченный стрелкой вверху кондёр(это уже другой - там стоял поменьше) звонится с первой ножкой памяти - нашли. Также нашёл пустующюю площадку(отмечена красным кругом) для кондёра, находящегося паралельно первому. К слову, на фотографии карточки с оффициального сайта видно, что это место не пустует
. Тоже самое проделываем для Vddq: - отмеченный зелёным кругом конденсатор(точнее временно пустующая площадка) стоит как раз по питанию Vddq. Я сразу снял эти конденсаторы(было два по 470мФ ) и поставил вместо них 3 по 1000мФ-16В (В плане разгона это ничего не дало). Дальше начинаем звонить по мосфетам. Выяснилось, что Vdd идёт на одну ножку мосфета, Vddq - на другую. Поднимаем даташит на транзистор и смотрим:
Vdd и Vddq звонятся с третьей(S) ножкой мосфета(каждый своего) - вот отсюда и берётся питание для памяти. Осталось выяснить как это дело управляется. Я прозвонил вторые ноги(отсюда они берут напряжение) мосфетов - не контачат между собой, значит питание берётся с разных напряжений. В моём случае мосфет питающий Vdd берёт питание с 5В АГП, если быть точнее 5В с АГП идут на пару диодов(хорошо видны слева от радиатора ядра), а потом на мосфет. Таким образом получается(после падения напряжения на диодах) 4.28В. А мосфет питающий Vddq берёт питание напрямую с 3.3В АГП. Управляются мосфеты по первой ножке(G) - вот и нужно выяснить откуда ведётся управление. На предыдущей фотографии я отметил синим квадратом микросхему - как раз на неё и вела дорога от мосфетов. Этой микросхемой оказалась довольно распространённая LM324 - 4-ре операционых усилителя в одном корпусе:
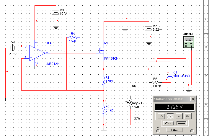
Выходы двух операционников шли как раз на мосфеты. Вот собственно и всё - осталось самая малость выяснить как это всё работает. Покрутившись немного мультиметром вокруг, была нарисована примерная схема работы данного стабилизатора. И в мультисиме(программа-симулятор схем) проверена:
Детали и номиналы не совпадают, но это не важно. Q1 на схеме наш мосфет, U1A - один из четырёх операционников LM324, V1 - 2.5В (на видеокарте идут со стабилизатора очень мелкой конструкции), V2 - напряжение, идущее на вторую(D) ногу мосфета с другой стороны получаем стабилизированное напряжение. Это напряжение возвращается через резистор R1, на минус операционника. Пара резисторов R1 и R2 составляют делитель этого напряжения. Если уменьшать напряжение между этими резисторами то, на выходе операциооника будет подниматся напряжение, открывая сильнее мосфет (что в общем то нам и нужно). Понизить это напряжение можно двумя способами: либо увеличивая R1, либо уменьшая R2. Обычно при вольтмодах уменьшают сопротивления, т.к. это физически легче зделать. Достаточно паралельно R2 подпаять переменный резистор. Что я и зделал.
Приступим к практике. Вот собранная конструкция:
260кбайт
Номиналы резисторов(R1 и R2) разглядеть не удалось, поэтому сначала паял переменник на 15 КОм, но позже выяснилось что можно(и нужно) начинать с меньшего. Например 5 КОм. Переменники подпаиваем на минус соответсвующего операционника(вторые ноги переменников к любой ближайшей земле). Вот поближе:
Оба делителя я выделил, один из них подчеркнул даже.
Также У памяти есть ещё одно важное напряжение Vref (с ним сравнивается Vtt идущее от процессора, для идентификации логического 0 или 1) из даташита оно должно равнятся напряжению Vddq, поделённому пополам с точностью в 1%. Это не силовое напряжение - тока там нет, поэтому обычно делаю делителем от Vddq, в чём можно убедится, "прощупав" резисторы около 49 лапки микросхемы памяти. Поэтому не беспокоимся - поднимая Vddq, будет подниматся и Vref. Правда есть одинь маленький нюанс... Чють ниже.
Собственно тестирование
На стабильность проверял ATITool'ом . Выставил на Vdd и Vddq по 2.85 В и начинаю понемногу увеличивать напряжение ядра. Примерно с 1.20(родное напряжение) и где-то до 1.3В о разгоне речь и не шла - и так артефакты сыпались немеряно. Начиная примерно с 1.35В появляется некоторая стабильность и даже удаётся память разогнать до 230Мц. Но если гнать ядро больше 400Мц, то снова лажа. Комбинируя вольтаж заметил, что если на ядре больше 1.5В, то ничего не помогает(ни увеличение вольтажа на память, ни уменьшение её частоты) - квадратного Ёжика(
) даже не видно. Стабилизировать удалось выставив 1.4В на ядро и 2.92В на vddq (стоит отметить, что напряжение на Vdd ни на что не влияло, поэтому синхронно с Vddq выставлял). При этом удалось пройти 3dmark2003 на частотах 500/500. Результат получился ненамного выше чем при безвольтмодовых 430/540.
Собственно основной вывод проведённого эксперимента: надо поднимать напряжение ядра синхронно с Vddq. При этом попадать довольно сложно ввиду неточности регулировки. При малейшем отклонении Ёжик покрывался множеством мелких точек (не свойственно обычным глюкам памяти). Никакие комбинации напряжений мне не дали поднять разгон памяти(стабильных 540 так и не наблюдал), но есть мнение, что если тщательнее подбирать напряжения, то можно достичь уровня разгона памяти как без вольтмода. При этому удастся существенно поднять частоту ядра.
В ходе экспериментов пробовал увеличивать тайминги - увеличения частотного потенциала замечено не было. Также память достаточно серьёзно грелась при напряжениях 2.9В - радиаторы были больше чем тёплые.
На последок интересный факт: На работе есть X550 от Сапфира. При осмотре выяснилось, что очень похожа на мою карту - память питается точно также, за исключением того, что напряжение берётся на оба мосфета с 3.3В. Микросхемы памяти точно такиеже. Беглый разгон показал абсолютно стабильные 640Мц
по памяти. Тайминги были при этом завышены от рекомендуемых в даташите (к слову тайминги на моей карте в соответсвии с даташитом). Попытка выставить такие же тайминги к успеху не привела. Замерил напряжение, которым питалась память на этой X550 - оказалось по 2.85В на Vdd и Vddq(в даташите написано 2.625В максимум на данный тип памяти). Сапфир немного схитрила завольтмодив память ещё при производстве
.
Поковыряюсь немного ещё - попробую улучшить качество питания для своей карточки. Если что получится путного, то добавлю.
зы: На других картах с подобной схемой питания расположение элементов и другие мелкие детали могут отличатся(и будут, как в случае вышописанной X550 например), поэтому я специально не старался выделить контактные площадки к которым нужно подпаиватся. Вместо этого я попытался показать как самому найти эти точки. Надеюсь получилось доступно.
зыы: По вопросам о спаленных карточках претензии не принимаются
. Удачного всем разгона.
Память на карте Samsung K4D261638F-TC40 - в общем то распространёная достаточно. Разгон составил по ядру около 430Мц, по памяти 540Мц, причём ATT ловила иногда артефакты, но играться (NFSUG2 - специально для неё обновлял видео
Первая попытка вольтмода
Перечитал всё что было на то время по вольтмодам видеокарт серии 9550-9600. Основной вывод всех статей по вольтмоду данных видеокарт это то, что вольтмод ядру очень даже кстати, а памяти положительных результатов было мало. Ну да ничего подумал я будем ядро прогревать. Напряжение без модификаций 1.19В на ядре и 2.62В на памяти (одинаковое по Vdd и Vddq). На карте установлен PWM-контроллер ISL6522 . Как его "приручить" информации было более чем достаточно. Достаточно по обратной связи(нога FB) "дорисовать" сопротивление. Тем самым, заставляя думать контроллер, что выходное напряжение понизилось. Как, куда и что паять писать не буду, т.к. найти информацию по этому поводу не проблема. В общем поднимаю напряжение до 1.3В и всё... память уже вместо 540Мц стабильно только около родных 400Мц. Дальше-хуже. Успел погонять ядро ради спортивного интереса - при напряжении 1.3В 3dmark2001&2003 карточка проходила на частоте 490Мц по ядру, но результат был далёк от ожидаемого. В общем благополучно забыл про модификации до начала этого года. Но вот в начале года снова вернулся энтузиазм
Попытка номер два
Первый раз я проводил вольтмод, тупо прочитав к какой ноге нужно подпаятся. Сейчас решил разобратся основательно. В "разборках" основным инструментом был мультиметр(точнее его звонилка
размер 280Кб
Карта немного не в лучшем виде
Вот про питание памяти я попробую подробнее расказать. Дело в том, что большинство статей про вольтмоды написаны в стиле: "Ищем вот такую-то контактную площадку, и допаиваем туда такой-то резистор". И все дружно вольтмодят какрточки ни грама не представляя, как это всё работает.
Вся, нижеописанная, информация про память была "выужена" из видеокарты - ничего подобного я не встречал (по крайней мере на наших сайтах), поэтому попытаюсь заполнить пробел (хоть и не явлюсь специалистом в этом деле).
Смотрим на плату в области памяти - видим два мосфета. Можно было предположить, что рядом должен быть рулящий их контроллер (как в случае питания ядра), но осмотр платы (и гугл) показал обратное - ничего похожего. Я так понимаю это не редкий случай. Смотрим на микросхему памяти:
Первая нога и есть питание памяти (Vdd) - именно его обычно вольтмодят. Третья нога это питание выходных буферов (Vddq) - именно его часто не рекомендуют трогать, пугая сгоранием карточки. Берём звонилку (обычно мультиметр) становимся например на первую(vdd) ногу одним щупом и начинаем шарится в "окрестностях" другим. Т.е. находим кондёр (Большие и не очень бочонки около микросхем памяти) или несколько возможно - хоть один должен быть.
300кб
Отмеченный стрелкой вверху кондёр(это уже другой - там стоял поменьше) звонится с первой ножкой памяти - нашли. Также нашёл пустующюю площадку(отмечена красным кругом) для кондёра, находящегося паралельно первому. К слову, на фотографии карточки с оффициального сайта видно, что это место не пустует
Vdd и Vddq звонятся с третьей(S) ножкой мосфета(каждый своего) - вот отсюда и берётся питание для памяти. Осталось выяснить как это дело управляется. Я прозвонил вторые ноги(отсюда они берут напряжение) мосфетов - не контачат между собой, значит питание берётся с разных напряжений. В моём случае мосфет питающий Vdd берёт питание с 5В АГП, если быть точнее 5В с АГП идут на пару диодов(хорошо видны слева от радиатора ядра), а потом на мосфет. Таким образом получается(после падения напряжения на диодах) 4.28В. А мосфет питающий Vddq берёт питание напрямую с 3.3В АГП. Управляются мосфеты по первой ножке(G) - вот и нужно выяснить откуда ведётся управление. На предыдущей фотографии я отметил синим квадратом микросхему - как раз на неё и вела дорога от мосфетов. Этой микросхемой оказалась довольно распространённая LM324 - 4-ре операционых усилителя в одном корпусе:
Выходы двух операционников шли как раз на мосфеты. Вот собственно и всё - осталось самая малость выяснить как это всё работает. Покрутившись немного мультиметром вокруг, была нарисована примерная схема работы данного стабилизатора. И в мультисиме(программа-симулятор схем) проверена:
Детали и номиналы не совпадают, но это не важно. Q1 на схеме наш мосфет, U1A - один из четырёх операционников LM324, V1 - 2.5В (на видеокарте идут со стабилизатора очень мелкой конструкции), V2 - напряжение, идущее на вторую(D) ногу мосфета с другой стороны получаем стабилизированное напряжение. Это напряжение возвращается через резистор R1, на минус операционника. Пара резисторов R1 и R2 составляют делитель этого напряжения. Если уменьшать напряжение между этими резисторами то, на выходе операциооника будет подниматся напряжение, открывая сильнее мосфет (что в общем то нам и нужно). Понизить это напряжение можно двумя способами: либо увеличивая R1, либо уменьшая R2. Обычно при вольтмодах уменьшают сопротивления, т.к. это физически легче зделать. Достаточно паралельно R2 подпаять переменный резистор. Что я и зделал.
Приступим к практике. Вот собранная конструкция:
260кбайт
Номиналы резисторов(R1 и R2) разглядеть не удалось, поэтому сначала паял переменник на 15 КОм, но позже выяснилось что можно(и нужно) начинать с меньшего. Например 5 КОм. Переменники подпаиваем на минус соответсвующего операционника(вторые ноги переменников к любой ближайшей земле). Вот поближе:
Оба делителя я выделил, один из них подчеркнул даже.
Также У памяти есть ещё одно важное напряжение Vref (с ним сравнивается Vtt идущее от процессора, для идентификации логического 0 или 1) из даташита оно должно равнятся напряжению Vddq, поделённому пополам с точностью в 1%. Это не силовое напряжение - тока там нет, поэтому обычно делаю делителем от Vddq, в чём можно убедится, "прощупав" резисторы около 49 лапки микросхемы памяти. Поэтому не беспокоимся - поднимая Vddq, будет подниматся и Vref. Правда есть одинь маленький нюанс... Чють ниже.
Собственно тестирование
На стабильность проверял ATITool'ом . Выставил на Vdd и Vddq по 2.85 В и начинаю понемногу увеличивать напряжение ядра. Примерно с 1.20(родное напряжение) и где-то до 1.3В о разгоне речь и не шла - и так артефакты сыпались немеряно. Начиная примерно с 1.35В появляется некоторая стабильность и даже удаётся память разогнать до 230Мц. Но если гнать ядро больше 400Мц, то снова лажа. Комбинируя вольтаж заметил, что если на ядре больше 1.5В, то ничего не помогает(ни увеличение вольтажа на память, ни уменьшение её частоты) - квадратного Ёжика(
Собственно основной вывод проведённого эксперимента: надо поднимать напряжение ядра синхронно с Vddq. При этом попадать довольно сложно ввиду неточности регулировки. При малейшем отклонении Ёжик покрывался множеством мелких точек (не свойственно обычным глюкам памяти). Никакие комбинации напряжений мне не дали поднять разгон памяти(стабильных 540 так и не наблюдал), но есть мнение, что если тщательнее подбирать напряжения, то можно достичь уровня разгона памяти как без вольтмода. При этому удастся существенно поднять частоту ядра.
В ходе экспериментов пробовал увеличивать тайминги - увеличения частотного потенциала замечено не было. Также память достаточно серьёзно грелась при напряжениях 2.9В - радиаторы были больше чем тёплые.
На последок интересный факт: На работе есть X550 от Сапфира. При осмотре выяснилось, что очень похожа на мою карту - память питается точно также, за исключением того, что напряжение берётся на оба мосфета с 3.3В. Микросхемы памяти точно такиеже. Беглый разгон показал абсолютно стабильные 640Мц
Поковыряюсь немного ещё - попробую улучшить качество питания для своей карточки. Если что получится путного, то добавлю.
зы: На других картах с подобной схемой питания расположение элементов и другие мелкие детали могут отличатся(и будут, как в случае вышописанной X550 например), поэтому я специально не старался выделить контактные площадки к которым нужно подпаиватся. Вместо этого я попытался показать как самому найти эти точки. Надеюсь получилось доступно.
зыы: По вопросам о спаленных карточках претензии не принимаются
Лента материалов
Правила размещения комментариев
Соблюдение Правил конференции строго обязательно!
Флуд, флейм и оффтоп преследуются по всей строгости закона!
Комментарии, содержащие оскорбления, нецензурные выражения (в т.ч. замаскированный мат), экстремистские высказывания, рекламу и спам, удаляются независимо от содержимого, а к их авторам могут применяться меры вплоть до запрета написания комментариев и, в случае написания комментария через социальные сети, жалобы в администрацию данной сети.


Сейчас обсуждают