Обзор и тестирование материнской платы Gigabyte GA-Z77MX-D3H TH (страница 2)
Чуть выше портов SATA расположены две микросхемы BIOS.
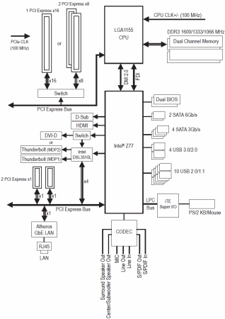
В отличие от старших материнских плат Gigabyte, на Z77MX-D3H TH отсутствует переключатель микросхем, соответственно реализация Dual BIOS программная, которая практически не повышает живучесть прошивки.
В качестве звукового кодека применен Via VT2021:
Сетевой контроллер - Atheros AR8151:
реклама
Поддержка новомодного интерфейса Thunderbolt реализована Intel DSL3510L:
Данный контроллер обеспечивает работу сразу двух портов Thunderbolt, собственно они оба присутствуют на плате.
Для реализации возможности использования устройств с поддержкой Display Port в портах Thunderbolt установлены две микросхемы NXP L04DP211:
Между интерфейсами Thunderbolt и DVI-D присутствует свитч Pericom PI3HDMI4:
реклама
Допускается вывод изображения либо на DVI-D, либо на Thunderbolt. Одновременно с одним из этих портов можно вывести изображение на HDMI и D-Sub. В сумме одновременно к плате можно подключить до трех мониторов.
В качестве Multi-IO используется микросхема ITE IT8728F:
На задней панели Gigabyte GA-Z77MX-D3H TH расположены:
- Один PS/2 порт для клавиатуры/мыши;
- Два Thunderbolt;
- Один D-Sub;
- Один DVI-D;
- Один HDMI;
- Четыре USB 2.0;
- Два USB 3.0;
- Один LAN;
- Оптический выход S/PDIF;
- Пять аудио входов/выходов 3.5-мм mini-jack.
За исключением пары разъемов Thunderbolt конфигурация I/O панели мало чем отличается от большинства современных системных плат. Разве что несколько видеовыходов и два Thunderbolt препятствуют размещению большего количества портов USB, которых на задней панели в сумме только шесть. А отсутствие таких интерфейсов как eSATA или IEEE 1394 для недорогих материнских плат простительно.
Фотография материнской платы, позволяющая оценить высоту компонентов:
Блок-схема платы.
Система охлаждения
Система охлаждения состоит из двух независимых радиаторов. Первый отводит тепло от части элементов преобразователей питания процессора и CPU VTT, второй - от Intel Z77.
Оба теплорассеивателя весьма скромных размеров. Радиатор преобразователя питания:
Отдельно отмечу, что он не накрывает силовые элементы питания IGPU и одной из фаз CPU VCore, находящиеся сверху от процессорного разъема.
реклама
Контакт осуществляется через термопрокладку, причем весьма толстую. Как можно видеть по фотографии выше, контакт силовых элементов с ней неравномерный, и по краям сильнее, нежели в центре. Хотя разница в силе контакта и невелика.
На Intel Z77 установлен небольшой теплорассеиватель, но большего для набора системной логики и не надо.
Как и в случае с первым радиатором, используется крепление на подпружиненных пластмассовых гвоздях.
Термопаста уже успела сильно загустеть, однако достаточно легко оттирается при помощи ватного диска.
Проверка эффективности системы охлаждения была произведена для режима частоты работы процессора 4700 МГц/ 1.437 В.
Поскольку охлаждение преобразователя питания CPU доверия не внушает, тест на прогрев производился без закрытия воздушных потоков, идущих от используемого на ЦП воздушного кулера Zalman CNPS10X Performa. Замер температур осуществлялся при помощи термопары K-типа и мультиметра Mastech MY64, температура воздуха в помещении на момент замера ~22-23 градуса по Цельсию.
|
|
в простое |
под нагрузкой |
| Транзисторы преобразователя питания, не накрытые радиатором |
|
|
| Радиатор слева от процессорного разъема |
|
|
| Радиатор системной логики |
|
|
В целом, ситуация с температурным режимом не критичная, хотя и интересная. При дальнейшем увеличении напряжения питания процессора при долговременной нагрузке начинается троттлинг, причем снижение производительности отмечается при меньших значениях температур, нежели показали замеры при 1.437 В. Судя по всему, это уже предел преобразователя ЦП по току, а не обычная температурная защита.
Система питания
Преобразователь питания процессора выполнен по схеме 4+1+1, четыре фазы отведено под питание CPU VCore, по одной фазе отводится для IGPU/CPU VTT. Для VCCSA задействован линейный стабилизатор.
В качестве основного ШИМ-контроллера, отвечающего за питание VCore и IGPU, используется IR3564A производства International Rectifier:
Контроллер работает по формуле 4+1, удвоители фаз не используются. В качестве драйвера в преобразователе питания IGPU применен Chil CHL8550, в качестве драйверов в преобразователе питания VCore задействована пара IR3598.
В качестве транзисторов как в питании IGPU, так и в питании VCore, установлено по два Renesas RJK0393DPA и одному Renesas RJK03B7DPA на каждую фазу.
За одну фазу питания CPU VTT отвечает контроллер Richtek RT8120:
В качестве транзисторов используется по одному RJK0393DPA и RJK03B7DPA.
Преобразователь питания однофазный:
Применен контроллер RT8120, а в качестве транзисторов - пара RJK0393DPA и один RJK03B7DPA.
Страницы материала
Лента материалов раздела
Соблюдение Правил конференции строго обязательно!
Флуд, флейм и оффтоп преследуются по всей строгости закона!
Комментарии, содержащие оскорбления, нецензурные выражения (в т.ч. замаскированный мат), экстремистские высказывания, рекламу и спам, удаляются независимо от содержимого, а к их авторам могут применяться меры вплоть до запрета написания комментариев и, в случае написания комментария через социальные сети, жалобы в администрацию данной сети.


Комментарии Правила