Обзор и тестирование материнской платы ASUS Crossblade Ranger (страница 3)
На задней панели ASUS Crossblade Ranger расположены:
- Кнопка USB BIOS Flashback;
- Один DVI-D;
- Один D-SUB;
- Один HDMI;
- Один LAN;
- Один PS2 для клавиатуры/мыши;
- Четыре USB 3.0;
- Два USB 2.0;
- Один оптический выход S/PDIF;
- Шесть аудиоразъемов 3.5 мм mini-jack.
Богатством интерфейсная панель явно не отличается, здесь она даже беднее, чем у A88X-PRO: по сравнению с предшественницей Crossblade Ranger лишилась двух портов eSATA, а на освободившееся место так и просились дополнительные порты USB, но нет – вместо eSATA здесь добавилось только пустующее пространство.
Фотография материнской платы, позволяющая оценить высоту компонентов:
реклама
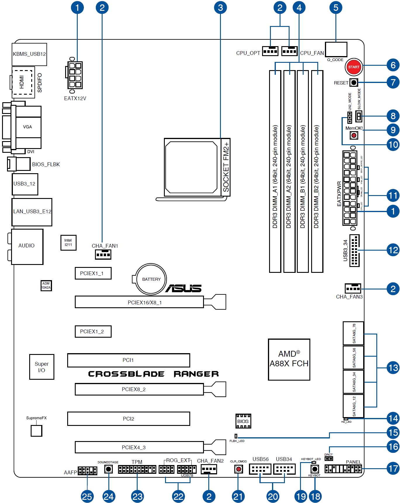
Расположение элементов.
Система охлаждения
Система охлаждения ASUS Crossblade Ranger состоит из трех независимых радиаторов. Два задействованы в охлаждении элементов преобразователей питания CPU и CPU_NB, третий отводит тепло от набора системной логики AMD A88X.
Радиаторы преобразователей питания внушают доверие, по сравнению с A88X-PRO они значительно увеличены в размерах:
реклама
Радует крепление через прижимные пластины с обратной стороны платы, что обеспечивает более равномерный прижим теплорассеивателей к силовым элементам.
Используется термопрокладка средней толщины, контакт силовых элементов с термопрокладкой равномерный на всей площади радиатора.
Производитель не стал экономить и на радиаторе набора системной логики:
Для сравнительно небольшого тепловыделения AMD A88X его должно хватить с запасом.
Крепление радиатора произведено на четыре винта, при этом в каждом из углов предусмотрены защитные резиновые «подушки», предохраняющие системную логику от сколов при установке радиатора.
В качестве термоинтерфейса используется прокладка, похожая на ту, что применена в охлаждении преобразователей питания.
Система питания
Преобразователь питания ЦП выполнен по схеме 6+2:
Шесть фаз (слева от процессорного разъема, на фотографии снизу) питают непосредственно CPU, еще две фазы (сверху от процессорного разъема, на снимке слева) питают встроенный в него северный мост.
Контроллер промаркирован как DIGI+ ASP1107, скорее всего, это что-то вроде International Rectifier IR3567A. В качестве транзисторов используются десять микросхем Texas Instruments CSD87350Q5D, по одной на каждую фазу питания процессора и по две на каждую фазу питания CPU_NB. Радует, что питание CPU_NB выполнено с «удвоенными» фазами, ибо при разгоне встроенной графики это позволяет получить большой запас прочности.
В качестве драйверов применены восемь микросхем CHiL CHL8510, расположенные с обратной стороны платы:
реклама
Преобразователь питания памяти двухфазный:
Контроллер промаркирован как DIGI+ ASP1103, в качестве транзисторов используется по два On Semiconductor NTMFS4C09N на каждую фазу.
Страницы материала
Лента материалов раздела
Соблюдение Правил конференции строго обязательно!
Флуд, флейм и оффтоп преследуются по всей строгости закона!
Комментарии, содержащие оскорбления, нецензурные выражения (в т.ч. замаскированный мат), экстремистские высказывания, рекламу и спам, удаляются независимо от содержимого, а к их авторам могут применяться меры вплоть до запрета написания комментариев и, в случае написания комментария через социальные сети, жалобы в администрацию данной сети.


Комментарии Правила