Обзор и тестирование материнской платы ASUS Z87-WS (страница 3)
Фотография материнской платы, позволяющая оценить высоту компонентов:
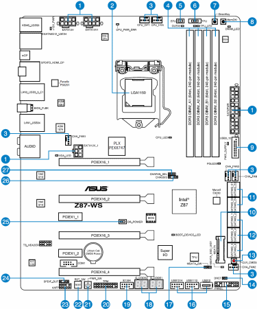
Расположение элементов:
Система охлаждения
Система охлаждения состоит из четырех радиаторов, три из которых соединены тепловой трубкой. Основная конструкция из трех радиаторов и тепловой трубки рассчитана на отвод тепла от преобразователя питания процессора, а так же от контроллера PLX PEX8747. Последний радиатор, отельный, отводит тепло от чипсета Intel Z87.
Размер конструкции из трех радиаторов внушает доверие:
Ребра толстые, межреберное расстояние большое, такая конфигурация должна неплохо справляться с охлаждением платы в пассивном режиме.
Для радиатора PLX моста используется густая термопаста, для двух других радиаторов – термопрокладки средней толщины. Проблем с контактом термопрокладки и силовых элементов нет.
реклама
За охлаждение набора системной логики отвечает металлическая конструкция, которую назвать радиатором язык не поворачивается:
Как и на P8Z77 WS, для охлаждения чипсета используется кусок металла без какого-либо оребрения. Но, опираясь на уровень тепловыделения набора системной логики – проблем возникнуть не должно.
Термоинтерфейс по консистенции напоминает высохшую жвачку. Интересно, что добавили термопрокладку напротив SATA контроллера Marvell.
Система питания
Преобразователь питания процессора выполнен по восьмифазной схеме:
Как и в случае с другими протестированными ранее материнскими платами ASUS, применен контроллер, промаркированный как DIGI+ ASP1251. А вот остальные элементы преобразователя питания другие: если на протестированных ранее платах использовались драйвера International Rectifier IR3535 и транзисторы ON Semiconductor, то на Z87-WS используются восемь микросхем International Rectifier IR3550, которые включают в себя функции как драйверов, так и транзисторов верхнего/нижнего плеча.
Интересно, что на входе преобразователя питания используется сразу два 8-pin разъема:
Но, это скорее маркетинговое решение, нежели реально необходимое материнской плате.
Преобразователь питания памяти двухфазный:
Контроллер промаркирован как DIGI+ ASP1103, производителя транзисторов опознать не удалось, можно лишь отметить, что используются транзисторы «2 в 1», объединяющие в себе функции верхнего и нижнего плеча.
реклама
Технические характеристики
| Поддерживаемые процессоры | Intel® Socket 1150 for 4th Generation Core™ i7/Core™ i5/Pentium®/Celeron® Processors Supports Intel® 22 nm CPU Supports Intel® Turbo Boost Technology 2.0 * The Intel® Turbo Boost Technology 2.0 support depends on the CPU types. |
| Системная шина, частота | DMI 2.0 |
| Системная логика | Intel Z87 |
| Оперативная память | 4 x 240-pin DDR3 DIMM, двухканальный режим, До 32 Гбайт при частоте 1066/ 1333/ 1600/ 1800 (разгон)/ 1866 (разгон)/ 2000/ 2133 (разгон)/ 2200 (разгон)/ 2400 (разгон)/ 2600 (разгон)/ 2666 (разгон)/ 2800 (разгон) МГц |
| Слоты расширения | 2x PCI-E 3.0 X16/8; 2x PCI-E 3.0 X8/0; 2x PCI-E 2.0 X1 |
| Поддержка Multi-GPU | SLI и CrossFireX в конфигурации до четырех графических адаптеров по формуле 3.0 8+8+8+8 |
| Поддержка SATA/RAID | Intel Z87: 6x SATA 6 Гбит/с RAID 0, RAID 1, RAID 10, RAID 5 Marvell 88SE9230: 4x SATA 6 Гбит/с RAID 0, RAID 1, RAID 10 |
| Поддержка eSATA | ASMedia ASM1061 controller: 2 x eSATA 6 Гбит/с port(s) |
| Поддержка IDE и FDD | Нет |
| Thunderbolt | Нет |
| Сеть | Intel® I210, 2 x Gigabit LAN Controller(s) |
| Аудио | Realtek® ALC1150 8-Channel High Definition Audio CODEC - Supports : Multi-streaming, Front Panel Jack-retasking - High quality 112 dB SNR stereo playback output (Line-out at rear) and 104 dB (Line-in) Audio Feature : - Absolute Pitch 192kHz/ 24-bit True BD Lossless Sound - DTS Ultra PC II - DTS Connect - Optical S/PDIF out port(s) at back panel - BD Audio Layer Content Protection |
| USB 2.0 | 8x USB 2.0 (Intel Z87) |
| USB 3.0 | Intel Z87: 4x USB 3.0 ASMedia ASM1074: 4x USB 3.0 |
| IEEE-1394 | VIA VT6315N: 1 x IEEE 1394a |
| Системный мониторинг | Nuvoton NCT6791D |
| Питание материнской платы | ATX 24-pin, 2 x 8-pin ATX 12V, 1 x 6-pin EATX 12 V_1 Power connector |
| Разъемы задней панели | 1 x PS/2 порт для клавиатуры/мыши; 1 x Mini DisplayPort; 1 x DisplayPort; 1 x HDMI; 4 x USB 2.0; 4 x USB 3.0; 2 x eSATA 6 Гбит/с; 1 x Кнопка USB BIOS Flashback; 2 x LAN; Оптический выход S/PDIF; 6 аудио входов/выходов 3.5-мм mini-jack. |
| Фирменные технологии | ASUS Dual Intelligent Processors 4 with 4-Way Optimization: - The tuning key perfectly consolidates ASUS-exclusive DIGI+ Power Control, TPU, EPU, and Fan Xpert 2 optimize the digital power setting, system performance, power saving and whole system cooling configuration ASUS EPU: - EPU - EPU switch ASUS Digital Power Design: - Industry leading Digital 8 Phase CPU Power Design - Industry leading Digital 2 Phase DRAM Power Design - ASUS DIGI+ VRM Utility - CPU Power Utility - DRAM Power Utility ASUS Exclusive Features: - TurboV EVO - GPU Boost - USB BIOS Flashback - MemOK! - AI Suite 3 - Ai Charger+ - USB Charger+ - Anti-Surge - Onboard Button: Power/Reset - Front Panel USB 3.0 Support - ASUS UEFI BIOS EZ Mode featuring friendly graphics user interface - ASUS SSD Caching II - Network iControl - USB 3.0 Boost - Disk Unlocker ASUS EZ DIY: - DirectKey - Precision Tweaker 2 - ASUS O.C. Profile - ASUS CrashFree BIOS 3 - ASUS EZ Flash 2 - Multi-language BIOS ASUS Q-Design: - ASUS Q-Shield - ASUS Q-Code - ASUS Q-LED (CPU, DRAM, VGA) - ASUS Q-Slot - ASUS Q-DIMM - ASUS Q-Connector 100% All High-quality Conductive Polymer Capacitors Overclocking Protection: - ASUS C.P.R.(CPU Parameter Recall) |
| Размеры, мм | 305 x 244 |
| Форм-фактор | ATX. |
Страницы материала
Лента материалов раздела
Соблюдение Правил конференции строго обязательно!
Флуд, флейм и оффтоп преследуются по всей строгости закона!
Комментарии, содержащие оскорбления, нецензурные выражения (в т.ч. замаскированный мат), экстремистские высказывания, рекламу и спам, удаляются независимо от содержимого, а к их авторам могут применяться меры вплоть до запрета написания комментариев и, в случае написания комментария через социальные сети, жалобы в администрацию данной сети.


Комментарии Правила