Меломанский рассказ про аудиосистему
Статья писалась специально для конкурса, поэтому нет фотографий, содержащих самих этапов работы, т.к. все делалось для себя.
<br/><br/>Расскажу свою историю про аудио-копютинг-систем. <img src="http://cp.people.overclockers.ru/smiles/icon_smile.gif" border="0">
<br/><br/>Самое начало
<br/><br/>В общем, все началось с покупки наушников-гарнитуры Genius в далеком 2003-2004, что ли, году, за 700р (вроде бы деньги немалые, мне так казалось, за наушники). Модель, если не ошибаюсь, была HS-04V (хотя не помню точно). Впрочем почти обычная гарнитура, если не считать фишечки "псевдо-бас" - в те времена диковину, да и сейчас не шибко распространенную. Суть ее заключалась в вибрации, как, например, в...
реклама
Статья писалась специально для конкурса, поэтому нет фотографий, содержащих самих этапов работы, т.к. все делалось для себя.
Расскажу свою историю про аудио-копютинг-систем.
Самое начало
В общем, все началось с покупки наушников-гарнитуры Genius в далеком 2003-2004, что ли, году, за 700р (вроде бы деньги немалые, мне так казалось, за наушники). Модель, если не ошибаюсь, была HS-04V (хотя не помню точно). Впрочем почти обычная гарнитура, если не считать фишечки "псевдо-бас" - в те времена диковину, да и сейчас не шибко распространенную. Суть ее заключалась в вибрации, как, например, в сотовом телефоне, повторяющую низкие частоты звука. Эффект очень интересный, особенно при просмотре кино, но в общем-то бесполезный. Забегая вперед скажу, что качество звука этих наушников среднее, немного окрашенный звук дают. В общем, наушники брались для игр и иже с ними. К качеству музыки был не привередлив, слушал МП3 на встроенном звуке, да и то редко.
Genius HS-04V
Прошли долгих 5 лет.. Все это время я радовался жизни
, наушниками пользовался время от времени и чаще в телевизоре, чтобы домашним не мешать. С тех пор гарнитура изрядно поизносилась, имела множество ремонтов кабеля, а также блока регулировки звука (который также отвечал и за управление вибромоторами). Впрочем, все ремонты сводились к перепаиванию кабеля. Также отказывал микрофон, был заменен и отказал опять, без видимой на то причины. Впоследствии я на него плюнул и не стал больше с ним связываться, теперь болтается для красоты.
Несколько слов о современном
Все эти переделки мне порядком поднадоели, поэтому решил прикупить что-нибудь получше. После изучения множества обзоров и отзывов мой выбор пал на Sennheiser HD 555. Хотя выбор скорее всего был продиктован еще и наличием каких-либо более-менее приличных наушников в моем городе (а вернее, их отсутствием).
Наушники отличались удобством, т.к. могли сидеть на голове сколь угодно долго, по сравнению с Джениусами, которые каждый час приходилось снимать, вентилировать уши.
Качество, конечно, поменялось в лучшую сторону, но как-то стало не комильфо слушать встроенный звук. Для игр и фильмов годилось, но в музыке появлялись какие-то посторонние шумы, которых по логике быть не должно. В принципе, с этим можно было смириться, и сидел бы я так на встроенном звуке, если бы знакомый не стал продавать свою звуковуху Esi juli@.
После прогрева HD 555 и с новой звуковухой уже слушать МП3 файлы стало как-то несолидно, да и не комфортно. Начался массовый перевод звука на lossles форматы (не конвертером, конечно же
).
Кстати о прогреве ушей. Да я знал, что звук сильно меняется после прогрева. Но когда уши прогрелись, я их хотел сдать по гарантии, в связи с тем, что стали слышны огрехи аудиозаписей. В то время я об этом не подозревал, в связи с отсутствием опыта в таких делах, поэтому грешил на недоработки наушников.
Звук в лосслесс форматах просто радовал. Несмотря на то, что у Juli@ не было специального выхода на наушники, последние прокачивались хорошо и от линейного выхода.
Кое что об усилителях
К тому времени на дворе вступал в свои права 2010. Новый год, мандарины, запах хвои, оливье, ну все помнят! Как обычно это бывает, захотелось чего-нибудь эдакое. Давно хотел послушать ламповый звук, да и наушники были без механического регулятора громкости, поэтому взял конструктор - усилитель для наушников Laconic HA-06 за 3800р., поломать мозги на выходных, русский продукт, кстати. Кому интересно, версия "собери сам" называется TLM-06 (в поиске находятся отлично), впрочем продаются и собранные варианты.
Сборка конструктора заняла один свободный день. Даже жалею, что не растянул это удовольствие на подольше. Платки, панельки, резисторы, лампы, запах канифоли, эх, романтика...
В общем собрал - послушал, как-то не так звучит, не нравится. Звук какой-то мутный, после кристально чистой связки Sennheiser+Juli@. Те композиции, которые раньше нравились - разонравились, но зато начали нравиться совсем другие, на которые раньше внимания не обращал. Струнные звучат отпадно, электрогитара вообще улет полный, но вокал не ахти стал. Разочаровался в общем.
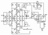
Начал экспериментировать. Во-первых, заметил, что на микросхему КРЕН6 приходят 6,8-7,2В, в зависимости от напряжения сети. Для тех, кто в танке, поясню, что КРЕН6 - линейный стабилизатор, на входе у него может быть что угодно, если память не изменяет, по даташиту от 9 В до 16-20 В, а на выходе всегда 6В стабилизированного напряжения. Поэтому быстренько была домотана накальная вторичка трансформатора с 77 до 110 витков соответствующим проводом, что дало на выходе около 10 В. Также был оставлен старый вывод трансформатора на 7 В для питания ламп нестабилизированным напряжением, но это уже детали. Вот схема, если кто хочет посмотреть.
(кликните по картинке для увеличения)
Принципиальная схема Laconic HA-06
Во-вторых, на одном форуме энтузиасты посоветовали зашунтировать проходные конденсаторы-электролиты пленочными конденсаторами, для придания системе положительных своист тех и других. Зашунтировал тем, что было - какие-то наковырянные конденсаторы из старого монитора
. Не знаю, в общем какой там тип диэлектрика (об этом чуть ниже), но точно пленка. Звук получился чище, почти такой же как на входе, но с ламповым выхлопом (об этом тоже чуть ниже). Вполне бы меня устроило, но на определенных частотах слышались трески. Представляете, слушаешь-слушаешь, самая красивая или эмоциональная часть записи - и тут какие-то трески. С эстетической точки зрения это меня не устраивало, поэтому со старого магнитофона были сняты конденсаторы МБМ - маслобумажные 79г. Вообще же, самый лучший диэлектрик для "звука" - это воздух, но воздушные конденсаторы были бы слишком велики и не влезли бы в корпус. После них идут бумажные, маслобумажные, дальше фторопластовые (если ничего не путаю, пишу по памяти, могу и приврать
). Чуть хуже лавсановые, их не рекомендуют ставить на звук. И уж совсем не рекомендуют ставить керамику, тантал, они вовсе портят звук. Где-то между пленкой и керамикой находятся электролиты. Основное их достоинство малый размер при больших емкостях, но в остальном проигрывают пленке. Но тут уже электролит электролиту рознь. Есть и специальные аудиофильские по 100$ за штучку, но в моем городе таких нет, да и то это очень дорого для обыкновенного студента.
В общем, ближе к теме. Поставил МБМ - несколько бочонков параллельно, послушал.. Дня 2 они прогревались, завышенные низкие частоты были, но мне нравилось. Но потом это все ушло и стало то что надо - кристально чистый (на мой слух) звук + выхлоп лампы. Какое-то теплое приятное звучание. Скорее всего за счет появления высших гармоник, вносимых лампами. Хотя я бы сказал, что звучит довольно честно, но лампы несколько оживляют тот сухой звук Джульки.
Теперь и струнные звучат хорошо и вокал. В общем, после того разочарования, покупка оправдалась. Лаконик занял свое почетное место в аудиотракте.
Laconic Lunch BOX HA-06
Что дальше?
В дальнейших планах покупка более совершенных наушников. Выбор уже сделан и осталось только накопить денежку на известные Sennheiser HD-650. Именно с этими ушами принято сравнивать все остальные, по крайне мере считать их претендентом на сравнение.
Почему именно такой выбор? *Здесь было длинное описание*, но я его стер.
Перечитав, понял, что это дело сугубо-индивидуальное. Да и каждый выбирает, что ему нравится больше. Скажу только, что выбирал по обзорам и тестам, послушать в живую возможности не имел.
Межблочники
В ожидании одной-другой стипендии обратил внимание на межблочный кабель, которым у меня был подключен Лаконик. Если худо-бедно он и тянул HD 555, то для 650 уже явно не подходил. Это был двухметровый кабель Belsis (бяка еще та). Покупать же новый - накладно, поэтому же решил собрать свой кабель.
Тут надо сказать, что я давно уже присматривался к конструкциям межблочных кабелей. Читал кое-где и кое-что. Где-то прочитал, что если взять хороший коаксильный кабель, с медным экраном и жилой (к слову сказать, если они будут посеребренными, то даже лучше), соблюдая направленность, соединить их соответственно одну центральную жилу земля-земля, а вторым кабелем соединить тоже центральной жилой сигнал-сигнал, и свить кабели между собой, то получится неплохой так межблочник (обыгрывающий по цене аудиофильский по 1,5-2т.р.). Операцию повторить со вторым каналом, а оплетки экранов всех коаксилов (их получается 4) соединить между собой и оставить висеть экран в воздухе. Такая схема была опробована другим участником форума и результат повторился. Впоследствии я неоднократно натыкался на почти такие же рекомендации, т.е. экран в воздухе (хотя можно и заземлять на корпус), земля и сигнал - моножилы с соблюдением направленности.
Потом как-то наткнулся на сайтик с мануалом по изготовлению литца - многожильного провода, состоящего из много мелких параллельных проводничков, причем все со своей лаковой изоляцией. Повторяемость работы 100% поэтому за несколько дней были намотанны четыре 1,09 метровых литца по 34 проводничка 0,15мм диаметром (все параметры были точно выверены автором вышеприведенной статьи). К сожалению, у меня было в начале несколько разных катушек с этим проводом, поэтому соблюдение направленности чисто условно, в пределах одного проводника. Разъемы были куплены на местном радиорынке и не отличаются ни качеством, ни внешним видом. Сверху была намотана бумажная изоляция. Помните тип диэлектрика в конденсаторе? Так вот тут тоже самое - присутствует некая паразитная емкость, но уж лучше если она будет "бумажной". Впрочем это была проба пера и серьезно я этот кабель не рассматриваю.
Послушать этот и следующий изготовленный межблочник мне так и не удалось по техническим причинам, но тестер при замере сопротивлений показал 0,1 Ом по сигналу и земле. Знаю-знаю, это ничего не значит, ведь замеры проводились постоянным током, да и тестер китайский, поэтому к звуку это может не иметь никакого отношения. Но для примера приведу значения сопротивлений кабеля Belsis (150р.), 4-5 Ом по сигналу и 3-4 Ома по земле. Разброс между левым и правым 1 Ом соответственно. Литц в этом плане душу греет больше, но как я уже писал, к звуку это может и не иметь никакого отношения. Там вообще эзотерика сплошная..
Готовый литц
После изготовления литца, решил попробовать кое-что посерьезнее. Из толстой моножилы, к сожалению медной, т.к. серебро или посеребряную достать у нас невозможно. В общем взял из Б/У катушки (прогретой уже, значит) провод диаметром около 1мм, с соблюдением направленности - все 4 проводника (сигнал и земля обоих каналов) идут в одну сторону, условно.
Хотя есть такое мнение, что земля должна быть в обратном направлении, т.к. проводник с током - это контур и ток течет от плюса к минусу. Но о направленности ходят очень противоречивые мнения. Кому-то нравится то, кому-то это, в общем я не буду описывать, чем я мотивировал такой выбор, но факт остается фактом.
Каждую жилу зачистил крупной наждачкой от лака (он не музыкальный). Заматировал мелкой наждачкой и отполировал пастой ГОИ. Ох сколько я мучился, лак был очень хороший.
Надо сказать, что при полировке и в дальнейшем после нее, надо работать в х/б перчатках, чтобы не пачкать медь - окисляется меньше. После полировки на каждую жилу был навит кордель - леска диаметром 0,8мм с шагом примерно 7-10мм. И потом это все было уложено (индивидуально, каждый кабель) в термоусадку и прогрето под газом, чтобы усадилась эта самая термоусадка. Таким образом была достигнута цель - изоляция жилы воздухом, примерно 80% (помните про воздушные конденсаторы? ага). Каюсь, саму идею такой изоляции я подсмотрел здесь.
Потом намотал на каждую термоусадку фольгу - тот самый пресловутый экран, которому суждено висеть в воздухе, хотя я предусмотрел выводы для подключения земли к экрану - при дальнейшей прослушке бы понял, подключать или нет. Свил это все с шагом примерно 10-20см. и сверху намотал еще фольги. Наматывал кстати, спиралью длинные ленты шириной сантиметра 2-3. Получилось где-то в два слоя на каждой термоусадке и по 2 слоя внешнего экрана. Потом на концах намотал и пропаял луженую проволоку, чтобы не раскручивался провод и нельзя было отделить один канал от другого нечайным движением (фольга-то сверху общая, чтобы не порвалась). К этой проволоке припаял как раз выводы для заземления. По концам усадил все в термоусадку, а на саму фольгу намотал туалетную бумагу шириной 3-5см. Поверх бумаги намотал ткань и концы заделал изолентой. Вот что получилось:
Самодельный межблок-моножила
И как это выглядит в разрезе:
(кликните по картинке для увеличения)
Схематичное изображение кабеля в разрезе
Тестер показывает нулевое сопротивление, т.е. в пределе своей погрешности. Послушать кабель, как я уже писал, мне не удалось. Но не скажу, что время потрачено зря. Все эти переделки доставляют огромное удовольствие.
Для сравнения с кабелем Belsis групповое фото:
Слева направо: литц, моножила и кабель Belsis
Update
Много времени статья валялась в черновиках. Не стал выпускать в незаконченном виде. Пришло время продолжить.
Заказал, как и хотел Sennheiser HD 650. Заказывал в Москве и после долгой недели ожидания пришла посылка. О, это был один из замечательных дней в моей жизни.
Первое впечатление о звуке: почти как HD 555, но появился какой-то объем, как говорят, сцена. До этого, читая обзоры, я все недоумевал, что за сцена такая.. А тут вдруг ее услышал! Говоря, звучат почти как 555, я имел ввиду, как 555 - непрогретые. Не секрет, что новую аудиоаппаратуру прогревают звуком, музыкой, а иногда шумом. Чтобы разработались мембраны в наушниках, а также "притерлись" аудиокомпоненты. Прогревая новые 555 я ощутил эффект, они стали более мониторны и появился бас. Думаю, с прогревом 650 произойдет такая же штука, но поживем - увидим.
Отличия от 555 все же есть. Например, я раньше не гнушался эквализации звука. Теперь же, можно вообще не использовать эквалайзер. Но все же немного верхние средние частоты лучше поднять. У 650 (да и у 555, чего уж тут) АЧХ имеет некий провал на 2-3кГц. Из-за этого вокал смещается куда-то на задний план. В принципе, в 650, можно звук прибавить и никакая эквализация не нужна, но я слушаю на маленькой громкости, поэтому небольшой горбик на АЧХ не помешает в области верхних средних частот. Но все равно, при сравнении с 555, понимаешь, что звук намного лучше, какая-то прозрачность что ли или воздушность, в общем, не знаю как объяснить, но 650 все же на голову выше, чем 555.
Тестирование межблочников
Рассмотрим самопальные межблочники. Скажу сразу, серийный кабель Belsis (150-200р.) сливает ханд-мейд продукции. Звучит он как-то тише и из-за этого кажется, что отстраненно, высокое сопротивление видимо сказалось. Поэтому я его детально не слушал и сразу отложил в сторону.
Воткнул литц (в бумажной изоляции на рисунке сверху). Вот это жир!!! В хорошем смысле этого слова. Подчеркивает звук ламп и он становится каким-то вибрирующим. Короче, хороший межблок. На слух подобрал направленность каждого провода. Очень хорошо слышно, кстати. Одной стороной втыкаю - как-то неэмоционально звучит. Переворачиваю - опа!! Живой звук. Я раньше тоже не верил этому, но тут, как говорится, результат налицо.
Недостатки, впрочем, тоже есть, не скажу, что существенные, но все же стоит упомянуть. Толи из-за неэкранированности, толи из-за плохой лаковой изоляции проводничков слышны какие-то трески. Лишь в определенные моменты аудиозаписи и лишь на определенных частотах. Впрочем, это происходит столь редко и абсолютно не мешает, по сравнению с тресками лаконика, когда я подбирал конденсаторы. Вывод - слушать можно и даже нужно. Слушал день-два, понравилось, очень. Главного я добился - хорошо звучит вокал, как женский, так и мужской баритон. А также электрогитара, пианино, да и вообще все струнные в ударе. )
Воткнул моножилу. Ох, сколько я парился, определяя направление кабеля. Практически одинаково звучит. Что и закономерно, жила-то одна, а не 34, как в литце. В общем, после многократной смены направления, остановился на, как мне кажется, на наиболее правильном варианте. Играет значительно чище литца, но и нет такого жира. Хотя есть, но не сильно. Более правдивый кабель. Звучание тоже хорошее, но тут мне кажется, это заслуга, в большей степени, 650-х.
Дальше, скорее всего, сделаю еще один литц, но экранированный, чтобы ушли эти трески. Хотя мне кажется, что это какие-то резонансные явления и от них не избавишься просто так. Но повторюсь, они абсолютно не мешают и слышны где-то на уровне фантазии.
Несколько рисунков с воткнутым кабелем:
Расскажу свою историю про аудио-копютинг-систем.
Самое начало
В общем, все началось с покупки наушников-гарнитуры Genius в далеком 2003-2004, что ли, году, за 700р (вроде бы деньги немалые, мне так казалось, за наушники). Модель, если не ошибаюсь, была HS-04V (хотя не помню точно). Впрочем почти обычная гарнитура, если не считать фишечки "псевдо-бас" - в те времена диковину, да и сейчас не шибко распространенную. Суть ее заключалась в вибрации, как, например, в сотовом телефоне, повторяющую низкие частоты звука. Эффект очень интересный, особенно при просмотре кино, но в общем-то бесполезный. Забегая вперед скажу, что качество звука этих наушников среднее, немного окрашенный звук дают. В общем, наушники брались для игр и иже с ними. К качеству музыки был не привередлив, слушал МП3 на встроенном звуке, да и то редко.
Genius HS-04V
Прошли долгих 5 лет.. Все это время я радовался жизни
Несколько слов о современном
Все эти переделки мне порядком поднадоели, поэтому решил прикупить что-нибудь получше. После изучения множества обзоров и отзывов мой выбор пал на Sennheiser HD 555. Хотя выбор скорее всего был продиктован еще и наличием каких-либо более-менее приличных наушников в моем городе (а вернее, их отсутствием).
Наушники отличались удобством, т.к. могли сидеть на голове сколь угодно долго, по сравнению с Джениусами, которые каждый час приходилось снимать, вентилировать уши.
Качество, конечно, поменялось в лучшую сторону, но как-то стало не комильфо слушать встроенный звук. Для игр и фильмов годилось, но в музыке появлялись какие-то посторонние шумы, которых по логике быть не должно. В принципе, с этим можно было смириться, и сидел бы я так на встроенном звуке, если бы знакомый не стал продавать свою звуковуху Esi juli@.
После прогрева HD 555 и с новой звуковухой уже слушать МП3 файлы стало как-то несолидно, да и не комфортно. Начался массовый перевод звука на lossles форматы (не конвертером, конечно же
Кстати о прогреве ушей. Да я знал, что звук сильно меняется после прогрева. Но когда уши прогрелись, я их хотел сдать по гарантии, в связи с тем, что стали слышны огрехи аудиозаписей. В то время я об этом не подозревал, в связи с отсутствием опыта в таких делах, поэтому грешил на недоработки наушников.
Звук в лосслесс форматах просто радовал. Несмотря на то, что у Juli@ не было специального выхода на наушники, последние прокачивались хорошо и от линейного выхода.
Кое что об усилителях
К тому времени на дворе вступал в свои права 2010. Новый год, мандарины, запах хвои, оливье, ну все помнят! Как обычно это бывает, захотелось чего-нибудь эдакое. Давно хотел послушать ламповый звук, да и наушники были без механического регулятора громкости, поэтому взял конструктор - усилитель для наушников Laconic HA-06 за 3800р., поломать мозги на выходных, русский продукт, кстати. Кому интересно, версия "собери сам" называется TLM-06 (в поиске находятся отлично), впрочем продаются и собранные варианты.
Сборка конструктора заняла один свободный день. Даже жалею, что не растянул это удовольствие на подольше. Платки, панельки, резисторы, лампы, запах канифоли, эх, романтика...
В общем собрал - послушал, как-то не так звучит, не нравится. Звук какой-то мутный, после кристально чистой связки Sennheiser+Juli@. Те композиции, которые раньше нравились - разонравились, но зато начали нравиться совсем другие, на которые раньше внимания не обращал. Струнные звучат отпадно, электрогитара вообще улет полный, но вокал не ахти стал. Разочаровался в общем.
Начал экспериментировать. Во-первых, заметил, что на микросхему КРЕН6 приходят 6,8-7,2В, в зависимости от напряжения сети. Для тех, кто в танке, поясню, что КРЕН6 - линейный стабилизатор, на входе у него может быть что угодно, если память не изменяет, по даташиту от 9 В до 16-20 В, а на выходе всегда 6В стабилизированного напряжения. Поэтому быстренько была домотана накальная вторичка трансформатора с 77 до 110 витков соответствующим проводом, что дало на выходе около 10 В. Также был оставлен старый вывод трансформатора на 7 В для питания ламп нестабилизированным напряжением, но это уже детали. Вот схема, если кто хочет посмотреть.
(кликните по картинке для увеличения)
Принципиальная схема Laconic HA-06
Во-вторых, на одном форуме энтузиасты посоветовали зашунтировать проходные конденсаторы-электролиты пленочными конденсаторами, для придания системе положительных своист тех и других. Зашунтировал тем, что было - какие-то наковырянные конденсаторы из старого монитора
В общем, ближе к теме. Поставил МБМ - несколько бочонков параллельно, послушал.. Дня 2 они прогревались, завышенные низкие частоты были, но мне нравилось. Но потом это все ушло и стало то что надо - кристально чистый (на мой слух) звук + выхлоп лампы. Какое-то теплое приятное звучание. Скорее всего за счет появления высших гармоник, вносимых лампами. Хотя я бы сказал, что звучит довольно честно, но лампы несколько оживляют тот сухой звук Джульки.
Теперь и струнные звучат хорошо и вокал. В общем, после того разочарования, покупка оправдалась. Лаконик занял свое почетное место в аудиотракте.
Laconic Lunch BOX HA-06
Что дальше?
В дальнейших планах покупка более совершенных наушников. Выбор уже сделан и осталось только накопить денежку на известные Sennheiser HD-650. Именно с этими ушами принято сравнивать все остальные, по крайне мере считать их претендентом на сравнение.
Почему именно такой выбор? *Здесь было длинное описание*, но я его стер.
Межблочники
В ожидании одной-другой стипендии обратил внимание на межблочный кабель, которым у меня был подключен Лаконик. Если худо-бедно он и тянул HD 555, то для 650 уже явно не подходил. Это был двухметровый кабель Belsis (бяка еще та). Покупать же новый - накладно, поэтому же решил собрать свой кабель.
Тут надо сказать, что я давно уже присматривался к конструкциям межблочных кабелей. Читал кое-где и кое-что. Где-то прочитал, что если взять хороший коаксильный кабель, с медным экраном и жилой (к слову сказать, если они будут посеребренными, то даже лучше), соблюдая направленность, соединить их соответственно одну центральную жилу земля-земля, а вторым кабелем соединить тоже центральной жилой сигнал-сигнал, и свить кабели между собой, то получится неплохой так межблочник (обыгрывающий по цене аудиофильский по 1,5-2т.р.). Операцию повторить со вторым каналом, а оплетки экранов всех коаксилов (их получается 4) соединить между собой и оставить висеть экран в воздухе. Такая схема была опробована другим участником форума и результат повторился. Впоследствии я неоднократно натыкался на почти такие же рекомендации, т.е. экран в воздухе (хотя можно и заземлять на корпус), земля и сигнал - моножилы с соблюдением направленности.
Потом как-то наткнулся на сайтик с мануалом по изготовлению литца - многожильного провода, состоящего из много мелких параллельных проводничков, причем все со своей лаковой изоляцией. Повторяемость работы 100% поэтому за несколько дней были намотанны четыре 1,09 метровых литца по 34 проводничка 0,15мм диаметром (все параметры были точно выверены автором вышеприведенной статьи). К сожалению, у меня было в начале несколько разных катушек с этим проводом, поэтому соблюдение направленности чисто условно, в пределах одного проводника. Разъемы были куплены на местном радиорынке и не отличаются ни качеством, ни внешним видом. Сверху была намотана бумажная изоляция. Помните тип диэлектрика в конденсаторе? Так вот тут тоже самое - присутствует некая паразитная емкость, но уж лучше если она будет "бумажной". Впрочем это была проба пера и серьезно я этот кабель не рассматриваю.
Послушать этот и следующий изготовленный межблочник мне так и не удалось по техническим причинам, но тестер при замере сопротивлений показал 0,1 Ом по сигналу и земле. Знаю-знаю, это ничего не значит, ведь замеры проводились постоянным током, да и тестер китайский, поэтому к звуку это может не иметь никакого отношения. Но для примера приведу значения сопротивлений кабеля Belsis (150р.), 4-5 Ом по сигналу и 3-4 Ома по земле. Разброс между левым и правым 1 Ом соответственно. Литц в этом плане душу греет больше, но как я уже писал, к звуку это может и не иметь никакого отношения. Там вообще эзотерика сплошная..
Готовый литц
После изготовления литца, решил попробовать кое-что посерьезнее. Из толстой моножилы, к сожалению медной, т.к. серебро или посеребряную достать у нас невозможно. В общем взял из Б/У катушки (прогретой уже, значит) провод диаметром около 1мм, с соблюдением направленности - все 4 проводника (сигнал и земля обоих каналов) идут в одну сторону, условно.
Хотя есть такое мнение, что земля должна быть в обратном направлении, т.к. проводник с током - это контур и ток течет от плюса к минусу. Но о направленности ходят очень противоречивые мнения. Кому-то нравится то, кому-то это, в общем я не буду описывать, чем я мотивировал такой выбор, но факт остается фактом.
Каждую жилу зачистил крупной наждачкой от лака (он не музыкальный). Заматировал мелкой наждачкой и отполировал пастой ГОИ. Ох сколько я мучился, лак был очень хороший.
Потом намотал на каждую термоусадку фольгу - тот самый пресловутый экран, которому суждено висеть в воздухе, хотя я предусмотрел выводы для подключения земли к экрану - при дальнейшей прослушке бы понял, подключать или нет. Свил это все с шагом примерно 10-20см. и сверху намотал еще фольги. Наматывал кстати, спиралью длинные ленты шириной сантиметра 2-3. Получилось где-то в два слоя на каждой термоусадке и по 2 слоя внешнего экрана. Потом на концах намотал и пропаял луженую проволоку, чтобы не раскручивался провод и нельзя было отделить один канал от другого нечайным движением (фольга-то сверху общая, чтобы не порвалась). К этой проволоке припаял как раз выводы для заземления. По концам усадил все в термоусадку, а на саму фольгу намотал туалетную бумагу шириной 3-5см. Поверх бумаги намотал ткань и концы заделал изолентой. Вот что получилось:
Самодельный межблок-моножила
И как это выглядит в разрезе:
(кликните по картинке для увеличения)
Схематичное изображение кабеля в разрезе
Тестер показывает нулевое сопротивление, т.е. в пределе своей погрешности. Послушать кабель, как я уже писал, мне не удалось. Но не скажу, что время потрачено зря. Все эти переделки доставляют огромное удовольствие.
Для сравнения с кабелем Belsis групповое фото:
Слева направо: литц, моножила и кабель Belsis
Update
Много времени статья валялась в черновиках. Не стал выпускать в незаконченном виде. Пришло время продолжить.
Заказал, как и хотел Sennheiser HD 650. Заказывал в Москве и после долгой недели ожидания пришла посылка. О, это был один из замечательных дней в моей жизни.
Первое впечатление о звуке: почти как HD 555, но появился какой-то объем, как говорят, сцена. До этого, читая обзоры, я все недоумевал, что за сцена такая.. А тут вдруг ее услышал! Говоря, звучат почти как 555, я имел ввиду, как 555 - непрогретые. Не секрет, что новую аудиоаппаратуру прогревают звуком, музыкой, а иногда шумом. Чтобы разработались мембраны в наушниках, а также "притерлись" аудиокомпоненты. Прогревая новые 555 я ощутил эффект, они стали более мониторны и появился бас. Думаю, с прогревом 650 произойдет такая же штука, но поживем - увидим.
Отличия от 555 все же есть. Например, я раньше не гнушался эквализации звука. Теперь же, можно вообще не использовать эквалайзер. Но все же немного верхние средние частоты лучше поднять. У 650 (да и у 555, чего уж тут) АЧХ имеет некий провал на 2-3кГц. Из-за этого вокал смещается куда-то на задний план. В принципе, в 650, можно звук прибавить и никакая эквализация не нужна, но я слушаю на маленькой громкости, поэтому небольшой горбик на АЧХ не помешает в области верхних средних частот. Но все равно, при сравнении с 555, понимаешь, что звук намного лучше, какая-то прозрачность что ли или воздушность, в общем, не знаю как объяснить, но 650 все же на голову выше, чем 555.
Тестирование межблочников
Рассмотрим самопальные межблочники. Скажу сразу, серийный кабель Belsis (150-200р.) сливает ханд-мейд продукции. Звучит он как-то тише и из-за этого кажется, что отстраненно, высокое сопротивление видимо сказалось. Поэтому я его детально не слушал и сразу отложил в сторону.
Воткнул литц (в бумажной изоляции на рисунке сверху). Вот это жир!!! В хорошем смысле этого слова. Подчеркивает звук ламп и он становится каким-то вибрирующим. Короче, хороший межблок. На слух подобрал направленность каждого провода. Очень хорошо слышно, кстати. Одной стороной втыкаю - как-то неэмоционально звучит. Переворачиваю - опа!! Живой звук. Я раньше тоже не верил этому, но тут, как говорится, результат налицо.
Недостатки, впрочем, тоже есть, не скажу, что существенные, но все же стоит упомянуть. Толи из-за неэкранированности, толи из-за плохой лаковой изоляции проводничков слышны какие-то трески. Лишь в определенные моменты аудиозаписи и лишь на определенных частотах. Впрочем, это происходит столь редко и абсолютно не мешает, по сравнению с тресками лаконика, когда я подбирал конденсаторы. Вывод - слушать можно и даже нужно. Слушал день-два, понравилось, очень. Главного я добился - хорошо звучит вокал, как женский, так и мужской баритон. А также электрогитара, пианино, да и вообще все струнные в ударе. )
Воткнул моножилу. Ох, сколько я парился, определяя направление кабеля. Практически одинаково звучит. Что и закономерно, жила-то одна, а не 34, как в литце. В общем, после многократной смены направления, остановился на, как мне кажется, на наиболее правильном варианте. Играет значительно чище литца, но и нет такого жира. Хотя есть, но не сильно. Более правдивый кабель. Звучание тоже хорошее, но тут мне кажется, это заслуга, в большей степени, 650-х.
Дальше, скорее всего, сделаю еще один литц, но экранированный, чтобы ушли эти трески. Хотя мне кажется, что это какие-то резонансные явления и от них не избавишься просто так. Но повторюсь, они абсолютно не мешают и слышны где-то на уровне фантазии.
Несколько рисунков с воткнутым кабелем:
Лента материалов
Правила размещения комментариев
Соблюдение Правил конференции строго обязательно!
Флуд, флейм и оффтоп преследуются по всей строгости закона!
Комментарии, содержащие оскорбления, нецензурные выражения (в т.ч. замаскированный мат), экстремистские высказывания, рекламу и спам, удаляются независимо от содержимого, а к их авторам могут применяться меры вплоть до запрета написания комментариев и, в случае написания комментария через социальные сети, жалобы в администрацию данной сети.

