Обзор и тестирование материнской платы ASUS TUF Z270 Mark 1 (страница 5)
Система мониторинга
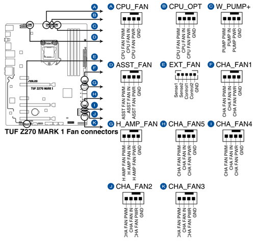
Материнские платы серии TUF отличаются от других прежде всего сумасшедшим набором возможностей по охлаждению, контролю и настройке вентиляторов.
Десять коннекторов для вентиляторов тому подтверждение. Каждый способен работать в двух режимах: DC и PWM, то есть поддерживают подключения 3 pin и 4 pin. К ним добавлены вспомогательные датчики температуры.
реклама
Один расположили рядом с коннектором питания платы, два других – ближе к нижней части. К сожалению, в комплекте поставки датчики не прилагаются, и это, на мой взгляд, большое упущение. Наделить возможностью и забыть о такой мелочи… Помимо датчиков ASUS оставила опцию в виде расширения количества вентиляторов. EXT_FAN – это разъем для подключения дочерней платы, рассчитанной на три вентилятора.
В сумме герой обзора обладает тринадцатью разъемами (с дочерней платой) и тремя внешними датчиками температуры. Но и это еще не все!
Девять встроенных датчиков температуры разбросаны по всей поверхности печатной платы. Прибавьте сюда три внешних датчика и возможность подключить еще три датчика через дочернюю плату. Итого на материнской плате может быть размещено до пятнадцати температурных датчиков.
Возможности — это хорошо, но не менее важно удобство настройки, и для этого у ASUS есть двойное решение. Первый вариант – простой, в настройках BIOS вы либо сами, либо в автоматическом режиме подстраиваете работу вентиляторов. Давайте его рассмотрим.
Эта таблица поможет вам понять, где расположены настройки в меню BIOS.
реклама
На заглавной вкладке вы увидите основные параметры системы: температура процессора, внешних датчиков, обороты вентилятора процессора, пять корпусных вентиляторов и прочее. Внизу сосредоточены напряжения процессора, 3.3 В, 5 В, 12 В. Далее идут вкладки из основного меню.
В Thermal Radar Temperature сосредоточены параметры с двенадцати датчиков остальных компонентов, включая три внешних датчика.
В Q-Fan Configuration вкладок больше, а для автоматической настройки можно воспользоваться режимом Q-Fan Tuning. Плата сама протестирует возможности подключенных вентиляторов и создаст профили с оптимальными настройками. В ручном или полуручном режиме следует пройтись по вкладкам Chassis Fan(s) Configuration, Asst. Fan(s) Configuration и Ext. Fan(s) Configuration.
CPU Q-Fan Control
Настраивается по нескольким параметрам:
- CPU Q-Fan Control – контроль и настройка выключены, включены в автоматическом режиме, DC режиме (3pin), PWM режиме;
- CPU Q-Fan Source – источник*;
- CPU Step Up – задержка в секундах перед тем, как будут повышаться обороты вентилятора (0, 2.1, 2.8, 3.6, 4.2, 5.0, 6.3, 8.5, 12, 25 секунд);
- CPU Step Down - задержка в секундах перед тем, как будут понижаться обороты вентилятора (0, 2.1, 2.8, 3.6, 4.2, 5.0, 6.3, 8.5, 12, 25 секунд);
- CPU Speed Low Limit – минимальные обороты (игнорировать, 200, 300, 400, 500, 600 об/мин);
- CPU Profile – стандартный, тихий, высокооборотистый и ручной режим*.
Источником может служить любой из датчиков:
|
|
|
|
|
|
|
|
|
|
|
|
|
|
|
|
|
|
|
|
Ручной профиль дает доступ к следующим настройкам:
- CPU Upper Temperature – максимальная температура, при которой будут установлены обороты вентилятора в процентах от максимальных оборотов;
- CPU Max. Duty Cycle % – обороты вентилятора в процентах от максимальных оборотов;
- CPU Middle Temperature – промежуточная температура, при которой будут установлены обороты вентилятора в процентах от максимальных оборотов;
- CPU Middle Duty Cycle % – обороты вентилятора в процентах от максимальных оборотов;
- CPU Lower Temperature – минимальная температура, при которой будут установлены обороты вентилятора в процентах от максимальных оборотов;
- CPU Lower Duty Cycle % – обороты вентилятора в процентах от максимальных оборотов.
Исходя из рекомендаций, данных в инструкции, максимальный ток для процессорного вентилятора не должен превышать 1 А.
Chassis Fan(s) Configuration
Раздел содержит настройки для шести вентиляторов, в том числе последний может быть задействован для подключения помпы СВО.
Chassis Fan 1, Chassis Fan 2, Chassis Fan 3:
Эти три вентилятора настраиваются подобно CPU, но с небольшими изменениями. Временной интервал увеличения или уменьшения оборотов увеличился до 204 секунд, в том числе вырос шаг ступени.
реклама
Chassis Fan 4, Chassis Fan 5:
Настройка четвертого и пятого вентиляторов имеет некоторые особенности. Убрана возможность выставить временные интервалы изменения оборотов, но добавлена опция Allow Fan Stop, позволяющая полностью отключать их, когда температура падает ниже заданного значения Chassis Fan Lower Temperature.
HAMP.
Для разъема HAMP есть некоторые ограничение. Данное подключение может быть использовано для потребителей выше 1 А, но при условии задействования соединения 4 pin. Если вы подключаете устройство по трехжильному кабелю и потребление будет больше 1 А, следует отключить функции Q-Fan. В остальном настройки полностью копируют параметры Chassis Fan 1, Chassis Fan 2, Chassis Fan 3.
Asst. Fan(s) Configuration.
Настройка ASST Fan вентиляторов имеет некоторые особенности. Убрана возможность выставить временные интервалы изменения оборотов, но добавлена опция Allow Fan Stop, позволяющая полностью отключать их, когда температура падает ниже заданного значения Chassis Fan Lower Temperature.
Ext. Fan(s) Configuration.
Настройка Extension Fan 1, Extension Fan 2, Extension Fan 3 вентиляторов имеет некоторые особенности. Убрана возможность выставить временные интервалы изменения оборотов, но добавлена опция Allow Fan Stop, позволяющая полностью отключать их, когда температура падает ниже заданного значения Chassis Fan Lower Temperature.
W_PUMP+ Control.
Настройка работы разъема для помпы СВО. К сожалению, привязать управление к чему-то иному кроме температуры процессора невозможно. Поэтому помпа все время будет брать для анализа его температуру. Зато можно выставить три контрольные точки.
- W_PUMP+ Control – контроль и настройка выключены, включены в автоматическом режиме, DC режиме (3pin), PWM режиме;
- W_PUMP+ Upper Temperature – максимальная температура, при которой будут установлены обороты помпы в процентах от максимальных оборотов;
- W_PUMP+ Max. Duty Cycle % – обороты помпы в процентах от максимальных оборотов;
- W_PUMP+ Middle Temperature – промежуточная температура, при которой будут установлены обороты помпы в процентах от максимальных оборотов;
- W_PUMP+ Middle Duty Cycle % – обороты помпы в процентах от максимальных оборотов;
- W_PUMP+ Lower Temperature – минимальная температура, при которой будут установлены обороты помпы в процентах от максимальных оборотов;
- W_PUMP+ Lower Duty Cycle % – обороты помпы в процентах от максимальных оборотов.
CPU_OPT.
Этот разъем обходится без настроек. Видимо, инженеры решили забыть про него и не добавлять пункт в BIOS, хотя мониторинг исправно сообщает о подключенном вентиляторе и выдает его характеристики. Возможно, он будет вынесен в Ai Suite 3, но и там его нет. В последний момент решено было его поискать по клавише F6 в BIOS, увы, там удалось лицезреть только двенадцать настроек для вентиляторов.
Страницы материала
Лента материалов раздела
Соблюдение Правил конференции строго обязательно!
Флуд, флейм и оффтоп преследуются по всей строгости закона!
Комментарии, содержащие оскорбления, нецензурные выражения (в т.ч. замаскированный мат), экстремистские высказывания, рекламу и спам, удаляются независимо от содержимого, а к их авторам могут применяться меры вплоть до запрета написания комментариев и, в случае написания комментария через социальные сети, жалобы в администрацию данной сети.


Комментарии Правила