Тестирование блоков питания: методика (страница 2)
Импульсная нагрузка
Элементы системного блока потребляют энергию для своей работы, и этот процесс крайне непостоянен во времени. Изменение в выполняемой задаче, запрос ввода/вывода на периферийное устройство, изменение картинки на экране монитора – все это и много другое приводит к изменению условий распределения тока по питающим напряжениям БП. Все тесты, которые проводились ранее, ориентированы на «среднее» потребление, которое является весьма условным в работе компьютера. Основной характер нагрузки – импульсный, резкий наброс тока с последующим резким сбросом.
Возьмем процессор, характер его потребления зависит от выполняемых команд. Производительность современного процессора находится на уровне 3-20 млрд операций в секунду и смена характера потребления может произойти за доли наносекунды. Столь короткий интервал времени будет сглажен блокировочными конденсаторами, но их емкость не беспредельна и «длительный» характер смены типа нагрузки проявит себя через небольшой отрезок времени.
Современные технологии ориентированы на использование SMD компонентов небольшого размера, что ограничивает величину емкости сглаживающих конденсаторов. Причем переход с электролитических на «твердотельные» еще больше усугубил провал в цифрах – применение высокоэффективных конденсаторов снижает паразитное последовательное сопротивление (ESR), но никак не увеличивает их номинальную емкость. Эта устойчивая тенденция приводит к тому, что ток потребления из блока питания стал меняться более интенсивно с повышением скорости нарастания/спада тока. Это повышает требования к БП по скорости отработки воздействий и устойчивости цепи стабилизации.
реклама
Причем нельзя просто взять и повысить скорость отработки возмущений, и сохранить прежнюю устойчивость. Здесь действует принцип качелей – после повышения быстродействия обратной связи неизменно следует падение или качества стабилизации (петлевое усиление) или устойчивости (выбросы при обработке переходных процессов). Для «старых» нормативов качества можно было и не исследовать импульсные нагрузки, но современные устройства не могут обойтись без подобного испытания.
Методика выполнения теста заключается в попеременном формировании импульса тока нагрузки по каждому выходу 12В, 5В, 3.3В для двух случаев - небольшой (10%) и большой (80%) нагрузки. При этом в первой половине теста импульс тока потребления положительный, 1/3 номинального тока данного выхода, а во второй части следует отрицательный импульс (сброс тока) той же амплитуды. Такой вариант выбран из-за того, что при низкой мощности нагрузки БП нельзя сделать сильный сброс тока, ибо его и так мало, а при сильной нагрузке нельзя сильно повышать ток, даже импульсно - может сработать защита блока питания. Сам импульс тока имеет длительность 0.5 мс с временами фронтов 0.1 мс. Такое распределение характерно для неполного кванта выполнения задачи процессором, что часто встречается при просмотре фильмов и другой деятельности с низкой усредненной загрузкой процессора.
Одной из особенностей теста является значительное изменение характера потребления в пределах одной диаграммы. Увеличение условий нагрузки БП с 10% на 80% неизменно «разметает» уровни напряжений 12В, 5В и ухудшит удобство восприятия данных. Поэтому при формировании графиков они адаптируются к базовым величинам 12В, 5В и на диаграмме будет отсутствовать скачек уровней при переходе от 10% к 80%, но в действительности он имеется. Для изучения реакции «не нагруженной» и «сильно загруженной» системы хорошо бы видеть только реакцию на импульс, поэтому и используется автокоррекция среднего значения.
Нестабильная сеть
В «ГОСТ Р 50628» указаны условия динамических изменений электропитания (пункт 4 таблицы 1), остается лишь их выполнить. Для этого блок питания включается от эмулятора сети, устанавливается мощность нагрузки 75% и попеременно устанавливаются напряжения:
- 187 В (-15%);
- 242 В (+10%);
- 264 В (+20%);
- 220 В (номинальная величина);
- 154 В (-30%).
В каждом состоянии блок питания находится 200 мс, до и после теста БП длительно выдерживается при номинальном напряжении сети 220 вольт. Одновременно с изменением сети выполняется измерение выходных напряжений БП и тока сети.
Кроме фиксированных значений напряжения хотелось бы знать, как поведет себя блок питания при снижении напряжения сети ниже «разумного» порога в 187 вольт. Для этого строится еще один график с установкой ряда снижающихся напряжений питания БП с 242 до 145 вольт. По результатам строится диаграмма, аналогичная предыдущей. В обоих разновидностях теста интерес представляет изменение амплитуды/формы тока сети и мера стабильности выходных напряжений. Для блоков без APFC этот тест позволит оценить минимально-допустимое напряжение сети, а для БП с APFC оценить качество работы последнего.
Напрямую посмотреть устойчивость цепей APFC не представляется возможным, данный узел хорошо изолирован в блоке питания, но при наличии сбоев в функционировании это может как-то проявиться через нарушение монотонности тока потребления или изменении уровня помех в выходных напряжениях.
реклама
Прерывание сети
В «ГОСТ Р 50628» в том же пункте 4 таблицы 1, указан тест на провал напряжения сети. Фактически он означает, что блок питания должен сохранить нормальное функционирование при отсутствии одного периода сети.
Выполнение данного испытания предполагает наличие очень больших импульсных токов потребления, кроме того, хорошо бы выполнять измерения на реальной сети, а не рафинированной из эмулятора, поэтому БП подключается через блок управления к обычной сети 220 вольт. Нагрузка БП такая же, как и в предыдущем тесте - 75% от номинального значения.
Испытание выполняется двумя способами. Вначале «классический» - блок питания включается и работает продолжительное время, затем блок управления «ищет» переход синусоидального напряжения сети через «0» и отключает питание БП. После этого происходит разряд накопительных конденсаторов в блоке питания с его последующим отключением. Полезной информацией здесь является как время до отключения, так и мера стабильности выходных напряжений с момента отключения сети. Кроме того, важен факт перехода в неактивное состояние сигнала PSOK до существенного падения выходных напряжений. Обязательным является время не менее 1 мс. Результирующая диаграмма содержит графики выходных напряжений и контрольных сигналов.
Второй вариант испытания выполняется из-за очевидного недостатка первого теста. Во-первых, измеряться должно не «время до отключения», а время, когда блок питания не выключился. Это совсем разные понятия, хотя и выглядят одинаково ... но только до той поры, пока не были учтены условия работы БП. Тест должен эмулировать провалы разной продолжительности и смотреть на факт работоспособности блока питания после них. Из условий испытаний вытекает только такой вид тестирования, откуда взялся т.н. «классический» вариант?... гм. Собственно, второй вариант теста так и выполняется - последовательно увеличивается время провала, за один раз на 1 мс, до момента появления проблемы в функционировании (снижение выходных напряжений, отключение сигнала PSOK).
На диаграмме представляются выходные напряжения и ток сети. Т.к. время переходного процесса достаточно мало и хочется хотя бы ориентировочно сохранить видимость формы тока потребления сети, то результаты каждого цикла тестирования обрезаются до двух периодов 50 Гц перед добавлением к общим данным. Кроме общей картинки проведения всего тестирования приводится диаграмма последнего выполненного цикла - можно оценить, как именно произошло «падение» БП.
Одна из особенностей данного испытания в том, что работа APFC и основного преобразователя претерпевает очень сильные колебания мощности и напряжения накопительного конденсатора, это может представить много «чудес» в качестве стабилизации выходных напряжений. Некоторые блоки питания с APFC слишком «доверяют» качеству стабилизации узла APFC и основной преобразователь имеет низкое быстродействие из-за заторможенной (неудачной) частотной коррекции. При выполнении теста напряжение на конденсаторе не может быть стабилизировано APFC из-за полного отсутствия сети и такие БП «тихо обрушат» выходные напряжения задолго до разряда конденсатора ниже порогового уровня.
Короткое замыкание
Перегрузка и короткие замыкания БП могут происходить самопроизвольно. Качественное прокладывание проводки и использование надежных компонентов снижают шанс получения такого дефекта, но не могут его полностью исключить. Испытание на подобный тип перегрузки позволит оценить меру того, на сколько опасно работает БП в данной (стрессовой) ситуации. Если при случайном замыкании последует простое отключение компьютера - это одно, но если после этого придется менять ряд сгоревших компонентов с утерей данных - это уже совсем другое.
Тест на короткое замыкание заключается в поочередном замыкании цепи 12В (разъем питания процессора) и 5В (разъем питания периферии) на землю. Сопротивление замыкающего колюча различается для первого и второго типа воздействия - для цепи 12В используется 30 мОм, для 5В - 20 мОм. Общая нагрузка БП на момент замыкания составляет 75% с питанием от сети 220 вольт. Ток потребления по 5В составляет 1/2 максимального значения. Испытание на перегрузку цепи 3.3В не производится из-за крайне низких шансов такого события - цепь 3.3В не выведена на общие кабели питания (кроме SATA, где не используется) и не применяется в сильноточных нагрузках. При проведении теста по данному выходу поддерживается мощность нагрузки 5 Вт.
Процесс испытаний заключается во включении ключа, замыкающего нужную цепь на землю (через резистор фиксированной величины) с записью снижения уровня выходных напряжений и статуса контрольного сигнала PSOK. Программа анализа будет пытаться вычислить время, которое оставался включенным силовой преобразователь БП, что будет отражаться в состоянии сигнала «PSON». На самом деле состояние этого управляющего сигнала всегда будет включено, ведь им управляет «южный мост» и он не собирался отключать БП. Это вносит некоторую сумятицу в представление результатов, но «создавать» еще один контрольный сигнал с похожим смыслом мне бы не хотелось.
Данное испытание показывает то, как относится БП к сильной и резкой перегрузке одного из основных силовых каналов - адекватно ли снижаются напряжения, как долго остается включенным основной преобразователь и через цепь короткого замыкания протекает экстра-ток.
Импульсная помеха
ГОСТ Р 50628 оговаривает второй тип нестабильности сети - микросекундные импульсные помехи большой энергии (пункт 3 таблицы 1). Для выполнения проверки был изготовлен испытательный генератор первого уровня сложности (500 вольт), который входит в состав блока управления сетью. Требования ГОСТ первой группы ограничены лишь первой, самой легкой, степенью жесткости, что не вызывает особых трудностей в изготовлении и использовании оборудования.
реклама
Если перейти к исследованию второй группы (и еще выше), то проблемы появятся не только в изготовлении оснастки, но и в использовании устройства - энергия импульса с повышением степени жесткости возрастает очень резко и тихий щелчок первой степени перейдет в весьма «неприятный» треск второй ступени. Третья, а, особенно четвертая степень жесткости, повышается до ощутимого хлопка. Проблема вовсе не в акустическом шуме - беспокойство вызывает сохранность дорогого электронного оборудования. По счастью, можно обойтись только одним напряжением в 500 вольт.
Испытание состоит из двух частей - проверка на дифференциальную и синфазную помеху. Импульсный генератор интегрирован в собственную конструкцию, что позволило упростить разделительные конденсаторы весьма большой емкости, которые вносили искажения в форму импульса напряжения и просто занимали бы непозволительно много места. Гм, к тому же здорово увеличили бы затраты на разработку. «Существует много способов содрать шкуру с кота» - если что-то мешает, всегда можно найти замену.
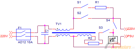
Упрощенная структурная схема блока управления сетью:
Сеть подается на устройство защиты, после которого попадает на фильтрующий конденсатор С1 и синфазный дроссель TV1. Далее следует сдвоенный выключатель S1, S2 для оперативного подключения блока питания и подается на сам исследуемый блок питания. Функция генерации помех лежит на импульсном генераторе (ИГ), двух быстродействующих ключах S3 и S4, и ранее упоминавшемся синфазном дросселе. В нормальном состоянии ключи S1,2 замкнуты, а S3,4 разомкнуты.
Для получения дифференциальных помех следует сформировать импульс напряжения между двумя выводами питания («N» и «L») в момент перехода напряжения через «0». Схема управления отлавливает момент смены знака напряжения сети, последовательно размыкает ключи S2, S1 и замыкает S4. В результате, напряжение ИГ поступает непосредственно на исследуемый блок питания. После окончания импульса ключ S4 закрывается и последовательно включаются S1 и S2, что возвращает переключатель в нормальное состояние.
Синфазная помеха генерируется схожим образом, только размыкания ключей S1, S2 не требуется. Вместо ключа S4 используется ключ S3, в результате чего ИГ формирует импульсную помеху одновременно на обоих выводах питания относительно одноименных выводов сети. Выглядит такая схема весьма необычно, ведь в ней совершенно не участвует «заземление», и на это существует серьезная причина. Впрочем, это уже не вопросы «методики». Частотный спектр помехи много выше основной гармоники питающей сети (50 Гц) и, фактически, оба вывода питания 220 вольт являются заземлением.
В данном случае «заземление» рассматривается не как средство защиты, а как цепь соединения с «землей», а в этом контексте «N» и «L» ничем не отличаются от «заземления». Если сразу захочется спорить, то дойдите до вашего щитка и посмотрите, куда и как подключены сетевые провода. Тестирование опирается на «типичные» условия работы и какая-либо «экзотика» интереса не представляет. Впрочем, для данного тестового стенда важно лишь то, как разведена сеть в том месте, где будет подключен “конкретно этот” тестовый стенд.
Другие компоненты схемы - конденсатор С1 сглаживает особенности прохождения сигнала по проводам, что позволяет формировать на обоих выводах питания БП симметричный сигнал помехи; резистор R2 снижает величину тока при генерации синфазной помехи (требование ГОСТ'а).
Дежурный источник 5VSB
Напряжение 5VSB является самым проблемным. В нем слишком часто используется (гм) неподходящий конденсатор, который отмирает раньше всех элементов блока питания, чем снижает срок службы всего БП. В особо дешевых блоках питания применяют автогенераторную схему на одном силовом транзисторе. При высыхании копеечного конденсатора в узле управления этого транзистора цепь регулирования оказывается изолированной от схемы поддержания автогенерации, в результате чего выходное напряжение источника неограниченно повышается до уничтожения южного моста материнской платы.
Неоднократно сам сталкивался и даже пострадал от такого БП. Никогда не экономьте на отвратной «дежурке». Если в схеме используется «интегральное», а не «автогенераторное» решение, то беды от такого БП ждать не придется - в худшем случае (высыхании конденсатора) такой преобразователь просто не справляется с удержанием неизменного уровня 5 вольт. Замена конденсатора восстанавливает нормальное функционирование БП.
Как следует из приведенных особенностей, для проверки качества дежурного источника следует измерить нагрузочную характеристику, КПД и качество отрабатывания импульсной нагрузки (для оценки емкости сглаживающего конденсатора). Нагрузочная характеристика и КПД измеряются до максимально возможной мощности, которую может обеспечить дежурный источник. Критерием окончания измерений является снижение выходного напряжения ниже 4.75 В.
Испытание на импульсную нагрузку выполняется при 10% и 100% нагрузки дежурного источника с импульсом тока 1 ампер и длительностью 5 мс. Данные условия характерны наиболее частому и самому проблемному случаю динамической нагрузки дежурного источника - подключению USB устройств.
Малопотребляющий процессор
При измерении характеристик блока питания требуется создать все условия работы, которые встречаются у потребителей данной продукции. Компьютерные системы совершенствуются, снижается минимальная величина тока нагрузки. Для борьбы с этим недостатком в не такие уж и далекие времена применялась пассивная нагрузка, здесь сразу вспоминается решение системы питания ранних компьютеров IBM с нагрузочным резистором в 50 Вт. Впрочем, с той эпохи прошло много времени и сейчас стараются экономить каждый ватт. Может это и хорошо для счетов за электричество, но самим блокам питания от этого становится только хуже.
Импульсный источник, особенно многоканальный, крайне негативно относится к высокому коэффициенту кратности мощности нагрузки. Кто-то корректирует схемотехнику, а иные производители начинают вставлять «костыли» - резистивную нагрузку, которая подключается к блоку питания только в момент запуска. Они надеются на то, что запустится BIOS, включит потребителей и это создаст достаточный ток нагрузки, чтобы БП не отключился. С одной стороны, это красивое решение, а с другой - появился Haswell и все испортил. Процессоры этого семейства содержат импульсные преобразователи внутри себя и им для работы требуется только одно напряжение. Как следствие, компьютерные системы на их базе могут очень эффективно управлять током потребления, что повышает коэффициент кратности до такой величины, что блоки питания не справляются.
Ранее шла речь об отключаемых резисторах нагрузки - а что будет, если при работе в BIOS мощность потребления окажется меньше минимальной величины? В момент старта резисторы подключены, далее запускается BIOS, процессор начинает «что-то» потреблять, совсем немного, резисторы отключаются и блок питания выключается - тока нагрузки не хватило. Думаете, редкий случай? Тогда почему пошла волна сертификации совместимости с Haswell?
Все тесты выполняются для «обычной» системы, по каналу 12В никогда не выставляется ток нагрузки менее 1 А. Это позволяет исследовать работу всех блоков питания, вне зависимости их совместимости с Haswell. А для этого проверки работы систем с данным семейством (надеюсь, AMD изготовит столь же экономичный процессор) выполняется это испытание. Как следует из описания проблем, тест должен проверять работоспособность блока питания при низких токах нагрузки. Основными условиями проверки являются два режима работы:
- Долговременное снижение уровня потребления до предельно низкого;
- Импульсная нагрузка при низком и сверхнизком уровне потребления.
Первый тест довольно прост в исполнении - по выходам 5В и 3.3В устанавливается ток потребления 0.25 А и 0.4 А соответственно, по выходу 12В 1 А. После чего ток канала 12В постепенно снижается до 0.1 А за 20 секунд. Фактор времени играет важную роль - если БП не может удержаться на столь низкой мощности и выключается, то это происходит не сразу. В качестве результатов тестирования будет представляться изменение напряжение на выходах по мере снижения тока. Если блок питания отключится до достижения минимальной мощности нагрузки, то по моменту срыва графика можно определить минимальную величину нагрузки БП. Тока нагрузки по каналам 5В и 3.3В снижены в два раза по сравнению к устанавливаемым при проведении других тестов, это сделано для эмуляции режима засыпания устройств.
Второй тест соответствует описанной ранее методике импульсной нагрузке. Он также выполняется для двух случаев - с «нормальной» нагрузкой по каналам 5В и 3.3В (0.5 и 0.8 А) и «не нормальной», с токами = 0. Второй случай является абсолютно надуманным и в реальной работе не встречается. Поэтому, если блок питания провалит данный подтест, то это «ничего не значит». Но если тест будет пройден, то это говорит о достаточной устойчивости БП. Импульсная нагрузка производится только по каналу 12В, амплитуда тока равна корню из максимального тока канала 12В, продолжительность 3 мс, время фронта 0.3 мс, при этом средняя величина тока нагрузки по 12В составляет 0.1 А.
Столь странная амплитуда импульсного тока выбирается из тех соображений, что тест должен эмулировать потребление процессора, причем динамическое. Характер и величина потребления мало зависят от мощности БП - и на 300 Вт и на 1.5 кВт один и тот же процессор будет потреблять одну и ту же мощность. Поэтому тест должен бы оперировать некоторым фиксированным значением импульсного тока. Однако, если пользователь собрал мощный компьютер (по потреблению), то вряд ли он использует двуядерный процессор.
Верно и обратное, в крайне маломощные системы 8-ядерные процессоры не устанавливают. Для учета этого нюанса при выборе амплитуды импульса тока используется такое странное определение - корень из максимального тока по этому выходу. Возьмем некоторые типичные случаи для блоков питания:
- 300 Вт, 200 Вт по 12В (16 А). Корень из 16 = 4 А;
- 500 Вт, 400 Вт по 12В (32 А). Корень из 32 = 5.7 А;
- 1200 Вт, 1100 Вт по 12В (92 А). Корень из 92 = 9.6 А.
Временные соотношения и величины токов взяты не совсем с потолка, за основу использовался EPS пункт 6.7 Capacitive Loading. В нем нормируется величина максимальная емкость подключенных конденсаторов в нагрузке. Емкость в цепи нагрузки вызывает дополнительный ток заряда, который нагружает БП в момент появления напряжений. Для выполнения проверки п6.7 надо или подключать к тестовому стенду блок конденсаторов большой величины или эмулировать его эквивалентным броском тока.
К слову, при объявленных в пункте 6.7 величинах емкостей конденсаторов бросок тока скорее всего окажется столь велик, что некоторые БП сразу отключаться по защите от перегрузки. Но здесь действует принцип «Неуловимого Джо» - незачем проверять то, чего в реальной работе гарантированно не будет, в современных системах большие конденсаторы не устанавливают. Хотя тестирование по п6.7 не производится, но тест на малопотребляющий процессор выполнен по его мотивам и опирается на его условия.
На результирующей диаграмме указываются импульсная нагрузка для двух значений общей мощности нагрузки БП. Без специальных мер это приведет к резкому скачку напряжений между правой и левой половиной диаграммы. Поэтому при формировании графиков применяется тот же прием, что уже использовался неоднократно в аналогичной ситуации - делается автокоррекция напряжений к их типичному уровню.
Коэффициент мощности
Блоки питания могут иметь различную форму тока потребления по питающей сети, даже при одинаковой номинальной мощности. Для оценки меры неидеальности служит «коэффициент мощности» (Power Factor, «PF»), описывающий отношение активной мощности потребления к ее полной величине (с реактивной составляющей). Чем ближе PF к единице, тем меньше реактивной мощности циркулирует по проводке. Хотя эта составляющая и не учитывается счетчиками электроэнергии и вы ее не оплачиваете, но большая величина тока в проводке, из-за реактивной составляющей, приводит к повышенным потерям в ней с соответствующими негативными и финансовыми последствиями.
Поэтому в некоторых случаях требуется оценка качества БП и по данному критерию. Типичная область применения таких устройств – компьютерные «фермы» по расчетам различных задач. Для них характерна устойчивая и монотонная работа со средним уровнем нагрузки на БП. Состояния сниженного или очень высокого потребления встречаются крайне редко и не являются «типичными». Это позволяет производить измерения PF в одной точке нагрузочной характеристики БП. Кроме того, стандартизация «80+» приводит измерение PF только для 50%-ой нагрузки тестируемых блоков питания.
При выполнении исследования блока питания будет осуществляться аналогичная проверка – на БП устанавливается 50% нагрузка по методики, использованной на шаге измерения КПД, затем выполняется захват формы тока потребления из сети 220 вольт с одновременным измерением коэффициента мощности с помощью внутренних инструментальных средств эмулятора сети.
Система охлаждения
Требования к уровню шума постоянно ужесточаются, это касается и блоков питания.
Довольно необычно, что EPS по данной характеристике описывает меру «Acoustic Requirements» только как «Recommended». В пункте 4.1 описываются условия проведения тестирования для трех вариантов нагрузки БП - легкой, типичной и максимальной. Общепринятой считается технология в измерении уровня шума во всем диапазоне мощностей блока питания. Ничего не имею против, чем больше информации, тем лучше. Вот только не стоит забывать о выполнении принципиально важного условия - БП должен получать уже нагретый воздух. Система охлаждения в блоке питания работает по принципу стабилизации температуры в ключевой точке (обычно - радиатор выпрямительных элементов). Если изменится температура поступающего воздуха, то так же изменится и условия работы вентилятора в БП.
Иногда в Конференции натыкаюсь на сообщения с недоумением - почему по тестам блок питания должен быть тихим и разгоняться только при таком-то значении мощности, а у меня он так включается практически сразу? Причина все та же - при проведении измерений на уровень шума требуется выдержать повышенную температуру поступающего воздуха. По моим наблюдениям, за своим и чужими системными блоками, внутри компьютера устанавливается около 40 градусов. Температура 35-38 в простое и 40-45 при нагрузке (игры). По этому поводу EPS указывает цифры 35-45 градусов при различной нагрузке. Для выполнения этого условия на дно тестового стенда устанавливается две лампы накаливания 95 Вт с тиристорным регулятором, переделанным на стабилизацию температуры 40 градусов. Датчик располагается вверху системного блока, около тестируемого БП.
Процесс измерения данной характеристики заключается постепенном и монотонном повышении мощности БП от состояния простоя до полной нагрузки (100%). Перед началом измерений блок питания выдерживается во включенном состоянии без нагрузки для его остывания после выполнения предыдущих испытаний. Время начального простоя и выполнения теста выбирается из условий стабилизации тепловых режимов для данных конструктивных исполнений БП.
В качестве оценки скоростного режима вентилятора измеряется скорость вращения его крыльчатки, для чего используется оптический датчик с последующим делением на количество лопастей вентилятора. Узел измерения разработан специально для данного стенда и не требует применения специальных маркеров на лопастях, что позволяет вносить минимальный вред в балансировку, скорость вращения и уровень шума.
В качестве выходных данных строится график оборотов вентилятора с отметками на мощности нагрузки БП:
- 10%;
- 25%;
- 50%;
- 75%;
- 100%.
Это примерно соответствует режимам:
1. Состояние IDLE, простой;
2. Легкая нагрузка, просмотр фильма;
3. Работа в ресурсоемких приложениях;
4. Сложные многопоточные приложения, игры.
Полная нагрузка «100%» является довольно синтетической и в реальной работе не встречается – потребление составных частей компьютера весьма непостоянно и длительное «балансирование» на предельном уровне нагрузке обязательно закончится какой-то неприятностью. Однако БП декларирует данную мощность, что позволяет производить замеры до этого уровня. Целесообразность измерения режимов работы системы охлаждения блока питания на мощностях выше номинальной скорее напоминает банальное вредительство, поэтому выше «100%» тестирование не производится.
В дальнейшем к измерению скорости вращения может быть добавлено специальное исследование шумовых характеристик блока питания. Сюда включается как оценка «абстрактного» уровня шума измерителем шума класса «Becool BC-8922», так и исследование уровня шума и помех специальными микрофонами с последующей цифровой обработкой полученных данных. Это позволит не только оценить абстрактную (и никому не нужную) величину шума, но и получить качественный анализ меры заметности звуков (и «писков») из испытуемого блока питания.
Для выполнения этих работ требуется изготовить полностью пассивный нагрузочный стенд, который по своим свойствам полностью дублирует основное оборудование. Способность блоков питания издавать «посторонние» звуки только в переходных режимах или при каких-то особых условиях нагрузки обязывает выполнить этот пассивный стенд полностью управляемым, с достаточной точностью характеристик, что увеличивает сложность и время реализации и не позволяет использовать данное оборудование сразу на начало работ.
Тест будет расширен по мере возможностей.
Измерение уровня пульсаций
В требованиях EPS указывается необходимость измерения уровня пульсаций. При этом определяется обязательность наличия танталового конденсатора 10 мкФ и керамического 0.1 мкФ. Идея верная, вот только попробуйте задаться вопросом - как будут влиять на качество измерений установка конденсаторов с внутренним сопротивлением чуть меньше одного Ома для цепей с током в 30-120 ампер. Вообще-то, они будут влиять, но для этого между измеряемым выходом и этими конденсаторами надо использовать тонюсенький провод большой длины. А еще лучше смотать провод в катушку ... да что уж мелочиться, прямо на ферритовое кольцо. Смайлик рукалицо.
Однако в том же пункте есть и полезная информация, которую я очень хочу процитировать:
This is measured over a bandwidth of 0 Hz to 20 MHz at the power supply output connectors.
Не надо слишком глубоко знать английский, чтобы отметить главную мысль фразы - для измерения уровня пульсаций требуется прибор с полосой от 0 до 20 МГц. Некоторые тестеры понимают фразу как «не менее 20 МГц», в результате их измерения часто вовсе лишены смысла. Блок питания оперирует с импульсами высокой величины напряжения, тока и малым временем переключения. Это означает, что спектр помехи очень большой.
Для компьютерного блока питания характерно время изменения напряжения в районе 30 нс на сетевой стороне и 30..5 нс на выходной. Это означает основную частоту колебаний 10 (60) МГц. Но форма сигнала переключения вовсе не синусоидальная, в ней присутствует множество гармоник. Из-за паразитной емкости между элементами эти помехи попадают на выход и являются уже «пульсациями». Чем выше полоса пропускания измерительного прибора (обычно осциллографа), тем больше гармоник он захватит.
Попробую предположить, что вы уже многократно наблюдали в обзорах осциллограммы уровня пульсаций. На них присутствуют как относительно низкочастотные импульсы с частотой основного преобразователя, так и высокочастотные всплески. Что интересно, часто эти всплески бывают много выше амплитуды помех от основной частоты преобразователя. И не только выше, но и очень маленькой продолжительности. Если бы автор озаботился установкой фильтра и ограничил полосу до 20 МГц, то этого дефекта не последовало бы. Проблема даже не в красивых картинках, а в необходимости оценки амплитуды помех - они измеряются по максимальному значению и короткие всплески помех могут сдвигать уровень гораздо выше реально существующего в данном БП.
Для выполнения фильтрации удобно использовать цифровые осциллографы, в которых функция частотного фильтра реализуется аппаратно (и программно). Увы, не во всяком осциллографе такой фильтр достаточно эффективен, поэтому у меня на рабочем столе в комплект к цифровому осциллографу установлен С1-112. Рад бы от него избавиться, но смотреть уровень пульсаций на фоне больших синфазных помех удается только им, цифровой осциллограф показывает сплошной белый шум - явная нехватка мощности аппаратной фильтрации.
При измерении уровня пульсаций всплывает еще одна проблема - в измеряемый сигнал попадают помехи от работающего блока питания. Приходится наблюдать случаи, когда по выходам 12В и 5В представляют очень похожие или практически одинаковые осциллограммы. При этом БП может строиться по схеме с силовым выходом 12В и DC/DC по 5В и 3.3В. Это означает, что одинаковый уровень и характер пульсаций по этим выходам быть не может, используются совсем разные устройства с отличающейся рабочей частотой.
Почему так происходит? Блок питания при своей работе создает помехи в сети 220 вольт, а сама «сеть» фактически заземлена, в высокочастотной части спектра сигнала. Если блок питания наводит помехи в сеть, то они сразу же попадают на выход того же блока питания, ведь «0» выходных напряжений заземлен. При этом основной тип генерируемых помех - синфазный, который особо труден в подавлении. Осциллограф, как и любой другой прибор с сетевым питанием, требует обязательного заземления.
Думаю, уже и так понятно, что помехи блока питания, наводимые им в сеть, распространяются самым причудливым способом и так искажают измеряемый сигнал, что смысл в его изучении пропадает полностью. Для снижения влияния помех в сети и затекания их в «заземление» применяют перевод осциллографов на батарейное питание, но приобретать новый осциллограф только для измерения пульсаций будет несколько накладно.
Для выполнения обоих условий (полосы до 20 МГц и изоляции синфазных помех из сети) требуется или взять соответствующий осциллограф или сделать специальное согласующее устройство. Существует простой способ оценить достоверность измерений - если при нормально подключенном осциллографе отключить щуп от измеряемой цепи, соединить его на цепь «0» и при этом на экране произойдет снижение уровня в несколько раз, то такое измерение достаточно корректно. Вот только выполнить данное условие очень непросто.
Согласующее устройство пока не изготовлено, поэтому измерение уровня пульсаций будет добавлено позже.
Работа БП с бесперебойными источниками
UPS включается между блоком питания и сетью 220 вольт, что позволяет перевести БП на независимое питание при отказе последней. Технология работы устройства простая - есть узел, который контролирует напряжение сети и если он считает, что с сетью стало «плохо», то он переключает реле и на вход БП вместо сети начинает поступать прямоугольное напряжение с преобразователя от аккумуляторного блока. В данном описании я использовал самую распространенную технологию бесперебойных источников, а значит самую дешевую и востребованную. Мне затруднительно охарактеризовать время определения отказа сети, но обычное реле переключается за 7-20 мс.
Интересно, что сам «пролет переключения» обычного реле 20 мс происходит за 1.8 мс. Эта цифра была получена на одном измерении и может восприниматься лишь как ориентировочное значение. Иначе говоря, бесперебойный источник переключает с сети на «аккумулятор», при этом основное время тратится на ожидание нарастания достаточного тока в реле, чтобы возрастающий магнитный поток привел в движение якорь с подвижными контактами. Хотите меньше время перехода - придется ставить реле с «ускорителем». Однако ставят ли его в современные (дешевые) бесперебойные источники? Узел копеечный, но стоит денег, которые никто не вернет.
Разговор о времени переключения вызван тем фактом, что блоки питания крайне негативно относятся к кратковременным сильным провалам и отключениям сети. И чем дольше была «пауза», тем больше ток потребления после него. Бесперебойный источник переключит источник питания с «неисправной» сети на собственный преобразователь, вот только последующий «дикий» ток «раздавит» только что включившийся преобразователь и все выключится.
Как следует из сказанного, методика тестирования совместимости БП должна оценивать максимальное время, которое сможет «выдержать» блок питания. Это было бы повторение ранее описанного испытания на прерывание сети, но это исследование имеет принципиальное отличие - ограничивается максимальный ток сети. Далеко не каждый UPS способен выдержать 50 ампер, даже кратковременно. Как следствие, этот тест покажет время провала меньше аналогичного, но без ограничения тока. Если блок UPS успевает переключиться за отведенное время, он способен работать с данным БП. Если нет – увы.
Продолжение следует…
Страницы материала
Теги
Лента материалов раздела
Соблюдение Правил конференции строго обязательно!
Флуд, флейм и оффтоп преследуются по всей строгости закона!
Комментарии, содержащие оскорбления, нецензурные выражения (в т.ч. замаскированный мат), экстремистские высказывания, рекламу и спам, удаляются независимо от содержимого, а к их авторам могут применяться меры вплоть до запрета написания комментариев и, в случае написания комментария через социальные сети, жалобы в администрацию данной сети.


Комментарии Правила