Обзор и тестирование материнских плат Gigabyte GA-Z87-HD3 и GA-Z87M-HD3 (страница 2)
Встроенный звук GA-Z87-HD3 реализован при помощи контроллера Realtek ALC892,…
… а за встроенный звук GA-Z87M-HD3 отвечает Realtek ALC887.
В качестве сетевого контроллера на обеих платах установлен Realtek 8111F:
реклама
В качестве Multi-IO на моделях Gigabyte используется микросхема ITE IT8728F:
Конфигурация I/O панели материнских плат схожа.
Gigabyte GA-Z87-HD3:
Gigabyte GA-Z87M-HD3:
реклама
Здесь расположены:
- Один PS/2 порт для клавиатуры/мыши;
- Один HDMI;
- Один DVI-D;
- Один D-SUB;
- Один LAN;
- Четыре USB 3.0;
- Два USB 2.0;
- Шесть аудио входов/выходов 3.5-мм mini-jack на GA-Z87-HD3, три на GA-Z87M-HD3.
Конфигурация I/O панели максимально скудна: портов USB мало, а S/PDIF отсутствует. При этом в используемой конфигурации есть достаточно свободного места, то есть налицо простая экономия.
Фотографии материнских плат, позволяющие оценить высоту компонентов. Gigabyte GA-Z87-HD3:
Gigabyte GA-Z87M-HD3:
Расположение элементов GA-Z87-HD3:
Расположение элементов GA-Z87M-HD3:
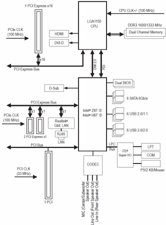
Блок-схема GA-Z87-HD3.
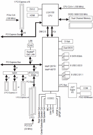
Блок-схема GA-Z87M-HD3.
Система охлаждения
реклама
Системы охлаждения тестируемых плат различаются, так что рассмотрим их по очереди.
В случае с GA-Z87-HD3 она представлена двумя независимыми радиаторами, один из которых отводит тепло от преобразователя питания процессора, а второй от набора системной логики Intel Z87. Радиатор преобразователя питания крупным не назовешь:
Без обдува он едва ли справится с нагрузкой при разгоне, но лучше такой, чем никакого вовсе.
Используется термопрокладка средней толщины. Как можно видеть по фотографии выше, с термопрокладкой контактируют все транзисторы, однако прижим неравномерный, в центре он хуже, чем по краям. Это обусловлено винтовым креплением радиаторов, при сильном затягивании винтов происходит небольшой изгиб платы, поэтому у центральных элементов прижим слабее.
Радиатор набора системной логики вызывает больше доверия:
С учетом того, что тепловыделение Intel Z87 невелико, такого радиатора должно хватить с запасом.
Интересно, что вместо термопасты используется термопрокладка небольшой толщины.
Теперь пара слов о GA-Z87M-HD3. Ее система охлаждения еще более проста, и состоит всего из одного радиатора, который установлен на чипсет. Преобразователь питания оставлен без охлаждения вовсе.
Единственный радиатор хоть и скромен в размерах, но сильно переживать за эффективность не приходится:
Здесь это не просто кусок металла, а все же радиатор, так что, несмотря на малые размеры, проблем с отводом тепла возникнуть не должно.
В качестве термоинтерфейса используется такая же прокладка, как и на GA-Z87-HD3.
Система питания
Преобразователи питания обеих материнских плат четырехфазные и построены на одной элементной базе, хотя их компоновка отличается:
Единственное различие преобразователей заключается в том, что у GA-Z87-HD3 он целиком расположен слева от процессорного разъема, а у GA-Z87M-HD3 преобразователь расположен слева и сверху от разъема.
Контроллер у плат идентичный – Intersil ISL9582, в качестве транзисторов на обеих платах используются ON Semiconductor NTMFS4C06N, по три на каждую фазу.
Преобразователи питания памяти не отличаются:
У обеих плат он однофазный, в качестве контроллера применен Richtek RT8120, в качестве транзисторов – один Renesas RJK03B7DPA и два Renesas RJK0393DPA.
Страницы материала
Лента материалов раздела
Соблюдение Правил конференции строго обязательно!
Флуд, флейм и оффтоп преследуются по всей строгости закона!
Комментарии, содержащие оскорбления, нецензурные выражения (в т.ч. замаскированный мат), экстремистские высказывания, рекламу и спам, удаляются независимо от содержимого, а к их авторам могут применяться меры вплоть до запрета написания комментариев и, в случае написания комментария через социальные сети, жалобы в администрацию данной сети.


Комментарии Правила