Светодиодные лампы: LG и Verbatim – электроника (страница 3)
Плотность тока светодиодов
С точки зрения электроники, довольно просто получить информацию о плотности тока через светодиод, ведь и площадь поверхности, и ток через кристалл известны.
| Лампа |
кристалл, А |
|
тока, А/мм2 |
| Verbatim 440 |
|
|
|
| Verbatim 820 |
|
|
|
| LG 485 |
|
|
|
| LG 810 |
|
|
|
У светодиодов в «Verbatim 820» самая низкая плотность тока, отсюда становится понятна самая высокая светоотдача этой лампы из всех представленных моделей – чем ниже ток, тем выше эффективность работы как люминофора, так и светодиода в целом.
Тепловой режим светодиодов
реклама
Из представленных измерений прослеживается явная тенденция к снижению эффективности излучения по мере нагрева светодиода. При этом следует разделять «весь светодиод» и «поверхностный слой кристалла», между ними может быть очень большой градиент температур.
Собственно, величина нагрева самого светодиода не представляет особой ценности, важна лишь температура светоизлучающей поверхности кристалла. Для получения этих данных требуется знать падение температуры на переходе «кристалл-плата» и прибавить к этому значению температуру самой платы светодиодов.
Температура платы светодиодов
Прямо измерить температуру платы светодиодов весьма проблематично, мешает колба, но можно померить температуру радиатора, а потом прибавить к этому значению градиент температур «плата-радиатор».
При запитывании светодиодов от внешнего источника тока получены следующие величины нагрева:
| Лампа |
светодиодов, градусов |
градусов |
градусов |
| Verbatim 440 |
|
|
|
| Verbatim 820 |
|
|
|
| LG 485 |
|
|
|
| LG 810 |
|
|
|
Первая лампа из списка обладает дополнительной электроизоляцией за счет теплопроводящей прослойки между платой и радиатором, поэтому относительно большая разность температур «плата-радиатор» не кажется чем-то странным. Вторая лампа является ее прямой противоположностью – мало того, что отсутствует изоляция, ухудшающая отвод тепла, так еще и сама плата занимает всю поверхность и светодиоды расположены по ней очень равномерно. Как следствие, самый низкий градиент температур. У ламп LG применено схожее техническое решение, а потому и поведение их одинаково, с учетом мощности.
Из этой таблицы интерес представляет не столько мера нагрева, сколько разность «плата-радиатор». В предыдущей статье проводилось измерение статического режима работы лампы – ее светоотдачи и температуры радиатора при длительном режиме свечения. Через 30-35 минут тепловой режим стабилизировался и нагрев радиатора (по отношению к окружающему воздуху) составил 32-39 градусов. Если прибавить к этим показаниям разность «плата-радиатор», можно получить температуру платы, что полезнее величины нагрева радиатора.
реклама
| Лампа |
лампы, градусов |
градусов |
светодиодов, градусов |
| Verbatim 440 |
|
|
|
| Verbatim 820 |
|
|
|
| LG 485 |
|
|
|
| LG 810 |
|
|
|
В «Verbatim 440» плата светодиодов нагревается больше всех, причем заслуга в этом как худшего теплового перехода плата-радиатор (наличие электроизолирующего теплопроводящего материала), так и повышенного нагрева корпуса (радиатора). По форме и размерам радиатор примерно такой же, как и в других моделях, мощность же самой лампы далеко не самая большая. Может дело в низком КПД электронного балласта?
Температура кристалла
Переход «кристалл-плата»:
| Лампа |
кристалл-плата, градусов |
| Verbatim 440 |
|
| Verbatim 820 |
|
| LG 485 |
|
| LG 810 |
|
Сами цифры весьма тревожащие, граничная температура кристалла, выше которой начинается резкая деградация свойств (и срока службы) чаще всего находится на рубеже 120-130 градусов.
Ранее была вычислена мера нагрева плат светодиодов, при сложении тех данных с полученными потерями тепла на переходе «кристалл-плата» можно получить реальную температуру кристалла. С учетом температуры в плафоне в 25 градусов получатся следующие итоговые данные:
| Лампа |
светодиодов, градусов |
кристалл-плата, градусов |
кристалла, градусов |
| Verbatim 440 |
|
|
|
| Verbatim 820 |
|
|
|
| LG 485 |
|
|
|
| LG 810 |
|
|
|
Порог в 120 градусов перешагнули три лампы из четырех. К слову, оставшаяся модель с относительно низкой температурой кристалла отличилась и самой высокой светоотдачей: 73 лм/Вт против 45-56 у остальных.
Электронный балласт
Исследуемые лампы светят за счет светодиодов, но для их правильного функционирования требуется стабильное напряжение питания низкой величины, что исключает прямую работу от сети 220 В. Поэтому в них используются электронные балласты (или инвертеры), которые обязаны строго соблюдать два условия:
- Формировать стабильный ток через светодиоды;
- Обеспечивать высокий коэффициент мощности согласования с сетью (не менее 0.7).
Первое из них довольно очевидно и не требует специальных пояснений, а вот второе требование чисто условно и является навязанной мерой – таковы нормы. Причем, для компактных люминесцентных ламп (и устройств с похожим принципом работы) требования гораздо мягче. Второе условие обязывает устанавливать в лампы какую-либо разновидность APFC (активный корректор коэффициента мощности). Причем именно «APFC», все другие разновидности не смогут удовлетворить требованиям законодательства, либо просто не уместятся в лампе.
Verbatim LED Classic A E27 9W (440 лм)
реклама
Схема набита довольно плотно, но все детали на своих местах, даже входной фильтр. С обратной стороны элементов не меньше.
Я не знаю, что означают темно-желтые потеки на плате, но на герметике никаких следов перегрева не обнаружено, да и форма темных пятен не соответствует следам термического повреждения. Скорее всего, просто такой лак.
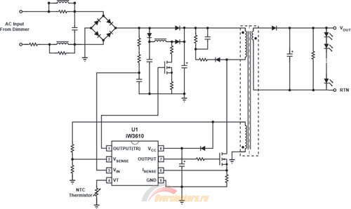
На плате установлена микросхема управления.
Скорее всего, это iw3610 производства фирмы iWatt. Данная микросхема выпускается в двух вариантах, «-00» для сети 100 В и «-01» на 230 В, отсюда и получается маркировка «iw36101» в исполнении под сеть 230 В.
В документации на нее приведена типовая схема включения.
Осмотр печатной платы не выявил явных расхождений, отличия заключаются лишь в номиналах некоторых элементов, задающих величину выходного напряжения и тока. Если сравнивать данную схему с обычным однотактным преобразователем с APFC, то наблюдается много общего, хотя есть и важные отличия – стабилизация (ограничение) выходного напряжения ведется по первичной стороне с обмотки питания микросхемы.
Стабилизация тока светодиодов также выполняется по первичной стороне, за счет фиксации тока истока нижнего ключевого транзистора. Оба эти решения не могут гарантировать очень жесткой стабильности выходного напряжения (тока), но это и не требуется, достаточно уложиться в несколько процентов. Кроме того, балласт работает при неизменной выходной мощности, а потому в жесткой стабилизации нет необходимости. Кроме экономии места на плате, а его явно не хватает, такое упрощение снижает стоимость устройства, что является положительным качеством.
Поддержание неизменного тока светодиодов осуществляется на первичной стороне преобразователя за счет одной особенности импульсного преобразователя – мгновенный ток в первичной обмотке пропорционален току вторичной обмотки с учетом коэффициента трансформации. На основании этого эффекта и знания скважности импульсов, микросхема управления легко «вычислит» действующее значение тока на выходе и соответствующим образом его стабилизирует. Кроме поддержания тока светодиодов, эта микросхема может изменять силу тока на выходе в зависимости от «меры деформации» сети, порождаемой работой тиристорных светорегуляторов.
Особенности функционирования устройства в этом режиме довольно подробно описаны в документации на микросхему, а потому, наверно, не стоит останавливаться на этом вопросе. Впрочем, одно ценное свойство отметить следует – микросхема хорошо «видит» режим коммутации только при четких перепадах уровня. На входе сетевого питания преобразователя установлен фильтр, что очень хорошо и благотворно сказывается как на самом балласте, так и на работе других устройств, но порождает проблемы с уровнями.
Дело в том, что сразу после дросселей входного фильтра стоит конденсатор, который неизбежно порождает проблему с четким определением уровней – тиристорные регуляторы работают как коммутаторы, разрывая и соединяя цепь питания лампы. После разрывания напряжение на входе электронного балласта должно бы сразу снизиться до нуля, но наличие входного конденсатора не позволяет это сделать. В предыдущей статье рассматривалась работа этой лампы от светорегулятора и было определено, что для полноценной работы устройства требуется наличие обычной лампы накаливания, которая, скорее всего, и выполняет функцию резистора для разряда фильтрующего конденсатора в моменты отключения тиристорного регулятора.
Возвращаясь к схеме, стоит отметить наличие двух независимых силовых узлов – APFC и однотактного обратноходового преобразователя. Оба работают в типичных для них режимах: первый согласует коэффициент мощности и выпрямляет-повышает-сглаживает напряжение сети на накопительном электролитическом конденсаторе, а второй запитывается от этого конденсатора и формирует гальванически изолированное выходное напряжение питания светодиодов. По схожим принципам работают мощные компьютерные блоки питания и это не является чем-то необычным.
Зато при работе от светорегуляторов начнут проявляться «особенности»: управляющая микросхема обладает способностью оценивать степень искажений в напряжении питания, вносимых светорегулятором, и по ним менять ток светодиодов. Причем, это делается исключительно средствами микросхемы без помощи каких-либо дополнительных датчиков или преобразователей. Неплохое решение, надеюсь приживется.
В устоявшемся режиме работы лампа потребляет 8.9 Вт, при этом на светодиоды приходится 6.41 Вт. Это означает КПД преобразователя 72%.
Электронный балласт формирует стабильный ток через светодиоды.
Лампа обеспечивает крайне низкий уровень пульсаций светового потока. Обратите внимание на шкалу времени (5 мкс), это пульсации на рабочей частоте высокочастотного преобразователя, а потому они никак не могут быть заметны. Ну, а что «не заметно», то и особо не фильтруется. Светодиод больше страдает от перегрева, поэтому высокочастотные колебания тока для него не существенны, если уровень пульсаций не слишком велик – он просто не успевает нагреться/остыть. Из этих наблюдений следует, что хотя высокочастотные пульсации тока светодиодов и присутствуют, но это совершенно не важно.
Verbatim LED Classic A E27 10W (820 лм)
На плате установлена микросхема управления.
Этимология надписи «AERIPA» покрыта мраком, поэтому о схемном исполнении можно только догадываться. Концепция построения явно подразумевает какую-то разновидность однотактного обратноходового преобразователя. Для начала стоит взглянуть на форму напряжения питания узла преобразователя.
Подобная форма может означать лишь одно – отсутствие сглаживающего конденсатора после сетевого выпрямителя. Почему же светодиод не дает стопроцентные мерцания? Может, преобразователь какой-то особенный? Напряжение на стоке транзистора:
Да нет, обычный «однотактный обратноходовой», ничего необычного.
Страницы материала
Лента материалов раздела
Соблюдение Правил конференции строго обязательно!
Флуд, флейм и оффтоп преследуются по всей строгости закона!
Комментарии, содержащие оскорбления, нецензурные выражения (в т.ч. замаскированный мат), экстремистские высказывания, рекламу и спам, удаляются независимо от содержимого, а к их авторам могут применяться меры вплоть до запрета написания комментариев и, в случае написания комментария через социальные сети, жалобы в администрацию данной сети.


Комментарии Правила