Обзор и тестирование материнской платы ASUS Z97-PRO (страница 3)
Фотография ASUS Z97-PRO, позволяющая оценить высоту компонентов:
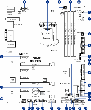
Расположение элементов.
реклама
Система охлаждения
Система охлаждения материнской платы состоит из трех независимых радиаторов. Два из трех радиаторов ответственны за отвод тепла от преобразователя питания процессора, третий радиатор отводит тепло от набора системной логики Intel Z97.
Радиаторы преобразователя питания крупны, и при первом взгляде на них, сомневаться в эффективности не приходится:
Конечно, развитого оребрения тут нет, но размеры решают.
реклама
Используется прокладка средней толщины. По фотографии можно заметить, что у более крупного радиатора контакт прокладки и силовых элементов неравномерен, с «провалом» в центральной части радиатора. Это является следствием того, что материнская плата под радиатором слегка изгибается. Отмечу, что несмотря на неравномерный контакт – зон с полным отсутствием контакта все же нет.
Радиатор набора системной логики такой же, как и у большинства других Z97 материнских плат ASUS:
В тесте Z97-A радиатор неплохо себя зарекомендовал, показав комфортный температурный режим набора системной логики.
Для радиатора используется винтовое крепление на две точки, для защиты от перекосов радиатора по углам расположены резиновые прокладки. В качестве термоинтерфейса служит прокладка средней толщины, которая при снятии радиатора, как и в случае с обзором Z97-A, целиком осталась на наборе системной логики:
Система питания
Преобразователь питания процессора выполнен по двенадцатифазной схеме:
В качестве транзисторов используются по одному NXP 6030DLB и 4030DLA на каждую фазу.
Контроллер промаркирован как DIGI+ ASP1252, вероятнее всего он принадлежит к ассортименту продукции CHiL/International Rectifier. Для расширения возможностей контроллера (который сам обеспечить работу двенадцати фаз питания не может), с обратной стороны платы распаяно три микросхемы с маркировкой uP1911P. Там же, находится и двенадцать драйверов International Rectifier IR3535:
Преобразователь питания памяти двухфазный:
реклама
Контроллер промаркирован как DIGI+ ASP1103, в качестве транзисторов, как и в преобразователе питания процессора, используются по одному NXP 6030DLB и 4030DLA на каждую фазу.
Страницы материала
Лента материалов раздела
Соблюдение Правил конференции строго обязательно!
Флуд, флейм и оффтоп преследуются по всей строгости закона!
Комментарии, содержащие оскорбления, нецензурные выражения (в т.ч. замаскированный мат), экстремистские высказывания, рекламу и спам, удаляются независимо от содержимого, а к их авторам могут применяться меры вплоть до запрета написания комментариев и, в случае написания комментария через социальные сети, жалобы в администрацию данной сети.


Комментарии Правила