Блок питания ATX: как он есть (часть 1) (страница 3)
Увеличение количества деталей
Стабилизатор напряжения – это отдельное устройство, хоть и весьма простое. На его установку надо затратить (небольшое) количество средств и время на сборку и наладку. Увы, контраргументов нет, придется потратить время и деньги. Поэтому так мало усилителей «низшего ценового диапазона» содержит стабилизатор в блоке питания.
«Изоляция» цепи питания усилителя от сглаживающих конденсаторов
Конденсатор в БП служит для сглаживания выпрямленного напряжения с вторичной обмотки трансформатора. Но, и самому усилителю крайне желательны такие конденсаторы по выводам питания – они усреднят броски тока потребления на пиках громкости. Если в блок питания устанавливается стабилизатор, то он «разъединяет» блок питания с его конденсаторами и сам усилитель. Теперь броски тока потребления усилителя ничем не сглаживаются и протекают через стабилизатор в неизменном виде. Это ужесточает требования к стабилизатору по величине максимального тока. При расчете трансформаторного блока питания, выполненном в предыдущем разделе, были получены следующие цифры:
- Пиковый ток нагрузки блока питания 3.5 А.
- Средний ток нагрузки блока питания 0.83 А.
Как видите, разница в числах довольно большая. Если удвоить количество сглаживающих конденсаторов и поставить половину из них до, а другую половину после стабилизатора, то сам стабилизатор можно было бы рассчитывать вовсе не на 3.5 ампера, а на значительно меньшую величину. Но так никто не делает, после стабилизатора устанавливают минимальное количество (емкость) конденсаторов, только бы сохранить низкий импеданс на средних-высоких частотах для исключения самовозбуждения усилителя.
Является ли это серьезным недостатком? Не думаю, достаточно установить регулирующий транзистор помощнее и всё, дополнительные затраты мизерные. На уровень тепловыделения величина емкости сглаживающих конденсаторов не оказывает влияния – при низкой емкости потребляемый ток будет большой, короткое время, увеличение конденсаторов снизит величину тока, но «растянет» его во времени – итоговый результат будет одним и тем же.
реклама
Возможно снижение качества работы усилителя
Усилитель и блок питания - устройства не настолько простые, как кажется на первый взгляд. Добавление стабилизатора не всегда приводит к улучшению работы всего комплекса. На мой взгляд, этому способствуют две проблемы – при разработке схемы забыли учесть повышенное потребление усилителя в переходных процессах, динамические головки обладают некоторой инерционностью и их импеданс может быть существенно меньше сопротивления по постоянному току. Вторая проблема – завышенные требования к качеству стабилизации напряжения питания. Зачастую, в схемотехнике стабилизатора используют интегральные микросхемы, которые обеспечивают высокое качество работы, но могут обладать проблемами с устойчивостью. Кроме того, такие схемные решения очень резко реагируют на превышение тока выше порогового.
Как следствие, желание обеспечить высокие эксплуатационные характеристики стабилизатора оборачивается ухудшением качества работы всего устройства – при эксцессах (резком росте тока нагрузки) выходное напряжение меняется очень резко, что вызывает «удар» по усилителю и каким-либо путем попадает на динамик. Я описал один из возможных вариантов ухудшения качества работы, а их может быть множество, в том числе и банальное «возбуждение» стабилизатора.
На практике мое предположение проверить довольно затруднительно, ведь симуляция или практическая сборка устройства не дадут корректного результата – при его разработке уже будут учтены эти нюансы и дефект не проявится в полной мере. Обращаться же к тем, у кого возникли проблемы после добавления стабилизатора напряжения – это процесс долгий и тернистый. Как мне кажется, для усилителя лучше подходит самый простой стабилизатор, на транзисторах – у него не самое стабильное выходное напряжение, но нет проблем с устойчивостью, да и при перегрузке ограничение/отключение наступает более «мягко».
При добавлении стабилизатора напряжение усилителя снижается
Установка стабилизатора снижает напряжение питания усилителя, это особенность работы линейного стабилизатора. Насколько это плохо и «плохо» ли вообще? Принцип работы усилителя класса АВ состоит в подаче на нагрузку тока с положительной или отрицательной цепи питания. То есть, он выполняет функцию того же стабилизатора, только выходное напряжение не фиксированное, а определяется звуковым сигналом.
Возьмем рассматриваемый злосчастный трансформаторный блок питания и оценим уровень громкости, который можно получить с и без стабилизатора. Без оного напряжение питания усилителя меняется от 18 до 12 вольт, в зависимости от уровня выходного напряжения (и сопротивления динамика). Ну, хорошо, если блок питания выдает 18 вольт, то можно ли получить бо́льшую громкость? Увы, чем больше напряжение на выходе усилителя, тем больше ток (сопротивление динамика не сильно меняется от подаваемой мощности).
Возрастание тока уменьшает напряжение на блоке питания и… с чего начали, тем и закончили – повышение напряжения питания усилителя при снижении громкости ничего не дает, редкие «импульсные» сигналы с большим пик-фактором погоды не сделают, первый же удар барабана загонит усилитель в насыщение. Короче говоря, добавление стабилизатора не снижает максимальную громкость (выходное напряжение) усилителя.
реклама
Тепло рассеивается не только на выходном каскаде усилителя, но и на стабилизаторе
На максимальной громкости стабилизатор работает с низким падением напряжения вход-выход, практически «закорочен» - этот режим понятен и обсуждать тут особо нечего. А вот при среднем уровне, положим, выходное напряжение усилителя составляет 50% от напряжения питания, уже можно проследить ряд полезных наблюдений.
Возьмем что-то конкретное, а именно два варианта – с питанием усилителя от 16 В (без стабилизатора) и от 12 В (с ним). Выходное напряжение усилителя, скажем, 6 вольт, сопротивление нагрузки (динамика) 4 Ом. В обоих случаях будет течь ток 6/4=1.5 А, из цепи питания в нагрузку. При этом на регулирующих транзисторах будет рассеиваться тепловая мощность, пропорциональная падению напряжения на них.
|
|
на усилителе, В |
на стабилизаторе, В |
на усилителе, Вт |
на стабилизаторе, Вт |
|
| Без стабилизатора |
|
|
|
|
|
| С стабилизатором |
|
|
|
|
|
Как можно видеть, добавление стабилизатора мало влияет на уровень выделения тепла во всем устройстве. Иначе говоря, его использование не ухудшает технические характеристики всего усилителя. Если говорить о мощности тепловыделения, то установка стабилизатора приводит к некоторому улучшению работы системы отвода тепла. Дело в том, что микросхема усилителя весьма компактна, а пассивный радиатор довольно крупный и протяженный, что увеличивает концентрацию тепла около микросхемы и снижает эффективность отвода через радиатор.
А у стабилизатора есть свой регулирующий транзистор, который можно разместить подальше от микросхемы усилителя, что позволит разнести точки нагрева и сделать работу радиатора более эффективной. Посмотрите таблицу, при среднем уровне громкости, который является «типичным» для музыки, рассеиваемая мощность распределяется как 9 Вт (усилитель) и 6 Вт (стабилизатор), цифры довольно близкие. Короче говоря, введение в блок питания схемы стабилизации приносит пользу и по этому пункту.
Просуммировав всё вышесказанное, можно сделать вывод, что добавление стабилизатора улучшает работу всего комплекса. Негативные моменты в незначительном усложнении схемотехники и удвоении количества сглаживающих конденсаторов – всё это критично только для крайне «бюджетных» случаев.
Однако вернемся к баранам. Повторю схему стабилизатора, приведенную ранее.
Стабилизатор работает следующим образом - цепь R1, R2 и стабилитрон D3 формируют опорное напряжение для схемы стабилизации. Транзистор Q2, совместно с диодом D2, образуют неявный дифференциальный каскад, сравнивающий уровень выходного напряжения и опорного уровня (на стабилитроне D3). Возникающий ток рассогласования усиливается транзистором Q1, который создает ток такой величины, чтобы выходное напряжение сохранялось неизменным. Диод D1 выполняет вспомогательную функцию, о ней чуть позже.
Не знаю, разобрались ли вы со схемой защиты от перегрузки, проверяйте. В схеме нет явно выделенных элементов, ограничивающих предельный ток стабилизатора, для этой функции используется особенность работы полупроводникового транзистора – его ток коллектора зависит от тока базы почти линейно. Значит, ограничив максимальное значение тока базы, можно также ограничить максимальный ток коллектора.
Это ключевой элемент схемы защиты, но у него есть недостаток – предельный ток коллектора немного зависит от величины падения напряжения коллектор-эмиттер и по мере возрастания напряжения так же возрастает ток. Свойство вредное, при коротком замыкании в нагрузке (типичная аварийная ситуация для блока питания) на регулирующем транзисторе будет рассеиваться чрезмерно большая мощность. Для данного примера, с уровнем громкости усилителя 50%, на стабилизаторе рассеивается 6 Вт, что определяет необходимую эффективность (геометрические размеры) радиатора. При коротком замыкании стабилизатор будет пытаться обеспечивать максимальный ток (3.5-4 А) от блока питания и его рассеиваемая мощность превысит 20 Вт. Причем, на максимальном токе продолжительное время окажутся все элементы блока питания – и трансформатор и выпрямительные диоды. Ни тот, ни другие на подобное не рассчитаны и последствия… могут быть разными. Отсюда вывод – «банальное» ограничение тока не спасает блок питания от деструктивных последствий перегрузки, надо что-то еще, поумнее.
Наверно, полезно было бы обеспечить снижение предельного уровня тока при уменьшении выходного напряжения, тогда рассеиваемая мощность на регулирующем транзисторе не окажется слишком большой, а уровень тока потребления от блока питания не вызовет проблем с нагревом трансформатора и диодов. Как это реализовать? Величина тока базы регулирующего транзистора (Q1) определяется током коллектора транзистора сравнения (Q2) дифкаскада, который не может быть больше тока, протекающего через резистор R3.
Вот это и есть ключевой элемент схемы ограничения – величина тока через него, умноженная на коэффициент усиления транзистора Q1, задает величину ограничения выходного тока. Но, ток через резистор R3 напрямую зависит от величины опорного напряжения. Если при перегрузке снижать опорное напряжение, то выходной ток также будет снижаться. Вот тут становится понятен смысл установки диода D1 – он уменьшает величину опорного напряжения при перегрузке, шунтируя стабилитрон D3. Эффективность такого решения можно посмотреть на нагрузочной характеристике:
реклама
Синий график – схема без диода D1, красный – полный вариант.
Без диода схема ограничивает уровень тока, но весьма неактивно – по мере снижения величины нагрузочного сопротивления ток нагрузки немного возрастает и становится примерно 4.2 ампера на коротком замыкании. Полная схема обладает совсем другими характеристиками, по мере уменьшения нагрузочного сопротивления снижается величина выходного тока. При коротком замыкании ток стабилизатора минимален, около 0.5 ампера, и не вызывает каких-либо серьезных последствий.
Возможно, у вас может возникнуть мысль – а зачем оставлять так много, лучше же снижать ток еще ниже, к чему пустое рассеивание мощности? Дело в том, что дальнейшее снижение уровня тока при коротком замыкании вызовет трудности и с устойчивостью, и с качеством выхода стабилизатора на нормальный режим после устранения перегрузки. Обычно, аппаратура, которая запитывается от БП, хоть немного, но потребляет при сниженном напряжении питания, поэтому необходимо обеспечить небольшой ток на начальной стадии выхода из режима перегрузки, когда напряжение на выходе еще не вышло на номинальный режим. Альтернативой этому приему будет введение триггера и кнопки сброса защиты после перегрузки – не самое изящное решение, особенно для усилителя.
Рассмотрим нагрузочную характеристику стабилизатора более подробно. Из-за больших перепадов напряжения предыдущая картинка для этого не подходит, интересует диапазон тока нагрузки «до» момента срабатывания защиты, а потому стоит выделить диапазон напряжений 11.5-12.5 В.
Графики приводятся для трех случаев напряжения питания стабилизатора:
- Красный = 12.5 В.
- Зеленый = 13.5 В.
- Синий = 14.5 В.
Второй и третий график ведут себя примерно одинаково, а вот первый (12.5 В) кроме небольшого снижения напряжения также снизил и максимальный уровень тока. Но вспомним о величинах напряжений – стабилизатор запитывается от 12.5 В и формирует на выходе 12 В, падение вход-выход всего лишь 0.5 вольта! Это хороший результат, а с учетом простоты схемного решения - очень хороший. Качество стабилизации вполне соответствует работе с усилителем низкой частоты – напряжение питания довольно стабильное, минимальное падение напряжения на стабилизаторе довольно низкое.
В схеме присутствует конденсатор C1 и «зачем-то» резистор задания тока стабилитрона разделен на два (R1 и R2). Такое схемное решение стабилизирует ток стабилитрона D3 при изменении входного напряжения, что обеспечивает крайне низкий уровень пульсаций выходного напряжения стабилизатора вплоть до полного насыщения регулирующего транзистора. Моделирование показало уровень пульсаций 13 мВ для тока нагрузки 1 ампер и изменение входного напряжения в интервале 12.3-16.3 В с частотой 100 Гц. При этом минимальное напряжение вход-выход стабилизатора составляло 0.3 вольта.
Расчет стабилизатора
Положим, необходим стабилизатор с выходным напряжением 12 вольт. Данная схема считается «с конца», от величины тока ограничения. Из описания микросхемы TDA2005 следует, что максимальный ток потребления может быть 3.5 ампера. С одной стороны, стабилизатор должен обладать некоторым запасом по порогу защиты и его следует отодвинуть на 15-30 процентов в большую сторону. С другой – после стабилизатора все равно придется установить сглаживающий конденсатор, иначе усилитель может возбудиться. Дополнительный конденсатор снизит девиацию тока, поэтому предельный ток окажется меньше 3.5 ампер. Первое и второе ограничение взаимно компенсируются, остановимся на цифре «3.5А».
Предельный ток оговорен, но здесь сразу потребуется другой параметр – величина коэффициента усиления регулирующего транзистора. В качестве последнего может применяться любой pnp транзистор с достаточным предельным напряжением и рабочим током. Для данного случая это 22 вольта (максимальное напряжение на сглаживающем конденсаторе) и 3.5 ампера (ток нагрузки). Если посмотреть продукцию фирмы Fairchild по обычным pnp транзисторам в корпусе TO-220, то подходящими будут следующие кандидаты:
Возьмем первый вариант, у него рабочий ток побольше, а цена та же, что и у второго транзистора. Третий вариант вызывает сомнения, предельный ток 3.5 ампера, а у него нормируется только 4 А – на больших токах могут быть проблемы. Итак, берем MJE2955T.
Для начала смотрим на коэффициент усиления транзистора в схеме ОЭ:
Порядок анализа такой – на левой картинке идем вверх от тока 3.5 А до графика, а затем влево до оси hFe. В моем случае получается 37, транзистор с таким коэффициентом усиления при токе коллектора 3.5 ампера. По правой картинке можно определить напряжение насыщения транзистора, методика та же – от тока вверх и влево, получается 0.28 В. Много или мало, подходящий ли это транзистор?
Соберем данные по всем трем моделям транзисторов, для тока коллектора 3.5 ампера:
|
|
|
|
| MJE2955T |
|
|
| BD244 |
|
|
| KSB596 |
|
|
По коэффициенту усиления все три транзистора обладают близкими характеристиками, а вот напряжение насыщения расставляет всё по своим местам – транзисторы с запасом по предельному току показывают схожие результаты, последний же кандидат «с треском» провалил тест, 1.5 вольта ни в какие ворота не лезет. Если установить его в схему, то минимальное напряжение вход-выход составит 1.5 вольта, что неприемлемо для моделируемого блока питания. Терять 1.5 вольта «просто так» – непозволительная роскошь.
Вывод – всегда используйте транзистор с запасом по току в 1.5-2 раза, иначе ухудшения характеристик не избежать.
Итак, коэффициент усиления транзистора известен (37), отсюда можно сразу вычислить предельный ток базы регулирующего транзистора Q1, он будет равен 3.5/37=0.1 А. Этот ток определяется величиной резистора R3 и напряжением на нем, которое составляет величину выходного напряжения минус падение на диоде D2 (0.6 В).
Формула расчета резистора простая, R=V/I, что для случая R3 составит (12-0.6)/0.1=114 Ом. При продумывании схемы надо пользоваться стандартными рядами номиналов, и лучше выбирать из набора с меньшим номером, скажем E6 – это снизит количество типономиналов в схеме и упростит приобретение компонентов.
Ряды выглядят следующим образом:
|
|
|
|
|
|
|
|
|
|
|
|
|
|
|
|
|
|
|
|
|
|
|
|
|
|
|
|
| E12 |
|
|
|
|
|
|
|
|
|
|
|
|
|
|
|
|
|
|
|
|
|
|
|
|
|
|
| E6 |
|
|
|
|
|
|
|
|
|
|
|
|
|
|
|
|
|
|
|
|
|
|
|
|
|
К слову, лично я стараюсь пользоваться рядом E3 (1, 2.2, 4.7), это позволяет обходиться небольшой кассетой резисторов, что особо ценно при SMD решениях.
Величину сопротивления 114 Ом можно выбрать как 110 Ом (ряд Е24) или 100 Ом (ряды Е6-E24). Если остановиться на 110, это потребует поиска резистора с точностью не хуже 5%, ведь номер ряда соответствует точности компонента, элементы с пониженной точностью не выпускаются с мелким шагом номиналов. Чтобы избежать глупых проблем с приобретением, можно уже на стадии разработки устройства использовать ряды с низким номером.
Итак, R3=100 Ом. Несколько меньший номинал означает чуть больший порог токовой защиты, что не существенно. В схеме моделирования использован несколько другой транзистор и номинал резистора R3 (75 Ом) не соответствует вычисленному, однако весьма близок – это нормально. Кроме того, никто не мешает после сборки схемы подобрать номинал резистора для получения нужной величины тока ограничения.
Номинальная мощность резистора вычисляется из рабочего напряжения на нем и его сопротивления. Это будет V*V/R или 11.4*11.4/100=1.3 Вт. На данном резисторе всегда рассеивается эта мощность, поэтому необходимо использовать резистор с габаритной мощностью в полтора-два раза больше, то есть 2 Вт. Увы, данная схема содержит в себе серьезный недостаток – повышенную мощность, рассеиваемую на токозадающем резисторе. Если параметр тепловыделения становится критичным, то транзистор Q1 следует заменить на составной.
Причем, лучше использовать не «готовый» составной транзистор или набор из двух одинаковой проводимости, а применить связку из pnp и npn – при этом получается меньшее падение напряжения (0.7 В против 1.2 В). Как правило, мощность токозадающего резистора становится критичной при повышенном входном напряжении (20-60 вольт и выше), поэтому немного возросшее минимальное падение вход-выход никого не будет беспокоить.
Следующий шаг – подбор транзистора Q2. К нему требования гораздо мягче – напряжение то же (22 В), а ток равен току базы транзистора Q1, 0.1 А (проводимость npn). Под такое описание попадает множество транзисторов, да хоть BC237. «Множество» – это хорошо, но не забывайте рассчитывать рассеиваемую мощность на компонентах. Для данного случая на транзисторе Q2 падает напряжение Vin-Vout.
Из всех характеристик интересует hFe транзистора и для BC237 он составляет 100. Это означает, что максимальный ток базы транзистора Q2 будет в сто раз меньше его тока коллектора или 0.1/100=1 мА.
Следующий шаг – выбор стабилитрона и резисторов, задающий ток через него.
Для 12 вольт задача простая – стабилитроны на это напряжение весьма распространены. Если необходимо получить больше 12 В, то можно использовать несколько стабилитронов (даже с различным номинальным напряжением), включив их последовательно. Для коррекции на небольшую величину, 0.6-1.2 вольта, можно воспользоваться кремниевыми диодами в прямом включении.
От примененного стабилитрона зависит величина минимального и максимального токов через него. Из критерия этих токов и тока базы транзистора Q2 (1 мА) выбирается номинал резистора, формирующего ток через стабилитрон. В данной схеме резистор разделен на два, R1 и R2. Сделано это для того, чтобы устранить изменение тока стабилитрона от пульсаций входного напряжения. Обычно стабилитроны сохраняют рабочие параметры при токе не меньше 0.5 мА и не больше 20 мА – в этот диапазон и надо уложиться. С учетом тока базы Q2 рамки сдвигаются на 1 мА и становятся 1.5-21 мА. Минимальное входное напряжение стабилизатора получается при высоком токе нагрузки, что означает повышенный уровень пульсаций напряжения питания, скажем +/-1 В. Методика расчета конденсатора и пульсаций напряжения от тока нагрузки рассмотрена ранее.
Итак, напряжение насыщения регулирующего транзистора 0.28 вольта, еще 1 вольт уходит на пульсации, значит минимальное среднее входное напряжение составит 12+0.28+1=13.28 В. Наименьший ток через ограничительный резистор определяется минимальным напряжением (минус выходное 12 В), отсюда можно вычислить величину резисторов R1+R2: (13.28-12)/1.5=850 Ом. То есть каждый резистор номиналом 850/2=470 Ом (ряд Е6). После этого надо проверить, что через стабилитрон не пойдет слишком большой ток при повышении входного напряжения до 22 вольт. На стабилитроне напряжение 12 вольт, входное 22 В, резистор 470 Ом *2. Величина тока составит (22-12)/(470*2)=10.6 мА. С учетом того, что в базу транзистора Q2 пойдет какой-то ток, да и «20 мА» были взяты с потолка, полученные 10.6 мА являются приемлемым результатом.
Дополнительная характеристика к резисторам R1 и R2 – мощность. В случае короткого замыкания на них приходится всё входное напряжение, отсюда можно вычислить их мощность: V*V/R = (22 В * 22 В) / (470 Ом *2) = 0.51 Вт. То есть необходимо использовать резисторы R1 и R2 с мощностью исполнения не хуже 0.25 Вт. В обычном режиме на них будет рассеиваться значительно меньшая мощность, поэтому для этих резисторов случай срабатывания защиты от перегрузки можно рассматривать без запаса по мощности.
Остался пустяк, выбор двух диодов. Требования по напряжению для них одинаковые, не меньше максимального входного напряжения (22 В), что достигается для (почти) всех диодов обычного применения. Требования по уровню тока для D1 и D2 различаются. Диод D1 работает с током, идущим через резисторы R1+R2, и с небольшой величиной - максимальное входное напряжение 22 В, номинал резисторов R1+R2 составляет 470 Ом *2, получается ток 22/(470*2)=23 мА. С подобной величиной тока способны работать все диоды обычного применения. Поставить можно что угодно, самое распространенное, скажем 1N4148. По диоду D2 требования аналогичные, но работает он на резистор R3 и его ток постоянен, не зависит от величины входного напряжения. Ток резистора R3 вычислен ранее, 0.1 А, это же требование и для диода D2. На 0.1 ампера допустимо использовать тот же 1N4148. То есть в схеме можно применить два одинаковых диода, что упрощает сборку.
Рассчитаны все компоненты, остался конденсатор С1. Его емкость определяет уровень пульсаций выходного напряжения. Чем он больше, тем лучше, но тем дольше стабилизатор будет устанавливать выходное напряжение при включении. Я не знаю, как ваша аппаратура относится к скорости появления напряжения и насколько это критично. Для усилителя плавное появление напряжения питания может уменьшить величину или заметность щелчка при включении, а может привести к его кратковременному самовозбуждению на начальной стадии подачи напряжения. Так что, четких рекомендаций дать нельзя.
Но обычно скорость нарастания напряжения питания вообще никак не сказывается на работе усилителя. Если ограничений по низкой скорости нет, то номинал конденсатора С1 должен быть такой, чтобы постоянная времени R*C была больше периода пульсаций. Для данной схемы в качестве «R» выступают резисторы R1 и R2. Обратите внимание, для конденсатора С1 их включение параллельное. Частота пульсаций трансформаторного блока питания равна удвоенной частоте сети или 100 Гц (10 мс).
Итак, R1|R2 * С1 должно быть больше 10 мс, или (470/2) * С1 > 10 мс.
C1 > 10 мс/(470/2)=42 мкФ. В схеме использован конденсатор 47 мкФ (рекомендация – используйте ряд E6), но можно было поставить и 68-100-220 мкФ, уровень пульсаций оказался бы еще меньше.
Данное схемное решение стабилизатора не требует обязательного наличия выходного конденсатора, в нём нет элементов с большим коэффициентом усиления, но он необходим для нормальной работы усилителя. Поэтому не забудьте установить конденсатор нужной величины на плату усилителя. Его величина и требования определяются рекомендациями на микросхему усилителя.
Зарядное устройство*
*Вместо заключения.
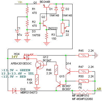
В качестве завершении темы трансформаторного блока питания и стабилизатора хочу привести еще одно применение данного трансформатора и приложенной идеологии – зарядное устройство для кислотного аккумулятора.
Начальная часть не нарисована, используется тот же трансформатор и диодный мост с конденсатором. Особенность этой схемы в том, что выходное напряжение можно подстраивать резистором R4 для установки 14.2 вольт, необходимой цепи заряда. Верхняя часть схемы представляет собой обычный стабилизатор с током ограничения 2 А, нижняя – схема ограничения тока заряда (элементы F5, F6) и индикация уровня на двухцветном светодиоде. Устройство спроектировано для работы с аккумулятором в «буферном» режиме в блоке бесперебойного питания.
Продолжение следует...
Страницы материала
Теги
Лента материалов раздела
Соблюдение Правил конференции строго обязательно!
Флуд, флейм и оффтоп преследуются по всей строгости закона!
Комментарии, содержащие оскорбления, нецензурные выражения (в т.ч. замаскированный мат), экстремистские высказывания, рекламу и спам, удаляются независимо от содержимого, а к их авторам могут применяться меры вплоть до запрета написания комментариев и, в случае написания комментария через социальные сети, жалобы в администрацию данной сети.


Комментарии Правила