Часть 3. Схема Scythe Kaze Q 3.5
Благодаря человеку AL_aka_SANCHO были установлены номиналы внутренностей Scythe Kaze Q 3.5 схема оказалась простая до ужаса.
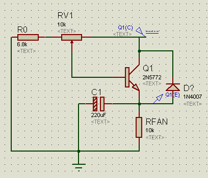
<br/>Выкладываю что у меня получилось(для удобства восприятия схема 1 канала):
<br/><img src="//st.overclockers.ru/legacy/v1/208204.gif" vspace="3">
<br/>Транзистор NEC D882P (аналог 2SD882P, NTE184 )
<br/>Потенциометр RV1 - подобран "на глаз" в Proteus'е
<br/>Диод вроде подойдет любой 1n400X
<br/>RFAN - имитация нагрузки(вентилятора)
<br/>Схема проверенная только в Proteus так что могут быть ошибки
<br/>Критика, ...
Благодаря человеку AL_aka_SANCHO были установлены номиналы внутренностей Scythe Kaze Q 3.5 схема оказалась простая до ужаса.
Выкладываю что у меня получилось(для удобства восприятия схема 1 канала):
Транзистор NEC D882P (аналог 2SD882P, NTE184 )
Потенциометр RV1 - подобран "на глаз" в Proteus'е
Диод вроде подойдет любой 1n400X
RFAN - имитация нагрузки(вентилятора)
Схема проверенная только в Proteus так что могут быть ошибки
Критика, обсуждение
Предыдущие части:
Часть 2. Индикация оборотов вентилятора на реобасе
Часть 1. Наш ответ на Zalman FAN MATE
Часть 0. Внутри Zalman ZM-MFC1 Plus
Выкладываю что у меня получилось(для удобства восприятия схема 1 канала):
Транзистор NEC D882P (аналог 2SD882P, NTE184 )
Потенциометр RV1 - подобран "на глаз" в Proteus'е
Диод вроде подойдет любой 1n400X
RFAN - имитация нагрузки(вентилятора)
Схема проверенная только в Proteus так что могут быть ошибки
Критика, обсуждение
Предыдущие части:
Часть 2. Индикация оборотов вентилятора на реобасе
Часть 1. Наш ответ на Zalman FAN MATE
Часть 0. Внутри Zalman ZM-MFC1 Plus
Лента материалов
Правила размещения комментариев
Соблюдение Правил конференции строго обязательно!
Флуд, флейм и оффтоп преследуются по всей строгости закона!
Комментарии, содержащие оскорбления, нецензурные выражения (в т.ч. замаскированный мат), экстремистские высказывания, рекламу и спам, удаляются независимо от содержимого, а к их авторам могут применяться меры вплоть до запрета написания комментариев и, в случае написания комментария через социальные сети, жалобы в администрацию данной сети.


Сейчас обсуждают