Android-смартфон Google Edition на примере Sony Xperia Z Ultra (страница 4)
Аппаратная платформа и производительность
В Sony Z Ultra установлено мощное четырехъядерное решение Qualcomm – Snapdragon 800, работающее на частоте 2.2 ГГц и выполненное по 28 нм технологии, в SoC также вошли графическое ядро Adreno 330 и 2 Гбайта DDR3 памяти.
Несмотря на то, что данному решению уже больше года, производительности по-прежнему хватает для выполнения любых операций, будь то достижение высоких значений в бенчмарках или наслаждение любимой игрушкой на максимальных графических настройках. К примеру, такая требовательная игра как GTA: San Andreas при выставлении самой качественной графики уверенно держала FPS на комфортном уровне.
реклама
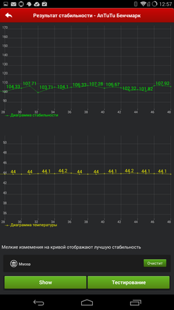
Все в порядке в данном случае и со стабильностью. При выставлении максимальных параметров производительности в кастомной прошивке проблем с корректным поведением даже после часа интенсивного тестирования не возникало.
Нагрев аппарата происходит в районе камеры, однако в большинстве случаев тепло равномерно распределяется по поверхности и не доставляет дискомфорта.
На скриншотах ниже приведены результаты тестирования.
реклама

Мультимедиа
Мультимедийные возможности чипа в Sony Xperia Z Ultra ограничиваются лишь предустановленным софтом. Так ни встроенный плеер Sony, ни тем более AOSP не раскрывают возможности устройства. Поэтому в качестве проигрывателя обязательна установка плеера типа MX Player, который точно вытянет всевозможные форматы при аппаратном декодинге, в том числе и 4К.
|
|
|
|
| BD-Rip 720p, MP4, H.264, AAC |
|
|
| BD-Rip 1080p, MP4, H.264, AAC |
|
|
| Web-DL SD, AVI, Xvid, AC3/MP3 |
|
|
| 2K 2048x858, MKV, H.264, AC3 |
|
|
Мультимедийные возможности основной прошивки Sony были рассмотрены в обзоре Xperia Z1 Compact, с тех пор после обновлений в системе ничего кардинально не изменилось.
В кастомных прошивках и в версии Google Play Edition вопрос выбора музыкального плеера остается за пользователем. Хотя большинство будет довольно возможностями стандартного Play Music, особенно если он активно используется в качестве онлайн-радио.
Звук в наушниках у Xperia Z Ultra хороший, с неплохим звучанием и проработкой всего частотного диапазона. Однако громкости в аппарате явно недостаточно. При тестировании пиковое значение составляло -10 дБ, чего едва хватает для комфортного прослушивания композиций в метро или любом другом шумном месте. Но в целом выходные характеристики на наушники выдают хорошие показатели (при тестировании в RMAA смартфон подключался к звуковой карте ASUS Xonar DS/A; соотношение сигнал/шум на запись 110 дБ).
реклама
Звучание разговорного динамика отличается свойственным влагозащищенным смартфонам искажением и притуплением, по сравнению с обычными телефонами.
А вот основной динамик звучит на удивление громко. Впрочем, его положение нельзя назвать идеальным. Нередка ситуация, когда при обхвате динамик полностью перекрывается и звук практически заглушается внутри устройства. Резонирующего фактора тут нет, как следствие, приходится привыкать держать аппарат несколько иначе.
В смартфоне предусмотрено FM-радио, работающее лишь при подключенной проводной гарнитуре. Диапазон частот – от 87.5 до 108 МГц, присутствует поддержка RDS. В стандартной прошивке установлено встроенное приложение, для прошивок на основе AOSP необходимо искать альтернативные решения.
Страницы материала
Лента материалов раздела
Соблюдение Правил конференции строго обязательно!
Флуд, флейм и оффтоп преследуются по всей строгости закона!
Комментарии, содержащие оскорбления, нецензурные выражения (в т.ч. замаскированный мат), экстремистские высказывания, рекламу и спам, удаляются независимо от содержимого, а к их авторам могут применяться меры вплоть до запрета написания комментариев и, в случае написания комментария через социальные сети, жалобы в администрацию данной сети.


Комментарии Правила