Заявка на лидерство. Обзор материнской платы Gigabyte P67A-UD7 (страница 2)
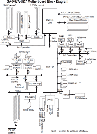
Еще при первом осмотре платы меня заинтересовал вопрос, что же находится под центральной секцией радиатора. Традиционно здесь должен располагаться «северный мост», но в этом случае он интегрирован в процессор. После демонтажа системы охлаждения выяснилось, что место в центре занимает микросхема nVidia NForce 200, которая уже несколько лет применяется на материнских платах для увеличения количества доступных линий PCIe.
Наличие данной микросхемы можно считать ключевой особенностью Gigabyte P67A-UD7. Дело в том, что набор логики Intel P67 может работать только с 16 линиями PCIe 2.0. На практике это означает, что на материнских платах для процессоров Sandy Bridge реализуем только один полноскоростной разъем PCIe 2.0 16x. Для связок из двух видеокарт доступна формула PCIe 2.0 8x+8x. Исследования моих коллег уже не раз доказывали, что потеря производительности при таком сокращении пропускной способности обычно измеряется считанными процентами, и только самые производительные топовые видеокарты могут потерять больше.
Тем не менее, сам факт этой «дискриминации» не радует. Покупатель, который захочет собрать по-настоящему мощную систему SLI/CrossFire без «узких мест», вряд ли остановит свой выбор на таком варианте. И вот тут-то новая флагманская модель Gigabyte окажется очень кстати, обеспечивая уникальное сочетание «Sandy Bridge + SLI/CrossFire». Расскажу о расположении и функциональности разъемов расширения более подробно.
На фото видно, что материнская плата, как и положено продукту в форм-факторе ATX, располагает семью разъемами расширения. Четыре представляют собой «длинные» слоты PCIe 2.0, пригодные для установки мощных видеокарт. Стоит отметить, что полноценными являются только первый и третий разъемы (если считать от сокета CPU) на плате они помечены как PCIEX16. Два других (второй и четвертый, тот что расположен ближе всего к краю текстолита) могут работать только на половинной скорости PCIe 2.0 8x. При их задействовании данные разъемы делят линии PCIe со своими «полноценными» собратьями.
реклама
Следовательно, с использованием материнской платы Gigabyte P67A-UD7 можно организовать следующие режимы работы видеосистемы:
- PCIe 2.0 16x – при установке видеокарты в первый или третий разъемы.
- PCIe 2.0 8x – при установке видеокарты во второй или четвертый разъемы, такой необычный вариант может понадобится разве что при проблемах с размещением видеокарты на нормальном месте.
- PCIe 2.0 16x+16x при установке пары видеокарт в первый и третий разъемы, самый «рабочий» вариант для SLI/CrossFire-системы.
- PCIe 2.0 16х+8х+8х при установке видеокарт в первый, третий и четвертый разъемы. Есть и другие варианты, но этот выглядит наиболее логичным, ведь только так можно установить на плату три видеокарты с двухслотовыми системами охлаждения.
О возможности создания системы с четырьмя видеокартами производитель не упоминает ни на официальном сайте, ни в документации к плате. Аппаратных ограничений для этого я не вижу, так что теоретически можно задействовать и режим PCIe 2.0 8x+8x+8x+8x. Правда, для этого понадобятся видеокарты с однослотовой системой охлаждения, но это легко реализуемо в случае применения СВО. В любом случае, такая система – это жуткая экзотика, я бы не стал рассматривать данный вариант всерьез.
Помимо «длинных» разъемов PCIe 2.0 на плате также распаяны два PCI и один коротенький PCIe 1x. Последний размещен очень неудачно, прямо за ним находится массивный радиатор системы охлаждения, что резко сужает перечень совместимых с ним плат расширения.
Процессоры Intel Sandy Bridge оснащены двухканальным контроллером оперативной памяти, который может работать только с модулями DDR3. Это можно расценить как шаг назад в сравнении с платформой LGA1366, где впервые был применен трехканальный контроллер. С другой стороны, сегодня, когда все большее распространение получают модули по 4 Гбайта, уже можно не опасаться дефицита оперативной памяти, по крайней мере для домашнего PC. По-настоящему негативный момент – сложности при апгрейде с заменой платформы LGA1366 на LGA1155: пользователи, уже купившие набор памяти DDR3 из трех модулей, могут остаться с лишней «планкой». Впрочем, желающих переходить с Bloomfield на Sandy Bridge совсем не много, такое мнение многократно озвучивалось в комментариях к моему предыдущему материалу.
Материнская плата Gigabyte P67A-UD7 располагает четырьмя разъемами для модулей DIMM DDR3. Производитель заявляет о поддержке оперативной памяти, работающей на частотах 800/1066/1333/1600/1866/2133 МГц. Разумеется, на плате реализована и поддержка расширенных профилей работы памяти (XMP).
Особая гордость инженеров Gigabyte – это 24-фазный преобразователь питания CPU. Очень сходная конструкция, как я отмечал выше, уже встречалась мне на плате Gigabyte X58A-UD9.
реклама
Производитель решил «не снижать оборотов», и новый «топ» унаследовал этот сложнейший преобразователь у своего предшественника практически в неизменном виде. И это несмотря на то, что процессоры Sandy Bridge обладают меньшим уровнем энергопотребления в сравнении с Bloomfield и шестиядерниками Gulftown. Для сравнения я привожу соответствующее фото «девятки»:
Как можно видеть, изменилось лишь расположение элементов, да и то незначительно, управляется преобразователь, как и прежде, контроллером ISL6366 производства Intersil.
На официальном сайте производителя его именуют «лидирующим в индустрии». К подобным рекламным заявлениям всегда надо относиться с осторожностью, ведь общеизвестно, что качество питания CPU зависит далеко не от одного количества фаз. Но эту «гонку вооружений» конструкторы Gigabyte все-таки выиграли.
С учетом качественной элементной базы, о которой я уже писал в разделе «Упаковка и Комплектация», можно надеяться, что работать этот «агрегат» будет не хуже, чем выглядит. Радует и то, что разработчики уделили повышенное внимание не только питанию центрального процессора. Для питания модулей оперативной памяти, моста Intel P67 и даже микросхемы nVidia NForce 200 применяются собственные двухфазные преобразователи под управлением контроллеров Intersil ISL6322G. Такая проработка деталей еще раз подчеркивает высокий класс исследуемого продукта, а на практике может повысить стабильность системы при разгоне.
Материнская плата оснащена восемью разъемами SATA для подключения жестких дисков/приводов. Обращаю внимание читателей, что привычное цветовое деление разъемов на «быстрые» (SATA 6 Gb/s) и «медленные» (SATA 3 Gb/s) в данном случае не соблюдается.
Поясню подробнее. Четыре черных разъема (на фото слева) относятся к стандарту SATA 3 Gb/s, следующие за ними два белых – SATA 6 Gb/s. Все они реализованы силами моста Intel P67, который допускает организацию RAID-массивов уровней 0, 1, 5 и 10 (при этом можно организовать и массив из накопителей, подключенных к разъемам разных стандартов, в этом случае может наблюдаться небольшая потеря производительности). Два черных разъема справа – также относятся к стандарту SATA 6 Gb/s, но их аппаратным обеспечением занимается отдельный контроллер Marvell 88SE9128. Соответственно, «пристегнуть» еще два диска к общему RAID не выйдет, зато можно организовать отдельный массив уровней 0/1 (из двух дисков).
В целом, материнская плата обеспечивает впечатляющие возможности по работе с накопителями, помимо восьми «штатных» разъемов, можно задействовать пару eSATA на задней панели. Плюс ко всему еще раз упомяну дополнительную панельку, на которую выведены два разъема еSATA и «Molex» для питания внешних жестких дисков/приводов. К сожалению, чтобы ее задействовать придется тянуть шлейфы через весь текстолит (от блока разъемов до задней панели); но если вы активно используйте переносные устройства хранения данных, этот аксессуар может оказаться очень полезным.
Как и положено дорогостоящей материнской плате высокого класса, задняя панель просто усеяна разнообразными разъемами для подключения периферии.
Во-первых, отмечу большое количество разъемов USB последней ревизии 3.0. На фото их легко отличить по синей окраске – всего шесть штук. Если раньше стандарт USB 3.0 называли «перспективным», и производители скромно довольствовались лишь парой соответствующих разъемов, то теперь все изменилось. В данном случае в меньшинстве оказались как раз более привычные USB 2.0/1.1 – их всего четыре штуки (желтого цвета).
Обратите внимание, что два из этих разъемов необычны на вид (нижние в третьей и четвертой стойках слева) – это так называемые «combo connectors», помимо интерфейса USB 2.0/1.0 их также можно использовать для подключения устройств с интерфейсом SATA 6 Gb/s. В последнем случае будет задействован еще один контроллер Marvell 88SE9128, его характеристики позволяют построить RAID массив уровней 0 и 1.
Аппаратным обеспечением интерфейса USB 3.0 занимается пара контроллеров Renesas D720200, которые работают в связке с двумя хабами VLI VL810. В общей сложности аппаратная часть позволяет задействовать до восьми подключений USB 3.0, помимо уже упоминавшихся шести на задней панели, еще два можно активировать, подключившись к внутренним разъемам платы. Четыре разъема USB 2.0/1.1 реализованы силами моста Intel P67 и дополнительно могут быть задействованы еще два. Таким образом, к плате Gigabyte P67A-UD7 можно одновременно подключить до четырнадцати USB-устройств.
Помимо этого «периферию» можно подсоединить, воспользовавшись интефейсом FireWire, для этого на заднюю панель выведено два разъема IEEE 1394a (полноразмерный и «мини»). Третий разъем FireWire можно задействовать, подключившись к «многоножке» на текстолите. За аппаратное обеспечение соединения отвечает контроллер TSB43AB23.
реклама
На плате распаяно два сетевых контроллера RTL 8111E производства Realtek, на заднюю панель выведено два соответствующих разъема типа RJ-45 (витая пара).
Звук можно вывести как по аналоговому тракту (для этого предусмотрена стандартная стойка из шести гнезд типа «мини-джек»), так и в «цифре» через пару разъемов S/PDIF (оптический и коаксиальный). На данной плате Gigabyte применяет распространенный аудиокодек ALC889.
По итогам раздела можно заключить, что новинка от Gigabyte вышла не просто добротной платой, а настоящим флагманом, именно таким, каким ему и положено быть. Большое количество разъемов для подключения «периферии», развитая система охлаждения, вынесенные кнопки для управления открытым стендом – сегодня этим мало кого можно удивить. Самое главное, P67A-UD7 выгодно отличает возможность организации мощной видеосистемы из нескольких видеокарт, таким образом, было ликвидировано одно из слабых мест платформы Intel LGA 1155. Помимо этого, производитель не стал экономить на качестве элементной базы, и тщательно проработал систему питания всех компонентов платы.
Но поскольку я, в силу характера, не могу не придраться даже к хорошему продукту, придется добавить в это позитивное заключение ложку дегтя. Во-первых, на плате неудачно расположен разъем PCIe 1x, само по себе – это мелочь, но для высококлассного продукта такие ошибки непростительны. Во-вторых, при разборке стенда автор намучался с извлечением шнура дополнительного питания процессора, расположение соответствующего разъема вы можете оценить на фото.
Пора переходить к рассмотрению возможностей BIOS Setup, но сначала я приведу подробную схему взаимодействия элементов платы и краткую таблицу характеристик.
Технические характеристики
| Поддерживаемые процессоры | Intel Core i7 LGA1155 |
| Системная логика | Intel P67 |
| Оперативная память | 4x DDR3-800/1066/1333/1600/1866/2133; Поддержка Extreme Memory Profiles |
| Слоты расширения | 2x PCIe 2.0 x16; 2x PCIe 2.0 8x; 1x PCIe x1; 1x PCI 2.2 |
| Режимы работы видеосистемы | PCIe 2.0 16x; 16x+16x или 16x+8x+8x; Поддержка ATI CrossFire, 3-CrossFireX, nVidia SLI, 3-way SLI |
| Разъемы под накопители | 4x SATA 3 Gb/s Intel P67; 2x SATA 6 Gb/s Intel P67; 2x SATA 6 Gb/s Marvell 88SE9128; 2x eSATA 6 Gb/s (задняя панель) Marvell 88SE9128 |
| Сетевой адаптер | 2x RTL 8111E; 10/100/1000 Мбит/с LAN |
| Аудиокодек | ALC889 |
| USB | 6x USB 3.0/2.0 (задняя панель) Renesas D720200; 4x USB 2.0/1.1 (задняя панель) Intel P67; 4x USB 3.0/2.0 (внутренние разъемы платы) Renesas D720200; 4x USB 2.0/1.1 (внутренние разъемы платы) Intel P67 |
| FireWire | 2x 1394a (задняя панель) TSB43AB23; 1x 1394a (внутренний разъем платы) |
| Разъемы задней панели | 6x USB 3.0/2.0 Renesas D720200; 4x USB 2.0/1.1 Intel P67; 1x PS/2; 2x eSATA 6 Gb/s Marvell 88SE9128; 2x IEEE1394a TSB43AB23; 6x аналоговый аудиовыход («мини-джек»); 2x S/PDIF (оптический и коаксиальный); 2x RJ-45 |
| Комплектация | Диск с драйверами и утилитами; Мостик CrossFire; Мостик SLI; Жесткий мостик 3-way SLI; 4x шлейф SATA; Дополнительная панель c двумя разъемами eSATA; Переходник для разъема питания на дополнительной панели; Заглушка задней панели для корпуса; Инструкции |
| Внутренние разъемы | 4x SATA 6 Gb/s; 4x SATA 3 Gb/s; 2x USB 2.0/1.1; 2x USB 3.0/2.0; 1x IEEE 1394a; 1x S/PDIF Out; 1x Front panel audio |
| Разъемы для подключения вентиляторов | 2x 4-pin; 3x 3-pin |
| Форм-фактор | ATX |
| Габариты, мм | 305 x 244 |
Лента материалов раздела
Соблюдение Правил конференции строго обязательно!
Флуд, флейм и оффтоп преследуются по всей строгости закона!
Комментарии, содержащие оскорбления, нецензурные выражения (в т.ч. замаскированный мат), экстремистские высказывания, рекламу и спам, удаляются независимо от содержимого, а к их авторам могут применяться меры вплоть до запрета написания комментариев и, в случае написания комментария через социальные сети, жалобы в администрацию данной сети.


Комментарии Правила