Минимальная нагрузка и стартер для блока питания
<br/><img alt="" src="//st.overclockers.ru/legacy/v2/f0e6848f168ffacefa2fbe0b04c8efa2/6akegfg1xkqz8j1a.jpg"><br/>Суть проблемы: абсолютно исправный блок питания FSP300-60GNF не желает работать в свежесобранном компьютере.<br/>Блок питания не только запускался не с первого раза, но и самопроизвольно выключался после загрузки винды.<br/>После долгих поисков выяснилось что проблема не уникальна.<br/>Вкратце: некоторые блоки питания для стабильной работы требуют довольно высокой минимальной нагрузки на линию +12в.<br/>Подробно расписано здесь: Low power system not booting with high efficiency PSU?!<br/> <br/>Так выглядит график нагрузки на блок питания:<br/>

Суть проблемы: абсолютно исправный блок питания FSP300-60GNF не желает работать в свежесобранном компьютере.
Блок питания не только запускался не с первого раза, но и самопроизвольно выключался после загрузки винды.
После долгих поисков выяснилось что проблема не уникальна.
Вкратце: некоторые блоки питания для стабильной работы требуют довольно высокой минимальной нагрузки на линию +12в.
Подробно расписано здесь: Low power system not booting with high efficiency PSU?!
Так выглядит график нагрузки на блок питания:

Для нормально работы блока питания требуется обеспечить минимальную нагрузку при старте компьютера (начало графика).
Кроме того придется отключить энергосбережение, чтобы обеспечить нармальную работу после загрузки ОС (конец графика).
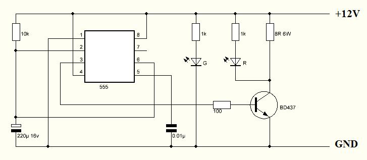
Для решения проблемы было изготовлено простое устройство. Сразу после включения оно дает нагрузку около 20Вт на линию 12в, обеспечивая нормальный запуск блока питания, и выключается спустя несколько секунд.
Схема:

Готовый стартер:

Мне было лень делать нормальный корпус, залил все герметиком:

Так выглядит график нагрузки на блок питания с подключенным стартером и отключенными функциями энергосбережения:

Красная линия - работа стартера.
Стартер незаметно размещается внутри компьютера:

Вот такой вот получился костыль.
Лента материалов
Правила размещения комментариев
Соблюдение Правил конференции строго обязательно!
Флуд, флейм и оффтоп преследуются по всей строгости закона!
Комментарии, содержащие оскорбления, нецензурные выражения (в т.ч. замаскированный мат), экстремистские высказывания, рекламу и спам, удаляются независимо от содержимого, а к их авторам могут применяться меры вплоть до запрета написания комментариев и, в случае написания комментария через социальные сети, жалобы в администрацию данной сети.


Сейчас обсуждают