Обзор и тестирование материнской платы ASUS A88X-PRO (страница 2)
Поскольку ASUS A88X-PRO не относится к бюджетному ценовому диапазону, на материнской плате можно обнаружить множество интересных вещей. К примеру, сбоку от портов SATA разместилась кнопка USB BIOS Flashback:
Благодаря ей можно обновить BIOS платы в случае порчи прошивки или если надо прошить более старую версию BIOS (что штатно системная плата не позволяет).
Из интересных особенностей можно отметить наличие индикатора POST-кодов, который расположен под нижним слотом расширения:
реклама
В нижнем правом углу разместились переключатель режима TPU и кнопка DirectKey:
Первый ответственен за включение режима авторазгона, а при помощи второй можно заставить материнскую плату включиться с последующим входом в UEFI меню. Также в настройках можно задать, чтобы кнопка DirectKey просто включала бы систему, что удобно для открытого тестового стенда. Для полного счастья не хватает только кнопки Reset.
Сверху от слотов оперативной памяти расположен переключатель EPU:
Он ответственен за включение режима повышенного энергосбережения.
Набором системной логики AMD A88X поддерживается до четырех портов USB 3.0, однако в ASUS сочли это недостаточным, и для расширения возможностей USB использовали дополнительный контроллер ASMedia ASM1042:
реклама
Порты, идущие от него, расположены на I/O панели платы, напротив LAN порта.
В качестве сетевого контроллера применен Realtek 8111GR:
За реализацию встроенного звука отвечает Realtek ALC1150:
В качестве Multi-IO используется микросхема Nuvoton NCT6791D:
На задней панели ASUS A88X-PRO расположены:
- Один DVI-D;
- Один D-SUB;
- Один DisplayPort;
- Один HDMI;
- Один LAN;
- Один PS2 для клавиатуры/мыши;
- Четыре USB 3.0;
- Два USB 2.0;
- Два eSATA 6 Гбит/с;
- Один оптический выход S/PDIF;
- Пять аудиоразъемов 3.5-мм mini-jack.
С точки зрения конфигурации I/O панели материнская плата не слишком радует: из-за обилия графических выходов и нерационального использования места ощущается острая нехватка портов USB, которых здесь всего шесть штук. Причем только четыре порта реализованы силами набора системной логики, и будут работать до установки драйверов дополнительного контроллера ASMedia. Можно было отказаться от порта PS/2 в пользу пары дополнительных USB, можно было использовать DVI-I вместо DVI-D, и упразднить тем самым разъем D-SUB, освободив место. Но ничего из этого сделано не было. Зато есть пара портов eSATA, что в последнее время встречается редко, и кому-то может пригодиться.
Фотография ASUS A88X-PRO, позволяющая оценить высоту компонентов.
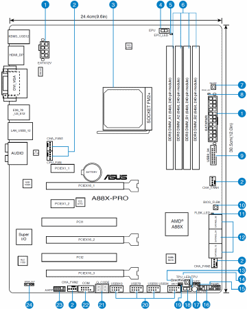
Расположение элементов.
реклама
Система охлаждения
Система охлаждения материнской платы состоит из трех радиаторов, два из которых соединены тепловой трубкой. «Независимым» является радиатор преобразователя питания CPU_NB (расположенный сверху от процессорного разъема), тепловая трубка соединяет радиаторы преобразователя питания ЦП и набора системной логики.
С учетом того, что платформу FM2 не назвать излишне горячей, размеры радиаторов позволяют надеяться на комфортный температурный режим платы. Для всей троицы используется надежное винтовое крепление.
В качестве термоинтерфейса для радиаторов преобразователей питания применена термопрокладка средней толщины, контакт между ней и силовыми элементами равномерный. Для набора системной логики используется густая, почти высохшая термопаста, которая с трудом оттирается.
Система питания
Преобразователь питания процессора выполнен по схеме 6+2:
Шесть фаз (слева от процессорного разъема, на фотографии снизу) питают непосредственно CPU, еще две фазы (сверху от процессорного разъема, на снимке слева) питают встроенный в него северный мост.
Контроллер промаркирован как DIGI+ ASP1107, скорее всего, это что-то вроде International Rectifier IR3567A. В качестве драйверов используются CHiL CHL8510, в качестве транзисторов – On Semiconductor NTMFS4C09N и NTMFS4C06N. В преобразователе питания процессора используется один NTMFS4C09N и два NTMFS4C06N на каждую фазу. В преобразователе питания CPU_NB применены по два NTMFS4C09N и NTMFS4C06N на фазу.
Преобразователь питания памяти двухфазный:
Контроллер промаркирован как DIGI+ ASP1107, в качестве транзисторов используется по одному On Semiconductor NTMFS4C09N и NTMFS4C06N на фазу.
Преобразователь питания встроенной графики однофазный, и построен на базе контроллера Anpec APW8720.
Страницы материала
Лента материалов раздела
Соблюдение Правил конференции строго обязательно!
Флуд, флейм и оффтоп преследуются по всей строгости закона!
Комментарии, содержащие оскорбления, нецензурные выражения (в т.ч. замаскированный мат), экстремистские высказывания, рекламу и спам, удаляются независимо от содержимого, а к их авторам могут применяться меры вплоть до запрета написания комментариев и, в случае написания комментария через социальные сети, жалобы в администрацию данной сети.


Комментарии Правила